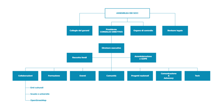
Organigramma

Da Wikimedia Italia.
Vai alla navigazione Vai alla ricerca
Organigramma.png

Mission dei ruoli - La direzione

Organigramma - Mission dei ruoli - La direzione.png

Mission dei ruoli - Lo staff

Organigramma - Mission dei ruoli - Lo staff.png

Organigramma con nomi

Organigramma con nomi.png