Chi siamo
| Chi siamo | Soci | Coordinatori | Commissioni | Direttivo | Organo di controllo | Revisore legale | Garanti | Personale | Contatti |
Wikimedia Italia – Associazione per la diffusione della conoscenza libera - APS, con sede in via Bergognone 34, 20144 Milano, è una associazione di promozione sociale, attiva dal 2005 nell'ambito della cultura libera. L'associazione è la corrispondente italiana ufficiale di Wikimedia Foundation, Inc, all'interno della rete di capitoli locali che nei rispettivi paesi hanno il compito di promuovere la cultura libera e i progetti ospitati dalla Wikimedia Foundation (su cui non hanno alcun controllo).
Da gennaio 2016 è anche OpenStreetMap Italia, ossia capitolo ufficiale OpenStreetMap (riconosciuto da OSMF che lo cura).
Storia
È stata costituita il 17 giugno 2005 presso lo studio notarile del notaio Adriano Castaldi di Canino da 18 soci fondatori. Il giorno successivo presso Valentano si è tenuta la prima assemblea dei soci, che hanno ratificato all'unanimità i componenti del consiglio direttivo e delineato le linee guida delle future attività dell'Associazione. Dal 30 novembre 2009, è associazione di promozione sociale (APS). Dal 2009 è stata iscritta (come n. 12) al registro della provincia di Monza e Brianza; a partire dal 28 novembre 2019 risulta iscritta al Registro regionale delle associazioni senza scopo di lucro sezione F - APS, sezione Provinciale di Milano (al n. 875), dove ha sede. Ha ottenuto il riconoscimento della personalità giuridica dalla prefettura di Milano ed è iscritta al n. 1694 dell'apposito registro dal 10 giugno 2020.
Contatti
Vedi la pagina Contatti.
- scrivere all'indirizzo info@wikimedia.it
- scrivere alla segreteria dell'associazione all'indirizzo segreteria@wikimedia.it
- scrivere alla tesoreria dell'associazione all'indirizzo tesoreria@wikimedia.it
- scrivere al direttivo presso direttivo@wikimedia.it
- scrivere al collegio dei garanti presso collegio.garanti@wikimedia.it
- telefonare al numero della sede (+39) 0256569662 dal lunedì al venerdì dalle 09:00 alle 13:00
- indirizzo della sede legale: Via Bergognone 34, 20144 Milano
Identificativi
- P. IVA IT05599740965
- Codice fiscale 94039910156
- PIC number: 953661515
- Codice destinatario fatturazione elettronica: KRRH6B9
- Codice ATECO: 94.99.20 - attività di organizzazioni che perseguono fini culturali, ricreativi e la coltivazioni di hobby
Scopi e ambito operativo
| Per approfondire, vedi anche Cosa facciamo |
| Per approfondire, vedi anche 10 cose da sapere |
| Per approfondire, vedi anche Dichiarazione d'intenti |
| Per approfondire, vedi anche Statuto |
| Per approfondire, vedi anche Wikipedia e Wikimedia |
Soci
| Per approfondire, vedi anche Soci |
I soci di Wikimedia Italia sono descritti nello statuto, in particolare negli articoli 4, 5, 6.
- L'associazione è stata fondata il 17 giugno 2005 da 18 soci[1].
- L'associazione ha raggiunto nel 2005 39 iscritti.
- L'associazione ha raggiunto nel 2006 62 iscritti.
- Il 2 aprile 2007 l'associazione ha raggiunto i 100 iscritti.
- Il 26 ottobre 2008 l'associazione ha raggiunto o 198 soci.
- L'associazione ha raggiunto nel 2009 162 iscritti.
- Al 31 marzo 2010 gli iscritti sono 183.
- a marzo 2011 i soci sono 383.
- Al 31 dicembre 2012 gli iscritti sono 471.
- Al 31 dicembre 2013 gli iscritti sono 391.
- Al 31 dicembre 2014 gli iscritti sono 391.
- Al 31 dicembre 2015 gli iscritti sono 407.
- Al 31 dicembre 2016 gli iscritti sono 396.
- Al 31 dicembre 2017 gli iscritti sono 412.
- Al 31 dicembre 2018 gli iscritti sono 415.
- Al 31 dicembre 2019 gli iscritti sono 367.
- Al 31 dicembre 2020 gli iscritti sono 303.
- Al 31 dicembre 2021 gli iscritti sono 332.
- Al 31 dicembre 2022 gli iscritti sono 317.
- Al 31 dicembre 2023 gli iscritti sono 354.
- Al 31 dicembre 2024 gli iscritti sono 282.
Direttivo
| Per approfondire, vedi anche Direttivo |
Il direttivo dell'associazione è formato da:
- Ferdinando Traversa, presidente
- Daniele Santini, vicepresidente
- Elena Marangoni, segretario
- Marco Montanari, tesoriere
- Mattia Luigi Nappi, consigliere
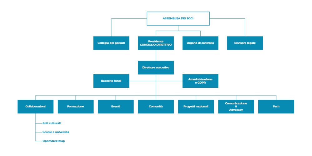
Organigramma
Mission dei ruoli - La direzione
Mission dei ruoli - Lo staff
Organigramma con nomi
| Per approfondire, vedi anche Deleghe al direttore esecutivo |
| Per approfondire, vedi anche Deleghe allo staff |
Organo di controllo
| Per approfondire, vedi anche Organo di controllo |
L'organo di controllo dell'associazione è formato da:
- Fioranna Negri
All'organo di controllo è affidato anche l'incarico di revisione legale.
Collegio dei garanti
| Per approfondire, vedi anche Collegio dei garanti |
Il collegio dei garanti dell'associazione è formato da:
- Marta Cecilia Pigazzini
- Fabio Brambilla
- Fabio Rinnone
- Ilaria Diterlizzi (supplente)
- Alessandra Di Francesco (supplente)
Ruoli non statutari
- Maurizio Codogno è il portavoce dell'associazione.
Coordinatori
| Per approfondire, vedi anche Coordinatori |
Contatti: i coordinatori sono raggiungibili al corrispondente indirizzo nome.cognome@wikimedia.it.
I coordinatori 2024 sono:
| Regione | Coordinatore | Ruolo |
|---|---|---|
| Abruzzo | Alessandra Di Francesco | Coordinatrice istituzioni culturali |
| Basilicata | càndidati | |
| Calabria | càndidati | |
| Campania | càndidati | |
| Emilia-Romagna | càndidati | |
| Friuli-Venezia Giulia | càndidati | |
| Lazio | càndidati | |
| Liguria | Francisco Ardini | Coordinatore istituzioni culturali |
| Lombardia | Brian Sciretti | Coordinatore regionale |
| Stefano Dal Bo | Coordinatore OpenStreetMap | |
| Marche | Giacomo Alessandroni | Coordinatore regionale |
| Molise | càndidati | |
| Piemonte | Elisabetta Tarasco | Coordinatrice regionale |
| Puglia | Francesco Moro | Coordinatore regionale |
| Matteo Enea Cirasola | Coordinatore scuola e università | |
| Rosanna Rizzi | Coordinatrice OpenStreetMap | |
| Sardegna | càndidati | |
| Sicilia | Giovanni Pennisi | Coordinatore regionale |
| Toscana | Camillo Pellizzari | Coordinatore regionale |
| Silvia Bruni | Coordinatrice scuola e università | |
| Trentino-Alto Adige/Südtirol | càndidati | |
| Umbria | càndidati | |
| Valle d'Aosta | càndidati | |
| Veneto | Giulio Barba | Coordinatore OpenStreetMap |
| Nazionale | Iolanda Pensa | Coordinatrice nazionale istituzioni culturali |
| Lorenzo Stucchi | Coordinatore nazionale OpenStreetMap | |
| Gabriele Dini Ciacci | Coordinatore nazionale advocacy | |
Personale
| Per approfondire, vedi anche Personale |