Piano operativo 2017-2019
Obiettivi e metodo di lavoro
Il presente piano operativo prende in considerazione obiettivi, azioni e investimenti economici per il triennio 2017-2019 e mostra alcune importanti novità rispetto al documento relativo al biennio 2015-2016. La novità più importante riguarda la metodologia con cui il presente piano è stato costruito: è stato infatti il frutto di un processo ancor più partecipato che ha coinvolto, oltre naturalmente al Direttivo, alla Direttrice e allo staff, i soci e i coordinatori regionali e tematici fin dalle sue prime battute.
Questo processo è partito nel mese di maggio 2016, con un primo giro di call individuali con i coordinatori regionali e tematici e i responsabili di progetto. Questa prima tornata aveva l'intenzione di illustrare ai coordinatori la strategia del piano 2015-2016, in modo che tutti i soggetti coinvolti potessero partire da una stessa base conoscitiva sugli obiettivi strategici e le attività in corso e formulare prime osservazioni e proposte sulle nuove linee strategiche generali del piano a venire.
Lo scorso mese di giugno si è poi tenuto un incontro aperto ai soci per raccogliere le prime indicazioni utili alla strategia: nel corso della giornata sono stati creati dei gruppi di lavoro che hanno discusso contemporaneamente sullo stesso tema, all'inizio e poi su temi a scelta successivamente. I risultati delle discussioni sono poi stati messi a confronto.
Al primo giro di call ne è seguito un secondo nel mese di luglio 2016. Questa volta le call sono state collettive e organizzate in base ai progetti portati avanti dall'Associazione. Oltre ai coordinatori regionali, a questo secondo giro hanno partecipato anche soci particolarmente interessati o coinvolti nei progetti. In questa occasione si è analizzato lo stato dell'arte di ogni singolo progetto: grazie all'esperienza del precedente piano 2015-2016 e all'esperienza pluriennale nella gestione dei progetti di molti soci coinvolti, è stato possibile costruire sui successi e sugli insuccessi un nuovo piano operativo e una prima analisi SWOT[1] aggiornata. Sono stati analizzati i punti di forza e di debolezza, le opportunità e le minacce, per poi giungere a una prima definizione degli obiettivi strategici, declinati in azioni concrete e mirate.
È poi seguito, nel mese di settembre, un incontro tra Direttivo ed Direttrice con lo scopo di definire, sulla base dei risultati del questionario e delle prime indicazioni fuoriuscite dalle call e dall'incontro di giugno, la visione, la missione e gli obiettivi strategici progetto per progetto e, infine, sempre a settembre, si è tenuto un terzo giro di call tematiche, questa volta con l'obiettivo di definire le tempistiche delle varie azioni e di impostare la costruzione dei cash flow per ogni singolo progetto.
In totale, alle call hanno partecipato più di 20 tra soci e coordinatori, per un totale di circa 20 call da giugno a settembre 2016. Questo processo partecipato ha sottoposto Direttivo, staff e soci a uno sforzo significativo, con un notevole impiego di tempo e di risorse, con call organizzate anche il sabato mattina, per venire incontro alle necessità di alcuni soci. Tutto lo staff, con il coordinamento della Direttrice, è stato infatti impegnato nel lavoro di stesura del piano: dai project manager impegnati sui vari progetti, alle risorse impegnate sulla comunicazione, l'amministrazione e il fundraising, tutti hanno partecipato alla definizione del budget, alla realizzazione dei Gantt e alla stesura dei relativi KPI[2].
Un ulteriore elemento che ha concorso a individuare le linee generali e le priorità del presente documento è stato senza dubbio il questionario somministrato ai soci nel mese di giugno 2016. Al questionario hanno partecipato 200 soci: di questi 100 lo hanno completato interamente. I risultati hanno permesso di ottenere una fotografia dell'opinione che i soci hanno rispetto alle attività, alla distribuzione delle risorse e ad altre questioni chiave nella gestione dell'Associazione.
Il presente documento è strutturato come segue: una prima parte mira a illustrare la missione dell'Associazione che Direttivo e Direttrice hanno individuato, interpretando le indicazioni pervenute dai soci; la missione rappresenta l'elemento unificante delle linee strategiche definite progetto per progetto per il prossimo triennio.
Come il precedente, questo piano prevede una sezione iniziale che fotografa lo stato attuale delle relazioni con soci e donatori. Seguono altre sezioni, che prendono in considerazione vari aspetti di pianificazione dei singoli progetti: due sezioni sono dedicate, rispettivamente, all'analisi SWOT e alla definizione degli obiettivi strategici, a cui seguono i grafici che illustrano azioni e tempistiche e le tabelle con i relativi KPI.
Altra novità rispetto al precedente piano è rappresentata dal fatto che questa volta abbiamo avuto una base per la definizione degli indicatori, cosa che non avevamo nel 2014 in quanto abbiamo cominciato solo con il precedente piano a valutare le attività che svolgiamo. Questo ha permesso di ponderare maggiormente gli indicatori e i valori obiettivo per i prossimi tre anni.
Chiudono il documento le sezioni relative al piano di comunicazione istituzionale e al piano di fundraising, altra novità rispetto al precedente piano che è stato successivamente integrato, nel corso del 2016, con un piano di fundraising.
Il piano operativo 2017-2019 si è posto come obiettivo principale il coinvolgimento e la partecipazione dei soci per la sua realizzazione. L'augurio e, al contempo, la nostra sfida maggiore è che le iniziative svolte nei prossimi tre anni possano essere segnate dallo stesso spirito collaborativo che ha portato alla formulazione del piano: desideriamo che le attività qui descritte siano realizzate con il maggior coinvolgimento possibile dei nostri soci attuali, ma anche reclutando forze nuove, magari proprio in quegli ambiti come il mondo dei musei, delle università, di OpenStreetMap, in cui l'Associazione ha da poco iniziato o sta iniziando ad affacciarsi.
Un ringraziamento di cuore va a tutti coloro che hanno partecipato alla stesura del presente piano.
Buona lettura.
Dichiarazione di missione
Chi siamo
Wikimedia Italia - Associazione per la diffusione della conoscenza libera è un'associazione di promozione sociale e, come tale, "non persegue fini di lucro, né diretto né indiretto. I contenuti e la struttura dell'Associazione sono ispirati a principi di solidarietà, trasparenza e democrazia che consentono l'effettiva partecipazione dei Soci alla vita dell'Associazione stessa... Wikimedia Italia persegue esclusivamente finalità di solidarietà sociale nel campo della promozione della cultura." (cfr. Statuto, art. 1, 3).
Al 18 novembre 2016 conta circa 385 soci.
Scopo statutario
Come prevede l'articolo 3 dello Statuto, "L'Associazione ha per obiettivo di contribuire attivamente a diffusione, miglioramento e avanzamento del sapere e della cultura promuovendo la produzione, raccolta e diffusione gratuita di contenuti liberi (Open Content) per incentivare le possibilità di accesso alla conoscenza e alla formazione. Sono definiti "contenuti liberi" nel senso inteso dall'associazione tutte le opere che sono state contrassegnate dai loro autori con una licenza che ne permetta l'elaborazione e/o la diffusione gratuita. In aggiunta a ciò sarà approfondita anche la conoscenza e la consapevolezza delle questioni sociali e filosofiche correlate.
In particolare Wikimedia Italia si dà come obiettivo di promuovere e sostenere, direttamente o indirettamente, gli sviluppi, i trasferimenti, le traduzioni in lingua italiana dei progetti della Wikimedia Foundation, Inc. Anche se Wikimedia Italia è soggetta alla legge italiana, i suoi obiettivi includono il sostegno ai progetti di Wikimedia Foundation, Inc. nel suo complesso e non solamente a quelli in lingua italiana. Wikimedia Italia non ha interesse a intervenire nella gestione dei siti di Wikimedia Foundation, Inc."
Cosa facciamo: attività che ci caratterizzano
Utilizzando strumenti liberi (in sostanza wiki e software liberi) e procedure documentate:
- promuoviamo la conoscenza libera;
- invitiamo le istituzioni e i privati a liberare contenuti e li aiutiamo a farlo;
- insegniamo a scrivere su Wikipedia e a contribuire agli altri progetti Wikimedia.
Per fare questo, organizziamo percorsi di formazione in scuole, musei, archivi, biblioteche, promuoviamo la figura del wikimediano in residenza presso istituzioni culturali, comunichiamo in occasioni pubbliche i nostri valori e i nostri progetti, organizziamo raduni, incontri informali e eventi particolari quali maratone di scrittura di voci, mapping party, wikigite, eccetera.
I progetti sui quali abbiamo concentrato le maggiori risorse negli ultimi anni sono Wiki Loves Monuments e i progetti con archivi, musei e biblioteche.
Visione: quale cambiamento Wikimedia Italia vuole realizzare nel lungo periodo
«Imagine a world in which every single human being can freely share in the sum of all knowledge. That's our commitment». «Un mondo in cui ogni singolo essere umano possa prendere parte liberamente alla totalità della conoscenza».
È la vision di Wikimedia Foundation ed è spesso considerata come la vision dell'intero movimento. Wikimedia Italia condivide tale visione facendola propria.
Valori fondamentali
I valori a cui si ispirano Wikimedia Foundation e il movimento sono:
- libertà,
- accessibilità e qualità,
- indipendenza,
- impegno all'apertura e alla diversità,
- trasparenza nei confronti della comunità e dell'esterno,
- la comunità è la nostra maggiore risorsa.
Wikimedia Italia li condivide in senso generale, scegliendo in particolare di ispirare la propria azione ai seguenti valori, sentiti come fondamentali:
- libertà di "poter fare" e di "poter essere": licenze e software libero per garantire la libertà di fruizione e di creazione dei contenuti;
- non discriminazione per promuovere l'uguaglianza e impegno all'apertura e alla diversità: assenza di tolleranza verso discriminazioni interne, non collaborazione con entità che portano avanti pratiche discriminatorie, approccio "ecologico" che tenga conto anche dei fattori sociali ed economici che impediscono a monte l'accesso alla conoscenza (non collaborazione con entità che contribuiscono alla creazione e al mantenimento di queste barriere);
- mettere i volontari dell'associazione al primo posto perché "quest'Associazione non ha altre mani, se non quelle dei volontari".
- indipendenza da condizionamenti, pressioni o da manipolazioni da parte di soggetti terzi, che vorrebbero utilizzare il movimento per perseguire i propri scopi senza comprenderne e abbracciarne davvero i valori.
- accesso alla conoscenza come diritto umano fondamentale e come "recupero" di quelle conoscenze che rischiano di andare perdute (portando in forma digitale ciò che è cartaceo o analogico).
- partecipazione, intesa come:
- collaborazione: lavorare insieme e in modo collaborativo mettendo le persone in condizioni di poter contribuire realmente;
- come corollario: promozione del valore della solidarietà tra i volontari stessi.
- inclusività: apertura verso le persone, senza discriminazioni di alcun genere.
- trasparenza verso i soci e verso l'esterno (con posizioni pubbliche in linea con ciò che realmente pensiamo e facciamo);
- rispetto delle posizioni altrui, pur nella diversità di visioni e ascolto "vero" dell'altro (in termini negativi, assenza di arroganza intellettuale).
Missione: in che modo vogliamo raggiungere il cambiamento desiderato contenuto nella visione?
"Comunicare in maniera diffusa a persone, gruppi informali, associazioni, istituzioni educative e culturali il senso della conoscenza libera e del software libero, per generare un cambiamento culturale che porti a contributi spontanei nel lungo termine e per migliorare la legislazione attuale".
La struttura e la sede
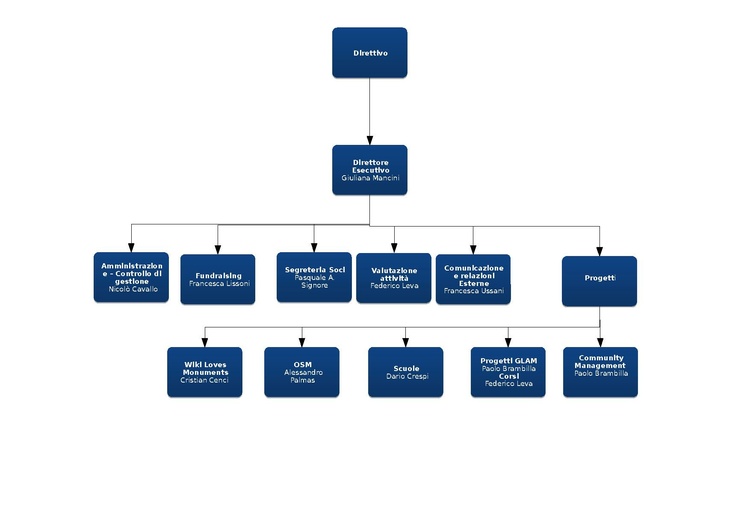
Lo staff
Struttura e composizione dal 2015 a oggi
La previsione contenuta nel piano 2015-2016 si fermava a luglio 2016, ovvero al termine del periodo FDC[3], con 3,5 FTE[4] più 2 collaboratori e 2 tirocinanti, con la previsione di mantenersi costante per il resto dell'anno e una riserva di incremento nei limiti del budget previsto. Nel precedente piano era precisato infatti che: "L'incremento delle risorse è relativamente contenuto rispetto alla auspicata specializzazione funzionale dello staff. Tale scelta è stata suggerita alla luce di tre considerazioni: 1. non creare uno squilibrio eccessivo nel bilancio; 2. avere un periodo di rodaggio e di osservazione delle reali esigenze di personale, in seguito alle trasformazioni previste; 3. consentire la crescita e la formazione professionale del personale attualmente incardinato. Verrà tuttavia valutata la possibilità di ulteriori assunzioni nel corso del 2016, entro i limiti del budget previsto e in relazione all'effettiva necessità".
Al momento le risorse effettive sono:
- 4,5 FTE, assunte con un contratto di lavoro dipendente e così distribuite: direttore esecutivo (1 FTE), fundraising-amministrazione (1 FTE), project manager GLAM [5] (1 FTE), project manager scuole, università e progetti in ambito educativo/project manager Wikimania (1 FTE), valutazione e controllo attività-supporto a corsi con le istituzioni culturali (0,5 FTE);
- 2 collaboratori autonomi: 1 project manager OSM, 1 project manager WLM;
- 3 tirocinanti: 1 di supporto amministrazione e controllo di gestione, 1 di supporto alla segreteria soci e donatori, 1 studente universitario che lavora su vari progetti Wikimedia per metà del tempo e per l'altra metà supporta le attività quotidiane dell'ufficio.
Nello specifico, si è proceduto ad assegnare risorse specifiche alle seguenti aree di attività:
- Amministrazione e controllo di gestione: nelle previsioni iniziali questa funzione avrebbe dovuto essere svolta da una risorsa già presente in staff; la mole di lavoro ha richiesto di differenziare i ruoli e l'inserimento di una nuova figura (un tirocinante, al momento).
- Fundraising: per questa funzione era prevista l'attivazione di un tirocinio a fine 2015, ma in relazione all'interesse e alla propensione mostrata da una persona già nello staff, si è deciso di assegnare tale risorsa all'area in argomento.
- Segreteria soci e donatori: la gestione delle relazioni con soci e donatori, prima svolta dalla risorsa assegnata al fund raising, è assistita da un tirocinante che ha iniziato il suo percorso con uno stage curricolare finalizzato alla tesi di laurea e ha poi proseguito con un tirocinio extra curricolare dopo la laurea.
- Comunicazione/Relazioni esterne: in relazione alla cessazione del rapporto di lavoro con Alessandra Gasparini, che aveva un incarico part-time, si è reso necessario l'inserimento di una nuova figura in tale funzione, che è entrata nello staff a novembre 2016 con un part-time. La mole di lavoro sul versante della comunicazione dei progetti e della comunicazione istituzionale è tale da richiedere il passaggio da part-time a full-time per la nuova figura inserita, già a partire dal 1º gennaio 2017.
- Progetti: sono supportati da project manager dedicati i progetti per OpenStreetMap, Wiki Loves Monuments, scuole/università e progetti educativi in genere, GLAM, a cui si aggiunge una risorsa part-time a supporto dei corsi con le istituzioni culturali in generale e che si occupa della valutazione delle attività.
- Valutazione attività: alla valutazione dei progetti e delle singole attività svolte dall'Associazione è dedicata una risorsa part-time che, per parte del suo tempo, assiste inoltre i progetti GLAM.
In particolare, in relazione alla grande mole di lavoro sui GLAM (circa 90 contatti, grazie al lavoro di Virginia Gentilini, ex Responsabile GLAM, poi confluiti in circa 30 progetti effettivi) e in relazione al crescente carico di lavoro nei progetti educativi, si è deciso di estendere il contratto dell'attuale project manager Wikimania, portandolo a full-time e trasferendolo sul lavoro sulle scuole. Paolo Brambilla sarà invece il punto di riferimento per i GLAM.
Grazie inoltre al positivo e stretto contatto con le università milanesi e di Bergamo, è stato possibile avere un ricambio praticamente continuo di tirocinanti. Si tratta di risorse preziose perché portatrici di un interesse specifico nei confronti della contribuzione a Wikipedia e agli altri progetti Wikimedia, in alcuni casi impegnate in lavori di tesi aventi a oggetto Wikipedia stessa, che quindi con il proprio lavoro contribuiscono a incrementare la qualità dei contenuti dell'enciclopedia stessa, oltre a fornire un valido supporto alle attività quotidiane.
Non si prevedono in prospettiva altri inserimenti nel triennio. È possibile, peraltro, che si rendano necessarie consulenze su progetti specifici e non prevedibili al momento.
Organigramma
I volontari
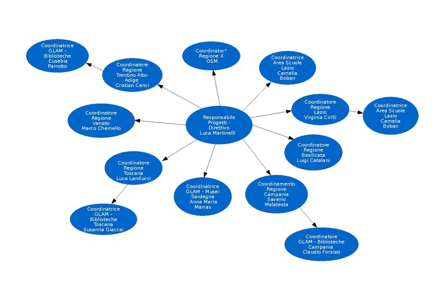
Come previsto nel piano 2015-2016, si è dato vita a una articolazione dei volontari su base tematica e geografica. Questo processo è stato avviato con la creazione dei coordinatori regionali e tematici.
L'idea originaria, contenuta all'interno del piano 2015-2016, era dotarsi di una struttura che fosse in grado di creare un maggior senso di coesione e senso di appartenenza, eliminando le sovrapposizioni e responsabilizzando maggiormente i volontari rispetto alla missione dell'Associazione, permettendo così di sopperire alla mancanza di soci attivi a presidio dei diversi progetti, in crescita costante dal 2014 a oggi.
La risposta a questa iniziativa è stata a subito particolarmente partecipata: 15 coordinatori nominati al posto dei 5 previsti, in alcuni casi riuscendo anche a individuare dei responsabili tematici in alcune regioni. L'idea è proseguire in questa strutturazione, aspirando ad avere un responsabile regionale per ogni regione italiana. Il lavoro dei volontari fa capo al responsabile progetti nel Direttivo di Wikimedia Italia, Luca Martinelli.
La sede
L'obiettivo dichiarato nel piano 2015-2016 di spostare la sede a Milano è stato raggiunto. Dopo un primo spostamento in comodato gratuito in centro a Monza, la sede è stata spostata in centro a Milano nel mese di aprile 2016. La sede individuata è presso l'area Ex Ansaldo di via Bergognone 34, in zona Tortona, ed è all'interno di BASE, un complesso dotato di un co-working e aree per congressi e eventi che, nelle intenzioni dei gestori, dovrà diventare in futuro un polo di riferimento per il digitale in Italia. Si tratta di una sede particolarmente strategica, oltre che per la raggiungibilità da parte di molti soci e partner, anche per la visibilità che garantisce, dato il contesto in cui si inserisce, particolarmente dinamico e vivace, ricco di eventi nel settore della cultura, del digitale e del no profit.
Il contratto stipulato è un contratto di servizi, che garantisce la fornitura rete internet, aggancio telefonico, riscaldamento e la fruizione gratuita di alcuni spazi dello stabile previa richiesta e di spazi di lavoro con un corrispettivo particolarmente vantaggioso, equivalente alle sole spese vive per le utenze (4.000€ per il primo anno e 7.500€ per i due anni successivi).
L'obiettivo di Wikimedia Italia è che la sede diventi sempre più un luogo vissuto dai soci. Sono a disposizione per questo delle salette per riunioni, che devono essere prenotate con anticipo.
Analisi delle relazioni con i soci e i donatori
Fotografia attuale dei soci
I dati qui presentati sono stati estrapolati dal nuovo database di cui si è dotata Wikimedia Italia, GIVE, un CRM che presenta molte potenzialità a supporto della segreteria soci e donatori, che ha sostituito il precedente strumento in uso da anni.
Chiunque abbia compiuto la maggiore età può associarsi, pagando una quota associativa dalla validità annuale. Tale quota è fissata in 25€; dal 2014 sono state introdotte agevolazioni per studenti under 30, ovvero la quota di 15 euro e uno sconto per coppie, 40 euro, al posto di 50 euro totali. Da regolamento, tutte le iscrizioni pervenute oltre la data del 1° ottobre sono considerate valide fino al termine dell'anno successivo.
Il confronto, esposto nelle tavole che seguono, prende in esame l'anno 2015 di cui abbiamo dati definitivi. Dove disponibili verranno forniti anche i dati parziali relativi al 2016.
I soci a dicembre 2015 sono in crescita rispetto al 2014 di una decina di unità, essendo passati da 394 a 405.
Il dato del 2016, aggiornato al 18 novembre, è in diminuzione ed è di 385 soci. Si tratta però di un dato ancora parziale in quanto mancano ancora due mesi alla fine dell'anno in corso.
Si conferma la ripartizione non equilibrata tra componente maschile e componente femminile, a svantaggio di quest'ultima, in linea con quanto si osserva a livello globale nel movimento Wikimedia e in linea con le osservazioni svolte nel piano 2015-2016.
Nell'osservare l'andamento dei soci di Wikimedia Italia rispetto allo scorso piano, si è svolto un confronto del numero totale di soci iscritti con gli anni passati. Poi, si è osservato il dato dei nuovi soci e di quelli che non hanno rinnovato la loro fiducia nell'Associazione, confrontando infine tra loro questi dati.
Nuovi soci per anno
Sono stati estrapolati i dati relativi ai nuovi soci iscritti nel periodo 1º gennaio - 31 dicembre, per quanto riguarda l'anno 2015, e 1º gennaio - 19 novembre per quanto riguarda l'anno in corso. Da tali dati si può continuare a verificare l'evoluzione della capacità dell'Associazione di attrarre nuovi iscritti rispetto agli anni precedenti. Per una corretta lettura di tutte le tabelle qui riportate, si segnala che esse indicano il totale dei soci al 31/12 di ogni anno, che deriva dalla somma algebrica dei soci che hanno rinnovato nel corso dell'anno, dei soci nuovi e dei soci “morosi” che, fino alla cancellazione che avviene in occasione della prima Assemblea dell'anno successivo a quello oggetto di calcolo, rimangono tali.
È interessante notare innanzitutto come l'andamento dei soci totali sia in crescita, nonostante una flessione dei nuovi soci nel 2015. Il trend dei nuovi iscritti è molto altalenante negli anni. Va osservato però che nell'anno in corso il dato parziale è di 62 nuovi iscritti, in aumento netto rispetto al 2015: tale dato può essere interpretato alla luce dei numerosi eventi di outreach organizzati dall'associazione nel corso dell'anno e rivolti a un pubblico a noi già vicino e sensibile alle nostre tematiche: spicca il dato di 17 nuovi iscritti al convegno Stelline di Milano, rivolto al mondo delle biblioteche.
Importante incrociare i dati dei soci nuovi con il numero dei soci che da un anno all'altro non hanno rinnovato la loro adesione in Wikimedia Italia. Il grafico seguente mostra il numero dei soci persi di anno in anno rispetto al totale dei soci.
I soci persi nel 2015 sono diminuiti rispetto al 2014, passando da 84 a 66. Questa diminuzione è stata calcolata prendendo a riferimento il numero di soci che sono stati dichiarati decaduti dalle varie Assemblee. Solo nell'anno in corso, in occasione dell'Assemblea dei soci del 9 aprile 2016, i soci decaduti sono stati 91.
Un confronto in più si può avere dal rapporto tra nuovi iscritti e soci persi di anno in anno.
Mentre un ultimo interessante confronto si può avere dal numero dei soci che hanno rinnovato invece la loro adesione nell'Associazione (il dato è disponibile solo per il 2014 e il 2015).
| Anno | Totale soci | Soci nuovi | Rinnovi |
|---|---|---|---|
| 2014 | 394 | 83 | 195 |
| 2015 | 405 | 39 | 168 |
Fotografia attuale dei donatori
L'analisi sull'andamento delle donazioni è stata compiuta profilando i dati sulle donazioni secondo gli stessi criteri già utilizzati nel piano 2015-2016, ovvero:
- donazioni suddivise per range (da 0 a 10 euro, da 11 a 50 euro, da 51 a 100 euro e oltre 100 euro) e aggiunta delle donazioni dell'anno 2015;
- donazioni suddivise per tipologia di pagamento: bonifico bancario, PayPal, c/c postale, carta di credito, contante.
È stata anche evidenziata la donazione media per ciascuna tabella.
Analisi per fascia di donazione
Confrontando le donazioni negli ultimi anni, si conferma il trend in diminuzione delle donazioni. Una parte della spiegazione può essere il fatto che, nel corso del 2015, le attività di segreteria hanno purtroppo risentito del grande carico di lavoro legato al grande cambiamento che ha coinvolto l'Associazione e la riorganizzazione delle attività a tutti i livelli (dalla comunicazione alla strutturazione complessa di soci e staff, alla conduzione dei molti progetti avviati e contenuti nella pianificazione e nell'FDC).
| Anno | 2009 | 2010 | 2011 | 2012 | 2013 | 2014 | 2015 |
|---|---|---|---|---|---|---|---|
| Range | € | € | € | € | € | € | € |
| 0-10 | 8.801,22 | 44.204,09 | 8.584,22 | 4.675,42 | 4.665,92 | 2.696,61 | 2.553,91 |
| 11-50 | 22.407,21 | 212.039,30 | 37.099,63 | 24.668,66 | 16.005,08 | 12.438,81 | 5.111,18 |
| 51-100 | 6.760,00 | 25.493,19 | 8.330,00 | 7.312,36 | 4.339,99 | 4.700,00 | 2.580,00 |
| Oltre 100 | 5.045,00 | 16.565,00 | 12.399,58 | 5.301,00 | 8.093,50 | 7.420,00 | 3.865,00 |
| Totali | 43.013,43 | 298.301.58 | 66.413,43 | 41.957,44 | 33.104,49 | 27.255,42 | 14.110,09 |
La segreteria soci e donatori è un'attività vitale per l'Associazione e proprio per questo motivo si è deciso di inserire una risorsa dedicata. La diminuzione delle donazioni, tuttavia, si inserisce in un trend fortemente negativo che va avanti da anni.
Per affrontare questo problema ci siamo dotati di un piano di fundraising che ha come obiettivi il richiamo all'impegno di soci e donatori esistenti come primo e più urgente obiettivo. Il fundraising andrà necessariamente di pari passo con la comunicazione, che dovrà essere tale da rendere sempre più diffusa la conoscenza nel territorio italiano di Wikimedia Italia e delle sue attività, che al momento sono ancora troppo poco conosciute.
La raccolta per donazioni al 27 ottobre 2016 ammonta a euro 9.563,52. Si tenga presente che i dati e le statistiche riferite all'anno in corso non sono definitive in quanto l'Associazione nel corso di questi ultimi due mesi realizzerà una campagna di raccolta fondi natalizia (che nel 2015 da sola ha prodotto 9.000 euro sui 16.000 circa racconti durante l'anno).
Sempre considerando gli importi in tabella, si evince che i donatori WMI si concentrano ancora oggi nel range compreso tra gli 11 e i 50 euro, il cui totale negli anni ammonta al 62% delle donazioni totali. Questo ultimo dato rimane in linea con quello già rilevato nel piano 2015-2016. Le percentuali del diagramma a torta prendono a riferimento gli anni 2009-2015.
Inoltre, è sempre in questa fascia che si registra la percentuale più alta di donazioni per anno.
Media per range di donazione
Si conferma anche per il 2015 il trend delle donazioni medie per range di donazione. Tralasciando la donazione media relativa alla fascia "oltre 100 euro" - perché considera donazioni non costanti e ricorrenti - la fascia nella quale si riscontra la maggiore donazione media è quella tra 51 e 100 euro, seguita dalla fascia 11-50 euro e, infine, da quella 0-10 euro.
La donazione media totale è simile negli anni e si colloca sempre nella fascia tra i 20 e i 30 euro.
| Range in euro | 2009 | 2010 | 2011 | 2012 | 2013 | 2014 | 2015 |
|---|---|---|---|---|---|---|---|
| 0-10 | € 6,86 | € 6,91 | € 7,20 | € 7,36 | € 6,41 | € 6,23 | € 5,50 |
| 11-50 | € 28,95 | € 26,91 | € 28,63 | € 27,80 | € 28,48 | € 30,26 | € 31.35 |
| 51-100 | € 96,57 | € 95,12 | € 94,66 | € 91,40 | € 92,34 | € 88,68 | € 86,00 |
| Oltre 100 | € 240,24 | € 267,18 | € 476,91 | € 265,05 | € 362,82 | € 436,47 | € 351,36 |
| Totali | € 20,02 | € 20,42 | € 25,51 | € 25,86 | € 23,53 | € 29,82 | € 21,12 |
Analisi per metodo di pagamento
Prendendo a riferimento i dati precedenti, evidenziando però il metodo di pagamento, si può notare come PayPal sia il metodo preferito dai donatori, complice anche il crescente ricorso all'e-payment degli ultimi anni e la constatazione che le donazioni via bonifico e bollettino postale sono probabilmente più ponderate e meno spontanee rispetto a quelle effettuate via internet.
| Anno | 2009 | 2010 | 2011 | 2012 | 2013 | 2014 | 2015 |
|---|---|---|---|---|---|---|---|
| Metodo pagamento | € | € | € | € | € | € | € |
| Bonifico bancario | 19.418,17 | 104.728,29 | 37.223,82 | 19.320,39 | 15.979,22 | 17.312,61 | 6.256,45 |
| PayPal | 23.395,26 | 193.553,29 | 27.299,61 | 19.546,10 | 15.929,57 | 8.314,81 | 6.987,64 |
| C/C postale | 0,00 | 20,00 | 1.890,00 | 3.090,95 | 1.195,70 | 1.628,00 | 866,00 |
| Contante | 200,00 | ||||||
| Tot./anno | 43.013,43 | 298.301,58 | 66.413,43 | 41.957,44 | 33.104,49 | 27.255,42 | 14.110,09 |
La donazione media effettuata via bonifico continua a essere circa il doppio di quella effettuata tramite PayPal, sebbene le donazioni via PayPal siano più frequenti (nel 2015 sono state 457 contro le 173 via bonifico). È possibile quindi considerare una differenziazione delle azioni di fundraising, chiedendo quindi importi più alti alla tipologia di donatori via bonifico (di parte dei quali, tuttavia, mancano riferimenti geografici o indirizzi mail: il nuovo conto corrente acceso presso Banca Prossima consentirà di ovviare a questo problema).
| Tipologia donazione | 2009 | 2010 | 2011 | 2012 | 2013 | 2014 | 2015 |
|---|---|---|---|---|---|---|---|
| Bonifico bancario | € 34,53 | € 30,48 | € 41,79 | € 37,94 | € 45,81 | € 50,87 | € 36,16 |
| PayPal | € 14,78 | € 17,35 | € 16,65 | € 19,93 | € 16,27 | € 17,51 | € 15,23 |
| C/C postale | € 23,55 | € 31,12 | € 19,42 | € 24,48 | € 24,05 |
Ricorsività dei donatori e delle donazioni
Si illustra infine il numero di donatori che hanno effettuato più donazioni in un determinato anno, ossia la ricorsività dei donatori.
| 2009 | 2010 | 2011 | 2012 | 2013 | 2014[6] | 2015 | |
|---|---|---|---|---|---|---|---|
| N. donatori unici | 1.772 | 14.253 | 2.487 | 1.474 | 1.257 | – | 338 |
| N. donatori ricorrenti (>2) | 11 | 175 | 49 | 88 | 42 | – | 183 |
| Totale donatori/anno | 1.783 | 14.428 | 2.536 | 1.562 | 1.299 | – | 485 |
Analizzando la tabella di cui sopra, e non avendo a disposizione dati precisi per il 2014, nel 2015 il rapporto tra nuovi donatori e donatori ricorrenti è 1:2. Questo è un risultato molto positivo, dato che 183 persone hanno fatto più di una donazione nello stesso anno, rinnovando la propria fiducia nella Associazione.
Di queste 183 persone, 156 sono donatori non solo ricorrenti nello stesso anno, ma già da diversi anni. Questa tendenza è ravvisabile anche per quest'anno 2016: anche se i dati sono parziali, su circa 330 donatori e 657 donazioni totali, 230 sono nuovi donatori e 100 sono donatori ricorrenti.
I progetti: SWOT Analysis e obiettivi strategici
Analisi SWOT dei progetti GLAM - Biblioteche
Nel corso del biennio 2015-2016, l'obiettivo principale nell'ambito della collaborazione con le biblioteche era essenzialmente il consolidamento delle relazioni esistenti per renderle replicabili su scala nazionale, prevedendo, oltre ai corsi e alla promozione della figura del wikimediano in residenza, anche la continuazione dei rapporti con le istituzioni strategiche come l'AIB[7] e la creazione di rapporti con nuove istituzioni strategiche.
I principali risultati del lavoro insieme alle biblioteche, che si vogliono sfruttare anche negli anni a venire, sono quelli derivanti da azioni concrete sui diversi progetti Wikimedia (uno per tutti, ad esempio, Wikisource), che oltre ad avere un impatto tangibile sui progetti stessi servono anche da esempi riconoscibili per le biblioteche di tutta Italia. La principale collaborazione resta quella con la Biblioteca Europea di Informazione e Cultura (BEIC, Milano), iniziata nel 2014, che continua ad avvalersi di un wikimediano in residenza a spese dell'ente e quindi continua a crescere, in termini di contributi e di opere inserite nei progetti Wikimedia: il successo e la convinzione dell'ente sono stati pubblicamente riconosciuti in svariati eventi, quali la conferenza stampa al Museo della Scienza o il convegno delle Stelline a cui Wikimedia Italia ha partecipato per la prima volta nel 2016 con uno stand (dopo aver partecipato altre volte in forme diverse) con un grande seguito in termini di contatti raccolti, partecipanti al convegno e soci iscritti (una ventina).
Dal punto di vista dell'impegno diretto del personale e dei soci di Wikimedia Italia, la gran parte delle attività svolte e da svolgersi è costituita da corsi e laboratori di vario genere volti a rendere i bibliotecari autonomi nella loro capacità di contribuire ai progetti Wikimedia, in particolare Wikipedia, Wikidata e Wikisource. Da questo punto di vista, ha assunto un forte valore simbolico la collaborazione con la Biblioteca Nazionale Centrale di Firenze (BNCF), specie sul nuovo soggettario, che ha completamente sdoganato la partecipazione diretta dei bibliotecari ai progetti wiki, anche se i suoi prodotti diretti sono scarsamente quantificabili. Il progetto avviato fin dal 2013 è iniziato con la creazione di un link tra voci e termini del Thesauro della Biblioteca, ha poi previsto il caricamento di un libro digitalizzato in Wikisource e poi la sperimentazione dell'uso di Wikibase per la gestione del catalogo. La tempistica di questi progetti è lenta, ma comunque importante a livello nazionale.
La sistematizzazione sempre crescente delle attività formative, visibile, per i soci, scorrendo le pagine Associazione:Organizzazione di eventi e Progetto:GLAM/Biblioteche, si riflette nel numero crescente di partecipanti e di bibliotecari che hanno contribuito ai wiki, almeno durante le attività formative, dimostrando comprensione dei progetti Wikimedia. L'aspirazione è di trovare un formato replicabile con successo in molte altre occasioni con bibliotecari di AIB o di altri consorzi bibliotecari, analoghi a quelli con cui abbiamo lavorato.
Si segnalano inoltre la residenza attivata presso la biblioteca di Trento, nella persona di una volontaria del servizio civile che, pur non essendo utilizzatrice esperta dei progetti Wikimedia, si è messa in gioco producendo buoni risultati.
Punti di forza
- Tanti soci bibliotecari wikipediani attivi e appassionati, che si sono rivelati un veicolo importante per attrarre nuovi soci (vedi Stelline)
- Rapporti consolidati di WMI con AIB, biblioteche e altri partner (es. Digitami)
- Molto forte, a livello comunicativo, informare i bibliotecari che BNCF e la Biblioteca di Trento sono già operative sui wiki
Punti di debolezza
- Carenza di docenti: questi corsi richiedono competenze specifiche e non sempre è facile trovare persone in grado di farli (tra volontari e staff, per disponibilità di tempo materiale)
- Nonostante aperture verso la nostra causa non si è ancora ottenuta da parte di AIB una ufficiale adesione al pubblico dominio e della digitalizzazione
Opportunità
- Advocacy. Ottenere che AIB si esprima a favore del pubblico dominio e della digitalizzazione:
- Individuare chi porta avanti al nostro interno questo tipo di advocacy
- Dialogare con la Presidente, la Vice Presidente e, se non basta, con i membri del CEN AIB e con il CNPR (presidenti sezioni regionali)
- Organizzare un seminario in cui parlare di open access, della digitalizzazione delle opere in pubblico dominio, delle Creative Commons in generale e degli altri temi "caldi" sul versante delle biblioteche, a seguito del quale produrre un documento per sensibilizzare il Direttivo nazionale
- Trovare occasioni pubbliche, oltre al seminario di cui sopra, in cui inserirsi
- Domanda crescente di corsi:
- Formare i soci interessati a fare corsi e sopperire così alla carenza di docenti e iniziare i soci ad attività non "canoniche"
- corso di "alta formazione wikisourciana" da inserire nelle iniziative di formazione interna (via Skype, durata di 1-1,5 h online)
- Potenziare lo staff perché:
- presidi a livello organizzativo dei corsi
- intervenga quando non si trovano soci per fare i corsi
- organizzi la formazione interna dei soci
- Formare i soci interessati a fare corsi e sopperire così alla carenza di docenti e iniziare i soci ad attività non "canoniche"
- Wikisource:
- Sostenere lo sviluppo
- Lavoro di Djvu: integrare nel vecchio tool
- Editathon su Wikisource
- Incontro tra wikisourciani italiani
- Manuale d'uso
- Concludere il progetto la BNCF.
- Offrire aiuto concreto e proporre la redazione di un caso studio.
- Tavoli/occasioni importanti/partner strategici:
- Convegno BNCF Sfide e alleanze (ottobre);
- Festival pubblico dominio (vedi editathon wikisource);
- Convenzione Pistoia, Firenze;
- Digitami
Minacce
- Posizioni politiche ancorate ancora a un modello vecchio e non aperto al pubblico dominio e alla digitalizzazione
- Le biblioteche hanno poche risorse da investire (in generale e in particolare al centro-sud)
Cosa abbiamo imparato dalla nostra esperienza
- È stato difficile pensare a delle attività di training che trasformassero i bibliotecari in wikipediani. Stiamo provando a stimolare l’attività dei partecipanti sulla wiki con dei nuovi approcci (che spesso dipendono dalle aspettative dei partecipanti) monitorando il grado di soddisfazione delle istituzioni.
- Poca chiarezza talvolta sulle aspettative dell’istituzione e sul formato dell’evento. Il lato negativo della sperimentazione è che i nostri partner non sanno cosa aspettarsi. Questo potrebbe cambiare se riuscissimo a coinvolgere i manager delle biblioteche e far loro conoscere i progetti Wikimedia, in modo da farsi un’idea del loro funzionamento, oppure se riuscissimo a realizzare una partnership con AIB per organizzare una serie di workshop in un format replicabile.
- Stiamo ancora valutando come creare progetti sull'importazione dei dati bibliografici dalla Biblioteca Nazionale di Firenze su Wikidata.
Analisi SWOT dei progetti GLAM - Musei
Nel precedente piano, i musei hanno rappresentato un territorio per molti versi inesplorato. Mentre le biblioteche erano un'area di attività ormai "matura", l'obiettivo strategico delineato per i musei consisteva nella penetrazione di questo particolare settore e nella creazione dell'identità e del ruolo di WMI quale partner strategico per i musei e gli archivi italiani.
Nel primo semestre 2015 si è costruito un legame con partner quali ICOM[8] e Museimpresa. In particolare è stato siglato un accordo con ICOM nel marzo 2015 e c'è stata la partecipazione all'assemblea dei soci di Museimpresa, da cui sono nati alcuni importanti contatti, come quello con il Museo Ferragamo e con il Museo del Cibo di Parma. Con quest'ultimo è stata siglata una convenzione per l'adesione al Progetto GLAM e il caricamento in Commons di circa 800 immagini in licenza Creative Commons. Inoltre, Touring Club Italiano ha condiviso alcune immagini di monumenti italiani in Commons, inaugurando così la prima collaborazione tra WMI e un archivio.
Si sono infine avviati rapporti con i nuovi 20 direttori dei maggiori musei italiani. Negli ultimi mesi del 2015, Andrea Zanni ha incontrato il Direttore degli Uffizi a Firenze e, insieme alla Direttrice Giuliana Mancini, quello della Pinacoteca di Brera a Milano, che si sono dimostrati entrambi particolarmente interessati e preparati sui temi della cultura open e delle licenze Creative Commons.
Nel 2016 Wikimedia Italia ha continuato per la strada già intrapresa, allo scopo di aumentare la collaborazione alla conoscenza libera. La principale attività che si intende proseguire è stata la preparazione, promozione e gestione del bando per l'erogazione di quattro borse da wikimediano in residenza (WiR), che hanno conseguito risultati importanti (ma non ancora largamente riconosciuti) in almeno un caso, cioè il Museo nazionale della scienza e della tecnica "Leonardo Da Vinci". Nel corso di questo processo abbiamo imparato che è estremamente importante la selezione tempestiva di WiR atti e disponibili al peculiare lavoro necessario e che dobbiamo moltiplicare gli sforzi affinché i musei capiscano che abbracciare la conoscenza libera è per loro un investimento ad altissimo ritorno, cui destinare risorse finanziarie anche a scapito di altre iniziative. Un riassunto della vicenda, con ulteriore contestualizzazione, è disponibile alla pagina su Meta.
Il lavoro avviato con i musei ha generato richieste di formazione e condivisione di immagini con licenze libere, in fase ancora embrionale. Per superare alcune percezioni di vincoli di natura legale, è stato avviato un positivo dialogo con l'ufficio legislativo del Ministero dei beni e delle attività culturali e del turismo per risolverli.
ICOM è inoltre disponibile a lavorare insieme a WMI per un bando congiunto volto a finanziare un certo numero di wikipediani in residenza presso musei affiliati: su questo progetto è impegnata, in modo particolare, la Coordinatrice musei per la Sardegna, Anna Maria Marras. ICOM si è rivelata inoltre molto disponibile a comunicare l'esperienza dei WiR con una rubrica all'interno della propria newsletter.
Punti di forza
- Presenza all'interno dell'associazione di soci che sono operatori museali e membri ICOM
- Esperienze positive da condividere al nostro attivo
Punti di debolezza
- Rischio di non riuscire trovare candidati validi come Wikipediani in residenza per i musei
- Rapporto costo/benefici per alcuni progetti come Wikimuseum: coinvolgimento in progetti per cui l'impegno dei soci è stato più alto rispetto a quanto preventivato
Opportunità
- Contatti importanti con musei nazionali grazie al lavoro svolto quest'anno con ICOM/Museimpresa
- Percorso di follow up delle residenze 2016: fare sì che dalle esperienze fatte nascano nuove esperienze/corsi
- Sfruttare la recente esperienza dei wikimediani in residenza per una comunicazione mirata verso i musei (report/pubblicazione da distribuire attraverso canali ICOM – Museimpresa) da proseguire e rafforzare nel tempo
- Comunicazione mirata verso istituzioni specifiche, come poli museali, dove c'è da vincere anche il pregiudizio verso i progetti aperti e collaborativi (cf. mAppiaM)
- Scrivere articoli su temi specifici, ad esempio sui risultati dell'esperienza WiR, e poi pubblicarli su magazine ICOM, sul Giornale delle Fondazioni, su Archeomatica ecc.
- Coltivare i rapporti con musei che si sono candidati per i WiR anche senza averli ospitati. Con Triennale, Museo Ferragamo e altri musei abbiamo avviato contatti che potrebbero sfociare in progetti concreti
- Partecipare a convegni tematici (es. Archeofoss)
- Lobby. Realizzare un progetto pilota per musei ministeriali (es. con Istituto centrale della grafica, che si era candidato per un WiR)
- Contattare i 17 poli museali
- Coinvolgere i grandi musei in progetti di "donazione" di opere importanti
- Proporre WiR, percorsi formazione ad hoc, editathon, ecc.
- Estendere le residenze a minimo 6 mesi responsabilizzando l'ente a partecipare alle spese
- Co-finanziamento di WMI a progetti con i musei (es. co-finanziare WiR che possano per una parte, limitata, del loro tempo, digitalizzare, se necessario, ma soprattutto coinvolgere la comunità per trascrivere e promuovere progetti di utilizzo dei materiali presso scuole e università)
- Coinvolgimento dei piccoli musei
- Formazione, editathon, ecc.
- Accordo con l'Associazione piccoli musei
- Utilizzare il rapporto con i piccoli musei come "campo libero per la fantasia dei soci": invitare i soci a farsi avanti per collaborare
- Donazione immagini come "forma di pagamento", ossia come soluzione residuale di collaborazione (es. 30.000 di qualità con metadati)
- Sfruttare l'interesse del Sud Italia per trovare nuove partnership con le istituzioni museali
- Comunicazione esterna
- Costruire il percorso insieme al museo
- Smuovere l'opinione pubblica
Minacce
- ICOM ha dimostrato inizialmente poca collaborazione nel promuovere le nostre attività (WLM e corsi WMI)
- Il museo a volte non ha avuto chiaro cosa dovesse fare il WiR
- Mancanza di docenti con formazione specifica
Cosa abbiamo imparato dalla nostra esperienza
- Non abbiamo realizzato corsi per i musei (se si eccettua il corso presso la Fondazione Luigi Micheletti). I musei, al pari di altre istituzioni culturali, hanno pochi fondi a disposizione e la promozione di ICOM è stata in un primo momento piuttosto debole, poi, con l'iniziativa dei wikipediani in residenza e non solo, relativamente più intensa. Dalla promozione fatta per il bando ICOM da ICOM stessa e da Wikimedia Italia e a seguito della conferenza stampa al Museo della Scienza e della Tecnologia Leonardo da Vinci sono nati contatti con almeno 3 istituzioni interessate a collaborare con Wikimedia Italia. Raccontare le esperienze positive in contesti e attraverso canali mirati è una strada che dobbiamo continuare a percorrere.
Analisi SWOT dei progetti in ambito educativo - Scuole
Nel corso del 2015 e 2016, come sempre nella storia di Wikimedia Italia, la massima parte delle attività nelle scuole è stata svolta dai soci presenti nel territorio, prevalentemente a titolo gratuito. Il piano per questo biennio prevedeva un passaggio a un ruolo proattivo di WMI nella determinazione dell'offerta formativa da proporre nelle scuole e nella affermazione delle attività formative di WMI su scala nazionale, grazie anche al reclutamento di nuove forze e volontari.
Prevedeva inoltre una standardizzazione dell'offerta formativa, obiettivo che si è rivelato particolarmente complesso per i soli volontari e per il quale, anche grazie alle entrate aggiuntive provenienti dal cinque per mille, si è optato per l'assunzione di un project manager principalmente dedicato alle attività didattiche. Si è così potuto offrire un maggiore supporto ai volontari ed è stato possibile realizzare un database di istituti scolastici italiani di primo e secondo grado per i quali, a fine novembre 2015, è stato effettuato un mailing massivo seguito da una campagna di recall mirata. Questo lavoro ha cominciato a dare molti frutti dopo l'estate con numerosi contatti e richieste di attivazione di corsi.
Tra i progetti che hanno avuto maggiore successo si possono ricordare, a titolo di esempio, il progetto A scuola di information literacy e di Wikipedia che ha visto coinvolti 80 studenti di Potenza e, sempre nel capoluogo lucano, il ciclo di 12 incontri tenutosi presso un liceo tra maggio e giugno 2015.
Sono particolarmente significative anche esperienze di soci studenti coadiuvati da soci molto esperti, come successo a Vicenza nel 2016, dove in una scuola sono state coinvolte centinaia di studenti. È stata altrettanto particolare l'esperienza di Wikimania sul territorio della provincia di Lecco, dove la visibilità e i finanziamenti dell'evento si sono uniti al sostegno (gratuito) di un'ex docente che ha coinvolto tutte le scuole della provincia e all'esperienza wikimediana di un socio e dipendente dedicato alla formazione; questa accoppiata ha consentito di raggiungere una proporzione senza precedenti degli studenti della provincia, con effetti però ancor più difficili da misurare del solito. In effetti, ogni esperienza scolastica fa però storia a parte, quindi non esiste un formato riconoscibile o facilmente replicabile.
Punti di forza
- Standardizzazione offerta formativa
- SMS solidale: video e materiali di comunicazione realizzati da professionisti pensati per raggiungere un vasto pubblico
- Coinvolgimento dei volontari avviato: mail lista soci; mappatura soci con questionario; formazione per soci (raccolta adesioni)
- Ambito di attività tra quelli maggiormente sentiti dai soci
- Esperienza ultradecennale dei soci attivi nei progetti con le scuole
- Vasta casistica all'attivo di progetti (di successo ma anche talvolta di insuccesso, che hanno fornito spunti di miglioramento)
Punti di debolezza
- Mancanza di soci attivi per poter replicare progetti con le scuole su tutto il territorio nazionale
- SMS solidale: risultati scarsi della prima campagna
- Materiali da rinnovare: in alcuni casi incompleti o obsoleti
- Percorsi formativi non declinati (se non in alcuni casi) per tipologia di istituto
- Comunicazione ancora poco pervasiva nel suo raggio di azione/incisiva
Opportunità/Azioni
- SMS Solidale: comunicazione massiva su WMI come "soggetto che porta Wikipedia nelle scuole italiane"
- Proporre alle scuole progetti che possono maggiormente incontrare gli interessi dei ragazzi (ad esempio, OSM negli istituti per geometri)
- Coinvolgimento wikipediani e volontari: allargare la base
- Email massiva ai wikipediani
- Formazione interna ai volontari WMI/wikipediani interessati a insegnare Wikipedia nelle scuole
- Censire in un database gli interessati a collaborare e coinvolgerli di volta in volta
- Coinvolgimento docenti
- Individuare i "docenti illuminati" andando sui social network e nei forum tematici
- Presentare loro Wikipedia come un mezzo per sviluppare competenze informatiche e linguistiche
- Spingerli a lasciare liberi i ragazzi di scegliere autonomamente gli argomenti su cui lavorare in base ai propri interessi, anche se all'interno dei programmi scolastici
- Concentrare le energie su un ristretto ambito di voci o su progetti ben delineati (ad esempio, un nuovo manuale su Wikibooks) in modo da avere dei risultati tangibili, quantificabili e valutabili
- Dialogo con gli studenti per fare in modo che diventino (o restino) wikipediani anche dopo la fine del corso
- Riconoscimento della offerta formativa wikipediana e degli altri progetti fratelli:
- All'interno dei POF (Piani di Offerta Formativa)
- Presso il Ministero dell'Istruzione, Università e Ricerca
- Allargamento raggio d'azione:
- Lavorare sui MOOC[9] (studiare il modello francese e realizzare un pilota per i docenti delle scuole superiori)
- Progetti di alternanza scuola/lavoro
- PNSD - Piano Nazionale per la Scuola Digitale: può anche essere un documento vuoto o che non cambierà molto, ma si potrebbe usare il suo "appeal" per rafforzare la presenza delle attività di WMI nelle scuole
- Partner strategici
- Uffici scolastici regionali
- Animatori digitali
- Libreitalia (esempio)
- IPRASE
- Associazioni che hanno i nostri stessi interessi: GAR, Fondazione Mondo Digitale, Informatici Senza Frontiere
- Materiali
- Stampa brochure con offerta formativa per scuole e aggiornamento annuale della stessa
- Libretti su come imparare a usare Wikipedia e gli altri progetti calibrati sulla tipologia di scuola
- Percorsi formativi
- Standardizzare l'offerta per tipologia di istituto scolastico
- Pensare a corsi per i bambini delle elementari con un metodo improntato più sul gioco (esempio)
- Comunicazione
- Intensificare la presenza sui social: Youtube, gruppi Facebook dedicati agli animatori digitali, Scuola capovolta, ecc., canale su Telegram (che è in forte espansione) con news sul mondo wiki
- personalizzare la comunicazione per tipo di istituto scolastico
- SMS solidale
Minacce
- Poco interesse da parte delle scuole in alcune zone d'Italia
- I contenuti proposti dai docenti potrebbero non incontrare gli interessi dei ragazzi (Wikipedia potrebbe essere percepita come "noiosa" perché associata alla scuola)
- Scarsità di fondi da parte delle scuole per avviare progetti
Cosa abbiamo imparato dalla nostra esperienza
- Il progetto al Liceo Quadri è stato realizzato dal coordinatore locale Marco Chemello. I positivi risultati del progetto vanno ricondotti a fattori unici, che difficilmente possono essere replicati in altre scuole italiane, legati alla presenza di wikipediani al proprio interno. La possibilità di una scuola di essere così fortunata è molto ridotta e in quasi tutte le scuole ogni attività necessita di partire da zero (spesso ha al suo interno competenze nel campo vicino allo zero). Esempi come questo, uniti alla scarsa capillarità dei soci con le competenze wikipediane necessarie per poter condurre progetti nelle scuole, da un lato, e al nostro desiderio di far scalare i progetti Wikimedia in tale ambito, ci hanno indotto a ideare il programma di formazione peer2peer, che abbiamo cominciato lo scorso luglio ma che necessita di essere ulteriormente implementato: in particolare, non siamo infatti ancora riusciti a promuoverlo adeguatamente tra soci e wikipediani.
- La prima esperienza di sms solidale ha dato scarsi risultati, che vanno ricondotti al periodo in cui è stata trasmesso lo spot, alle reti su cui è stato trasmesso e al numero di settimane disponibili: desideriamo mettere a frutto l'investimento fatto e per questo lavoreremo per intensificare i rapporti con le emittenti televisive, costruire il nostro interno le competenze necessarie per realizzare autonomamente tali campagne e per promuoverle in modo adeguato.
- Istituti diversi presentano esigenze formative diverse: presentare un corso genericamente su Wikipedia potrebbe non avere o avere minore attrattività rispetto a un programma pensato ad hoc. Per questo è opportuno andare incontro a tali esigenze costruendo dei programmi formativi declinati per tipologia di istituto.
Analisi SWOT dei progetti in ambito educativo - Università/istruzione post secondaria
Nel biennio 2015-2016 sono state diverse le attività che hanno visto coinvolte le università, consistenti in corsi negli atenei, come quelli che hanno visto coinvolte università soprattutto in Basilicata, Campania, Lazio e Lombardia (15) e attività di tirocinio presso l'ufficio di WMI. Si tratta di attività non previste che si sono aggiunte alle attività previste all'interno del programma scuole. A queste attività si aggiungono le attività formative svolte presso istituzioni di istruzione o extracurricolare, comprese le presentazioni meno formali e la formazione professionale tipo IFOA[10] (24), anch'esse non previste al momento della redazione del piano 2015-2016, molte delle quali condotte direttamente dai volontari.
Storicamente, gli interventi nelle aule e nei corsi universitari sono stati gestiti in modo spontaneistico, come le attività nelle scuole. Nel 2016, il terreno si è dimostrato però più fertile che in passato per un possibile programma universitario replicabile in molteplici sedi, che storicamente non si è mai affermato per carenza di un formato scalabile. Nel corso dell'anno si è infatti cominciato ad affermare, diventando visibile in più di una università, un duplice formato/concetto: da un lato l'uso di Wikipedia come strumento didattico da affiancare a quelli tradizionali anche di insegnamenti universitari frontali (magari obbligatori e partecipati da centinaia di studenti); dall'altro, il lavoro attivo e intensivo nei progetti Wikimedia come atto formativo e competenza valida in sé, cui dedicare interi laboratori (validi ad esempio 3 CFU/ECTS[11] e tipicamente meno partecipati, ma anche più flessibili).
In entrambi i casi, infatti, l'attività wiki va a sostituirsi o comunque a semplificare un lavoro che i docenti e gli studenti dovrebbero già fare, quindi è valutata ma allo stesso tempo è vista come un lavoro meno pesante (ad esempio, perché più produttivo a parità di fatica) rispetto ai metodi tradizionali. Solo con queste caratteristiche, infatti, un'attività può proliferare e riprodursi in un ambiente a saldi invariati (di risorse umane ed economiche dal lato docente) e di conservazione dell'energia (che gli studenti sono disposti a investire nel proprio corso di laurea).
Punti di forza
- Presenza di alcuni soci nel mondo dell'università e con know how nella formazione wikipediana
- Esperienze positive alcune delle quali in corso o replicabili
- Telecom - Università Urbino
- Politecnico
- Bologna
- Sapienza
- Progetto avviato con l'Università di Bolzano sulla lingua ladina (es. focus su Wikisource)
- Le attività con le università possono essere pensate per lavorare su diversi progetti wikimedia/OSM dando vita a nuovi progetti/aggiunte a progetti in corso di tipo vario: (es. OSM per archeologi, integrazione di Wikipedia, Commons e OSM per musei/siti archeologici/turismo/altro, sviluppo di software per Mediawiki o tool vari utili poi ai volontari)
Punti di debolezza
- Ambito di attività ancora da analizzare a fondo: know how interno alla Associazione da potenziare
- Target e priorità diverse dal mondo della scuola: caratteristiche proprie e distinte da questo ambito
- Non ci sono "braccia" sufficienti per caricare i lavori di ricerca già liberi
Opportunità
- Un programma strategico specifico distinto da quello sulle scuole con target e priorità diverse (oltre che essere per alcuni versi un punto di debolezza rappresenta anche l'opportunità per avere nuovi stimoli e sviluppare progettualità nuove)
- Docenti universitari come target principale:
- Coinvolgimento: creare un database di professori universitari nostri contatti e/o simpatizzanti che possono collaborare e invitarli a coinvolgere colleghi
- Piano politico. Comunicazione verso il mondo dell'università per trasmettere ai docenti la filosofia open access/licenze libere, ecc.
- Organizzare un incontro con cadenza annuale volto a mostrare ai docenti che:
- È possibile fare conoscenza con contributi scientifici e materiale didattico in maniera libera
- I risultati che si possono ottenere dagli studenti facendo leva sulle competenze digitali e sull'approccio collaborativo, ecc.
- Interventi all'interno di convegni specialistici già in essere volti a mostrare Wikipedia come attività interdisciplinare (vedi anche Wikipedia Academy)
- Monitorare i convegni più importanti per area disciplinare e che abbiano come argomento l'educazione e proporci per intervenire
- Organizzare un incontro con cadenza annuale volto a mostrare ai docenti che:
- Qualità (voci ben fatte da un punto di vista scientifico) come conseguenza, nel lungo periodo, del fatto che il discorso delle licenze libere e dell'open access è attecchito (eventuale progetto di revisione dei contenuti per aree tematiche coinvolgendo i ricercatori)
- Promuovere l'integrazione di materiali già depositati con licenze libere (vedi ad esempio discussione in Wikisource sulle riviste scientifiche di medievistica a Napoli)
- Identificare corsi di laurea "vicini" (in base al risultato che si vuole ottenere) per realizzare:
- Tirocini
- Tesi
- Corsi
- Fare sì che l'attività di editing diventi valutabile ai fini di un corso universitario
- Sostegno a progetti fratelli, se richiesto dalle comunità
- Sviluppo: es. Wikibooks potrebbe necessitare supporto per migliorare l'interfaccia: è tutto in wikitesto e l'impaginazione non è molto appealing;
- WikiToLearn: patrocinio e sostenere lo usergroup, per comunicare meglio il progetto nel movimento. Supera alcuni limiti di Wikiversity: si importano automaticamente le dispense invece di riscriverle e ci sono sezioni in altre lingue.
Minacce
- L'ambito universitario va avanti anche senza Wikimedia: occorre essere molto convincenti
- Diffidenza
Cosa abbiamo imparato dalla nostra esperienza
- In questo ambito, più che in altri, i contatti e le forze interne su cui possiamo contare sono limitati. Occorre quindi costruire una rete di ricercatori "illuminati" che abbraccino la nostra causa e si facciano essi stessi promotori della pubblicazione dei lavori di ricerca in OA e promuovano nelle università gli strumenti wiki.
- In questo ambito, più che in altri, occorre scontrarsi con la diffidenza verso la cultura open in generale. Creare occasioni di dialogo e incontro con i ricercatori è la strada che abbiamo deciso di intraprendere per superare questo scoglio.
Analisi SWOT del progetto in OpenStreetMap
Nel piano 2015-2016 Wikimedia Italia si è posta l'obiettivo principale di creare un trait d'union tra la comunità OSM e la comunità wikipediana e di essere riconosciuta come interlocutore "accreditato" in Italia per le iniziative su OpenStreetMap da parte di interlocutori come la pubblica amministrazione, la protezione civile, ecc., grazie anche al riconoscimento ufficiale da parte di OSM Foundation.
Nel rapporto con la comunità OSM possiamo segnalare alcuni importanti passi in avanti. I primi passi per cementare il rapporto con la comunità sono stati mossi con l'organizzazione di un raduno della comunità OSM a Bologna a novembre 2015 e con OSMIT, l'evento annuale italiano della comunità OSM, a maggio 2016 che hanno avuto entrambi un'ottima partecipazione.
Lo scorso dicembre, inoltre, è stato creato un tasking manager (osmit-tm.wmflabs.org), uno strumento installato sui server di Wikimedia Foundation che permette il lavoro coordinato di più mappatori evitando conflitti, utilizzato a fine anno per una esercitazione rivolta alla comunità, "La notte dei mappatori viventi", utilizzato anche durante l'emergenza del recente terremoto in Centro Italia.
Proprio per avvicinare alla comunità i nuovi mappatori lo scorso ottobre è stato installato un servizio che visualizza i nuovi utenti registrati permettendo di inviare loro messaggi di benvenuto; il servizio è disponibile a welcome.openstreetmap.it (visibile per il momento ai soli amministratori). Si tratta di un'azione volta a fidelizzare e invitare a mappare i molti utenti che si registrano a OSM ma che effettuano al massimo una modifica (molti si registrano e non effettuano modifiche).
Grazie agli eventi, le iniziative intraprese, la presenza costante sulla mailing list, i servizi messi a disposizione e l'attivazione dell'invio di comunicazioni a chi utilizza mappe e dati OSM senza la dovuta attribuzione, la comunità OSM sembra aver accettato e apprezzare il ruolo di WMI. Molto resta ancora da fare, tuttavia, per aumentare la partecipazione da parte della comunità OSM e per cementare ulteriormente il legame tra la comunità OSM e Wikimedia. In generale, se nelle situazioni di emergenza c'è una ottima mobilitazione della comunità, è difficile che questa si attivi in situazioni più ordinarie. Per far sì che il modello collaborativo funzioni è necessario un maggiore presidio sul territorio. In questo senso la creazione di coordinatori regionali, avviata a marzo 2016, potrebbe essere di aiuto.
Gli altri obiettivi riguardavano: le relazioni strategiche con le regioni per la condivisione dei dati provenienti dai sistemi informativi regionali; la creazione di eventi strategici per raggiungere interlocutori quali Protezione Civile, Pubblica Amministrazione, università e associazioni; la promozione di OSM come strumento open all'interno dei progetti WMI presso operatori e utenti.
Per quanto riguarda il rapporto con le regioni, sono stati organizzati conferenze e incontri privati con i responsabili della cartografia regionale. Si segnalano in particolare i rapporti avviati con le regioni Liguria, Piemonte, Lombardia, Valle d'Aosta, Emilia Romagna, Lazio, Umbria, Campania, Calabria e Sardegna. Con alcune di queste regioni ci sono buone possibilità di stringere collaborazioni: alcune regioni hanno dimostrato, infatti, il loro interesse per una possibile convenzione per la condivisione di geodati. Inoltre, il rilascio, avvenuto quest'anno, da parte della regione Emilia Romagna di una grande quantità di numeri civici fa di questa regione un caso pilota che dovrà essere opportunamente promosso e valorizzato.
Inoltre, OSMIT, la citata conferenza italiana di OSM tenuta presso BASE nel maggio 2016, ha avuto un focus particolare sulla pubblica amministrazione tanto che vi hanno partecipato tra i relatori alcuni dirigenti delle regioni e un rappresentante del CISIS (Centro Interregionale per i Sistemi Informatici, Geografici e Statistici): l'evento ha di certo contribuito a innalzare il livello di autorevolezza di Wikimedia Italia nei confronti di questa tipologia di interlocutore e la considerazione della serietà di OSM.
Tra le altre istituzioni target, si segnala che le azioni di avvicinamento verso architetti, geometri e ingegneri hanno prodotto una risposta molto tiepida; più interessati i geologi, ai quali ci rivolgeremo con maggiore decisione nel prossimo triennio. Anche le aziende locali e i piccoli comuni al momento si sono dimostrati poco ricettivi, questi ultimi soprattutto per problemi di bilancio.
Con la protezione civile non sono state attivate consulenze, come si era inizialmente ipotizzato; in compenso è stato erogato un corso a maggio e un secondo corso, già esaurito, è previsto a fine novembre. In generale, l'interesse da parte di questo target è molto buono. La mobilitazione degli OSMer italiani in occasione del terremoto, coordinata da WMI, ha richiamato in modo particolare l'interesse delle protezioni civili locali e, in generale, delle organizzazioni che lavorano con la protezione civile nazionale.
Si è rivelata vincente l'attività nei confronti del Club Alpino Italiano, condotta dal Tesoriere Simone Cortesi, che ha portato alla firma di una convenzione che rappresenta un punto di partenza importante per azioni di divulgazione nelle principali sezioni sul territorio e per allargare la base a potenziali nuovi alleati.
In generale, in tutto il 2016 è stato organizzato un buon numero di eventi sparsi tra Milano e Napoli attirando oltre che volontari un numero sempre maggiore di nuove categorie di persone.
Sulla scorta dell'esperienza fatta, si è operato anche un ripensamento dell'impronta da dare ad alcuni eventi (come i mapping party, ad esempio), privilegiando un approccio divulgativo a un approccio tecnico e presentando OSM come un possibile progetto, un tassello nell'ecosistema della libera conoscenza; questo sia per gli incontri di outreach che quelli destinati prevalentemente alla comunità degli OSMer.
Interessante infine la sperimentazione fatta di piattaforme libere online che potrebbe forse darci nuove prospettive per le attività formative su OSM (ma anche più in generale).
Punti di forza
- Esempio positivo di sinergia (comunità di intenti): inclusione di OSM all'interno dei progetti promossi da Wikimedia Italia. Due comunità che condividono interessi simili e la stessa visione di fondo
- Network di contatti e rapporti con CAI, pubblica amministrazione, metronotte, alcune scuole
- Caratteristiche intrinseche della mappa (vantaggio competitivo rispetto a Google maps):
- Aggiornamenti sono in tempo reale (non quando passa Google street view)
- Abbiamo i dati (Google non li dà; dobbiamo competere sulle nostre peculiarità)
- Disponibilità di alcuni a diventare coordinatori regionali OSM
- Buona risposta delle protezioni civili alle iniziative proposte (corsi)
Punti di debolezza
- Scarso dialogo tra le comunità, nonostante la comune base di interessi e visione di fondo
- Interfaccia Wikipedia to OSM da migliorare
- Mancanza di una documentazione in wikina che tenga traccia del lavoro fatto su OSM
- Lavoro poco sistematico con alcune categorie (es. scuole)
- Il mapping party è un format di evento che generalmente attira poche persone e per lo più della comunità
- Azioni non andate a buon fine con ordini professionali
Opportunità
- Comunità: nominare i coordinatori regionali
- Eventi:
- State of the Map:
- Mostrare al mondo "estratti" e il rapporto OSM-Wikipedia
- Occasione per far dialogare le comunità
- Fiere di settore per contatti: Asita
- Restyling dei mapping party: eventi integrati in cui si spieghino più progetti (es. oltre a OSM, Wikimedia Commons, Wikidata, ecc.); non più una semplice uscita con GPS rivolta principalmente alla comunità, ma veri e propri eventi di outreach.
- State of the Map:
- Target principali:
- PA: convenzioni come condicio sine qua non per avviare qualunque tipo di rapporto
- CAI
- Protezioni civili (proseguire, ad esempio, l'importazione delle rogge di Treviglio per punti soggetti ad allagamento)
- Scuole: personalizzare ulteriormente il percorso formativo e fare una azione di promozione massiva
- Geologi e Istituto Nazionale di Geofisica e Vulcanologia (INGV)
- Promozione – Progetto pilota per entrare nei comuni e portare la filosofia open legata a OSM. Coinvolgere comunità (a pagamento) in operazioni di mappatura su commissione per i civici (es. in Liguria, dove ci sono buoni rapporti o presso i Comuni delle Marche passati a Emilia Romagna di cui non ci sono disponibili i civici).
- Rendere più facilmente "comprensibile" OSM per i non addetti ai lavori. Comunicare OSM
- Con un linguaggio semplice per raggiungere le persone alle prime armi e, in genere, un pubblico che normalmente la comunità non raggiungerebbe
- Presentare progetti e attività diverse non in modo separato ma integrato (fare foto, mappare, scrivere voci di enciclopedia, ecc).
- Coinvolgere persone della comunità che possano spiegare ai nuovi il funzionamento della stessa
- Estrazioni: test sui rifugi del Piemonte: progetto pilota
- Dialogo progetti Wikimedia – OSM – Sviluppo:
- Migliorare lo scambio di dati fra Wikidata e OSM (sfruttando gli estratti da OSM)
- Portare Wikipedia to OSM sul server dedicato, migliorandone l'interfaccia
- Servizi di alto livello per protezione civile o mappe di accessibilità (in 5 minuti dove posso arrivare?)
Minacce
- Prodotti nuovi: adesso Google ha una versione offline di Maps
- Google Maps su web è vettoriale e si adatta all'utente e alla sua navigazione.
Cosa abbiamo imparato dalla nostra esperienza
- Quando abbiamo costruito il programma OSM due anni fa, avevamo solo ipotesi rispetto a quali potevano essere dei possibili target per le nostre attività, ma non avevamo sperimentato ancora nessuna attività nello specifico e soprattutto non avevamo contatti (se non quelli personali di Simone Cortesi, ex Vice Presidente e poi Tesoriere, che aveva trasmesso alla Associazione). In questo ultimo anno (il programma OSM è partito con ritardo), abbiamo potuto toccare con mano l'interesse e la sensibilità di alcune categorie verso il progetto. In particolare, alcuni target che ci eravamo dati (ordini professionali, comuni) si sono rivelati poco aperti, sensibili o pronti a collaborare anche per questioni legate alla loro burocrazia interna, mentre altri si sono rivelati maggiormente ricettivi, anche oltre le aspettative, come le protezioni civili, le scuole e le regioni - Liguria ed Emilia Romagna - che hanno dimostrato interesse verso di noi e verso OSM dopo il nostro accordo con la regione Molise di aprile 2015. Facendo tesoro di questa esperienza, nell'attuale piano abbiamo potuto ricalibrare i nostri interventi verso quelle categorie che mostrano maggiore sensibilità.
- Grazie agli eventi che abbiamo realizzato, ai feed back ricevuti e grazie all'esperienza dei membri della comunità OSM nostri soci, sappiamo che avvicinarsi a OSM può risultare ostico per problemi legati alla comprensibilità del progetto per i non addetti ai lavori e i principianti; per questo lavoreremo per comunicare meglio OSM e le sue potenzialità e per migliorare l'interfaccia di alcuni servizi.
- Il dialogo tra l'Associazione e la comunità è all'inizio ma necessita di essere ulteriormente cementato: ci sono buoni segnali di riconoscimento da parte dei membri della comunità verso Wikimedia Italia.
Analisi SWOT del progetto in Wiki Loves Monuments
Wiki Loves Monuments è partito in Italia nel 2012, espandendo i suoi numeri in termini di fotografie raccolte e di utenti raggiunti fino alla quota di circa 20.000 immagini e 1.000 fotografi.
Il piano 2015-2016 prevedeva, come obiettivo principale, quello di utilizzare il volano di crescita e di fama del concorso per realizzare una forte strategia di brand awareness per Wikimedia Italia: questo obiettivo è stato ampiamente raggiunto, e lo slogan "Wiki Loves Monuments è un progetto di Wikimedia Italia" è andato a sedimentarsi nella visione globale del concorso.
Gli ambiti legati al coinvolgimento dei volontari (soci WMI e wikimediani in genere) e di partecipazione al concorso sono stati raggiunti con risultati altalenanti tra il 2015 e il 2016. Si sono registrati, infatti, migliori risultati per quanto riguarda gli enti coinvolti e le fotografie caricate nel 2016 rispetto al 2015, e questo fenomeno può essere imputato essenzialmente al nuovo assetto di Wikimedia Italia, ma anche alla maggiore esperienza del Project manager di Wiki Loves Monuments, cambiato all'inizio dell'edizione 2015 e una comunicazione ancora più mirata e forte.
La presenza dei coordinatori regionali, come anche una nuova strategia di informazione sul territorio, ha permesso di raggiungere gli obiettivi previsti anche nell'ambito del coinvolgimento delle istituzioni, portando a dati in continua crescita:
| 2015 | 2016 | |
|---|---|---|
| Istituzioni coinvolte | 392 | 569 |
| delle quali Comuni | 216 | 303 |
| Monumenti autorizzati | 5.168 | 6.033 |
| Premi e concorsi speciali | 9 | 14 |
Ci si può quindi ritenere soddisfatti rispetto al lavoro di comunicazione e brand awareness svolti e legati al concorso. In particolare, nell'ambito della comunicazione sono state rispettate anche le altre azioni previste dal piano 2015-2016. In questa categoria va segnalato l'enorme successo delle "wikigite" (visite guidate ai monumenti fotografabili con successivo laboratorio di caricamento su Wikimedia Commons), che hanno registrato numeri non pronosticabili durante la stesura della scorsa pianificazione: in entrambi gli anni sono state realizzate oltre 40 wikigite, andando a toccare più della metà delle regioni italiane e con oltre 500 partecipanti. Questo ha permesso a Wikimedia Italia di raggiungere un tipo di pubblico che generalmente non riuscirebbe a incontrare con la realizzazione di altri progetti legati maggiormente al mondo Wikimedia sul web. In particolare, grazie alla modalità di iscrizione implementata quest'anno si possono contare 100 persone iscritte (l'anno scorso quelle che avevano completato il modulo di iscrizione fornendo un nome utente valido erano solo 5 su 500 partecipanti).
Fundraising e networking sono cresciuti a un ritmo costante, nel rispetto degli obiettivi previsti con i KPI dello scorso piano. A ogni edizione si è ampliata la famiglia di sponsor e partner che supportano il concorso: a tutti i partner confermati ci sono stati sia graditi ritorni (enti che hanno supportato Wiki Loves Monuments nelle edizioni passate e che, dopo un anno di pausa, sono tornati) sia nuove partecipazioni, sia come sponsor monetari che come partner di progetto.
Oltre a Euronics, che quest'anno ha portato la sua contribuzione a 7.000 Euro oltre IVA (l'anno scorso sono stati raccolti 5.000 euro oltre IVA, a cui si sono aggiunti altri 2.000 euro dal Toscana Foto Festival), quest'anno si è aggiunto un altro importante sponsor, Enegan, una società di servizi gas e luce che utilizza solo energie rinnovabili e particolarmente sensibile alla causa della cultura (sponsorizza infatti mostre di artisti emergenti e altre iniziative in ambito sociale), che ha contribuito con 7.000 euro oltre IVA.
L'ambito di azione che incontra più ostacoli è quello dell'advocacy, intesa come insieme di azioni finalizzate alla modifica della legislazione italiana in materia di tutela dei beni culturali, al fine di raggiungere una sorta di "libertà di panorama" anche in Italia. Negli ultimi anni sono continuati i contatti con le istituzioni: basti pensare al "Bar Camp" presso Palazzo di Montecitorio al quale Wikimedia Italia è stata invitata nel settembre del 2015. Questo incontro è stato molto utile perché ha permesso all'Associazione di entrare in contatto con il Ministero dei beni e delle attività culturali e turismo. I contatti sono proseguiti e si sono arenati a più riprese; grazie poi all'interessamento dell'ex Presidente e ad alcuni contatti parlamentari, è stato possibile organizzare un incontro con il Ministro Dario Franceschini, alla presenza del Presidente, dell'ex Presidente e della Direttrice.
A questo incontro è seguito un dialogo costante con l'Ufficio legale del Ministero, tanto che in un recente incontro tra il capo dell'Ufficio legale e la Direttrice è stata confermata l'intenzione della emanazione della circolare interpretativa del Codice dei beni culturali e del paesaggio e per i primi mesi del 2017, una volta concluso l'iter legislativo approvativo del DDL concorrenza, che contiene importanti emendamenti al Codice dei beni culturali e del paesaggio con una apertura al mondo delle biblioteche. La circolare attesa è volta a chiarire l'ambito di applicazione dell'articolo 108 del predetto Codice dei beni culturali e del paesaggio: in sostanza, una volta emanata, non sarà più necessario richiedere autorizzazioni agli enti che hanno in custodia i beni culturali per fotografare e pubblicare le relative immagini su Wikimedia e dunque sarà possibile realizzare il concorso su una più vasta scala.
Punti di forza
- Dialogo positivo instaurato con il Ministero
- Il concorso è un grimaldello per continuare a parlare con le istituzioni
- Progetto amato dai soci
- Il concorso ha attratto un crescente interesse da parte della stampa e delle alte istituzioni: WLM ora è identificato come un progetto di Wikimedia Italia e Wikimedia Italia ha tratto visibilità da WLM
- Giudici famosi come testimonial
- Sponsor paganti (Canon, Euronics e Enegan)
Punti di debolezza
- Format di successo, ma datato
- Wikigite coinvolgono un vasto pubblico (es. 500 persone) ma non sempre siamo in grado di monitorare (a meno che non siano presenti nostri soci) se viene spiegato nel corso dell'evento la filosofia che sta dietro il concorso
Opportunità
- Sondare per le prossime edizioni nuove modalità: wlmeeting (sul modello degli instameeting), campagna #wlm4u (es. si pubblicizzano le foto sui social e viene premiato chi ha condivisioni o retweet).
- Puntare alla realizzazione di un elenco dei monumenti e l'elenco delle autorizzazioni per la carta del rischio (http://www.cartadelrischio.it/), per mappare il patrimonio culturale a rischio
- Task force di volontari che possono aiutare in vario modo: soprattutto coordinatori, cerniera col territorio
- Partnership strategiche.
- Convenzioni con Trenitalia/Italo, che stanno avviando campagne per la valorizzazione del territorio (es. servizi informativi per i viaggiatori con materiale creato con le foto WLM)
- FAI
- Motivare i fotografi anche meno famosi e collaborare maggiormente con qualche professionista famoso ottenendo delle liberazioni di immagini
- Partner strategici: puntare su enti chiave come il FAI, Legambiente o UNESCO
- Nuove forme di collaborazione: "Monumenti aperti" per la Sardegna e visite guidate alle persone
- Comunicazione
- Social: potenziamento; continuare con Facebook e Instagram. Coinvolgere Igersitalia (instagrammers d'Italia)
- Comunicare ancora di più il fatto che con il concorso si libera il patrimonio culturale
Minacce
- Riferimenti delle istituzioni che cambiano spesso, rendendo instabili i contatti durante gli anni
- Legislazione sfavorevole (restrizioni del codice dei beni culturali e assenza della libertà di panorama).
Cosa abbiamo imparato dalla nostra esperienza
- Ottenere un cambiamento normativo è un obiettivo ambizioso che richiede un lavoro molto complesso fatto di incontri con i vertici ministeriali, parlamentari e funzionari. Ci siamo affidati per un periodo alla consulenza di un lobbista. Ci siamo resi conto però che per comunicare in modo adeguato e efficace temi quali le licenze libere o i risvolti della attuale legislazione alla nostra attività richiede una conoscenza approfondita di questo mondo e del suo funzionamento. Abbiamo quindi fatto la scelta di condurre queste attività in prima persona affiancati da esponenti di Creative Commons Italia.
- Le wikigite richiamano un grande pubblico (500 persone nel 2015 e nel 2016); non sempre però il pubblico è stato adeguatamente informato sui progetti wiki e non sempre nel corso dell’evento vi è stata la possibilità di spiegare ai partecipanti la filosofia generale dietro a Wiki Loves Monuments. Perché questo avvenga è necessario promuovere ancora di più la partecipazione dei nostri soci a questi eventi.
- Il format è per certi versi datato e per rilanciarlo in modo da attrarre sempre maggiori interessati e sostenitori vorremmo sperimentare anche forme di comunicazione nuove che si aggiungono a quelle già tradizionalmente seguite.
- Nel 2015 e nel 2016 abbiamo prestato una particolare attenzione al tema della qualità delle immagini allargando la pregiuria (composta per metà da membri FIAF), coinvolgendo fotografi professionisti nella giuria e rivedendo parzialmente i requisiti per l'ammissione al concorso delle immagini. Questo lavoro ha dato i suoi frutti, tanto che nel 2015 una foto nostra finalista è arrivata seconda nella classifica internazionale. Intendiamo proseguire in questa direzione.
Analisi SWOT dei progetti per Wikipedia in italiano
Nel biennio 2015-2016, la principale attività di sostegno diretto alla comunità wikipediana, e in generale agli utenti molto attivi dei progetti Wikimedia, è stata la formazione a distanza degli operatori OTRS. Selezionare piccoli gruppi di utenti molto attivi meritevoli e bisognosi di sostegno per l'importanza delle loro attività e/o la particolare difficoltà delle medesime, chiedere loro che cosa si possa fare per aiutarli ed esaudire tali richieste è un approccio concreto e praticabile di sostegno alla comunità. La difficoltà sta nell'assicurare e valutare l'impatto generalizzato di tale sostegno sulla comunità nel suo complesso, cioè sulla salute della comunità e sulla qualità del contenuto dei wiki. Sappiamo però che questa azione ha aiutato gli operatori a chiudere in breve tempo molti ticket OTRS aperti.
Oltre alle iniziative specifiche di sostegno intensivo su punti specifici, è un obiettivo generale dell'associazione che l'attività associativa complessiva in favore della conoscenza libera sia percepita come allineata agli obiettivi dei progetti Wikimedia e della loro comunità. Anche a questo scopo, nel 2016 si è cercato di recuperare le buone prassi di gestione degli eventi e delle attività, codificandole meglio (Associazione:Organizzazione di eventi, Associazione:Wikimedia_news#Processo) e dialogando sulle medesime coi soci e dipendenti.
Va segnalato inoltre un impegno specifico per avvicinare il pubblico femminile a Wikipedia a cui sono state dedicate una serie di azioni specifiche, tra cui editathon, convegni, ecc.
Punti di forza
- Prime attività di supporto della comunità OTRS al nostro attivo: ambito ristretto ma positivo riscontro
- Ricca presenza di wikipediani e membri di altre comunità tra i soci
- Approfondita conoscenza dei meccanismi comunitari da parte di molti soci
Punti di debolezza
- Wikipedia. Scarsa user retention
- Wikipedia. Barriere all'ingresso: linee guida da conoscere per iniziare non sempre immediate
- Wikipedia. Gender gap soprattutto sul lato dei contenuti
- Ancora scarsa capacità di attrarre i membri della comunità negli eventi della Associazione
- Percezione di scarsa disponibilità al supporto da parte di membri della comunità dei progetti fratelli
- Ancora difficoltà nel far comprendere all'esterno i meccanismi di funzionamento della comunità (ad esempio ai giornalisti, a operatori di istituzioni culturali dopo che si è concluso un corso, ecc.)
Opportunità
- Supporto alla comunità
- Formazione:
- Formazione interna: rendere i nostri percorsi più sistematici e estenderli anche a wikimediani non soci
- Supportare da un punto di vista legale la comunità
- Formazione:
- Coinvolgimento
- Questionario ai wikipediani per raccogliere loro suggerimenti e sondare in quali progetti vorrebbero essere coinvolti come fatto per i soci ma soprattutto per sapere se e in che modo WMI può supportare il loro lavoro
- Coinvolgere i wikipediani nei progetti Wikimedia Italia:
- Raduni (e pubblicizzarli opportunamente nella pagina)
- Editathon
- Hackathon
- Presentazioni in scuole e università
- Coinvolgere Wikimedia Italia nei progetti dei wikipediani:
- Istituire un sistema di grant analogo a quello di altri chapter: Grants
- Comunicazione
- Con wikipediani per coinvolgerli nei progetti Wikimedia Italia
- Usare i canali di comunicazione della comunità (bar, Wikipediano, mailing list, pagine di discussione…)
- Coinvolgere i wikipediani nei corsi su Wikipedia e nella definizione degli stessi
- Coordinare i template per i GLAM (anche per migliorare il metodo di raccolta delle metriche)
- Verso il pubblico generico
- Supporto wikipediano all'attività di comunicazione per rendere le nostre risposte e proposte all'esterno maggiormente coerenti e con l'obiettivo di fare sì che Wikimedia Italia diventi in modo sempre più deciso il punto di riferimento per spiegare all'esterno il funzionamento della comunità
- Con wikipediani per coinvolgerli nei progetti Wikimedia Italia
- Gender Gap
- Progetto su biografie femminili mancanti; produrre una lista di voci importanti per vari paesi e fare singole editathon e traduzioni sul tema
- Progetti GLAM: aumentati i partner e i progetti di successo; potenzialmente possono portare contenuti di qualità e interesse sempre maggiore
- Progetti fratelli
- Sostenere, anche economicamente, lo sviluppo di tool per facilitare l'editing su Wikisource (djvu tool)
- Individuare realtà che possano essere interessate a produrre materiali in lingue e dialetti regionali, con focus sulla conservazione del patrimonio linguistico
Minacce
- Comunità chiusa in sé stessa
- Possibili resistenze ai tentativi di coinvolgimento nei progetti Wikimedia e per altro verso anche proteste da parte di alcuni utenti riguardo mancata comunicazione degli eventi associativi e su determinati ambiti di collaborazione
- Polarizzazione: l'allargamento dello scopo e dei progetti dell'associazione può comportare un rischio di scollamento rispetto alla comunità
- Minacce legali sempre più dirette a singole modifiche e/o singoli utenti
- Errata comunicazione da parte dei media (informazioni sbagliate al pubblico su meccanismi e scopi dell'enciclopedia)
- Percezione esterna dei meccanismi comunitari
Cosa abbiamo imparato dalla nostra esperienza
- Vi è ancora una scarsa risposta da parte della comunità wikipediana alle sollecitazioni di Wikimedia Italia: il modo in cui comunichiamo le nostre iniziative non ha prodotto particolare partecipazione in passato. Cercheremo di migliorare e incrementare la comunicazione e i meccanismi di coinvolgimento della comunità ai nostri eventi, alle nostre iniziative di formazione interna, nei corsi nelle scuole, ecc.
- I soci e i coordinatori che hanno partecipato al piano hanno segnalato una percezione di scarsa capacità di risposta alle esigenze della comunità: rispetto a questo problema abbiamo ancora pochi elementi di giudizio. Intendiamo perciò somministrare un questionario alla comunità per approfondire questo e altri temi e capire in quali ambiti la comunità desidera essere maggiormente supportata e, in aggiunta e a prescindere da tale azione, dal 2018 è in programma in fase di test un sistema di grant per i progetti condotti da membri della comunità. La medesima percezione di scarsa capacità di risposta da parte della Associazione è stata vista dai soci che sono impegnati nei progetti fratelli. Abbiamo in programma di fornire un supporto, se richiesto e anche economico, laddove vengano manifestate esigenze specifiche condivise dalle comunità di riferimento.
- Vi sono problemi di errata percezione all'esterno dei meccanismi comunitari. Di questo abbiamo esperienza ogni volta che viene pubblicato ad esempio un articolo contenente errori o quando vengono manifestati problemi a contribuire da parte di soggetti che hanno svolto nostri corsi e sono alle prime armi. Per ovviare a questi problemi intendiamo potenziare la figura dei coordinatori e lo staff rendendolo maggiormente capace di rispondere a tali situazioni; nella nostra offerta di corsi proporremo anche una fase iniziale di affiancamento al termine del corso, rendendola parte dell'esperienza formativa stessa, in modo da accompagnare maggiormente il percorso delle singole persone.
Obiettivi strategici
Obiettivi strategici dei progetti GLAM - Biblioteche
La strategia per il triennio 2017-2019 si compone di due obiettivi fondamentali: da un lato, rimane primario l'ottenimento delle licenze libere e del pubblico dominio per le immagini, i frontespizi e i libri "liberati" nel corso del periodo in questione. Sotto questo punto di vista un primo importante risultato dovrà essere il riconoscimento, da parte di AIB, dell'importanza prioritaria che rivestono il pubblico dominio e la digitalizzazione, da realizzarsi sia attraverso varie attività di advocacy che con un dialogo costante con gli organi fondamentali dell'associazione.
A questo proposito verrà organizzato un seminario presso la Biblioteca Nazionale Centrale di Firenze (già partner di Wikimedia Italia), in cui parlare di open access, di digitalizzazione delle opere in pubblico dominio, di Creative Commons in generale e di altri temi "caldi" sul versante delle biblioteche. Un'altra azione importante per la realizzazione della strategia in questo ambito è la partecipazione di WMI a tavoli e occasioni importanti che possano aumentarne la visibilità: tra queste attività si ricordano l'annuale convegno delle Stelline (a cui si parteciperà nel 2018 e 2019) e il festival del Pubblico Dominio, oltre alla presenza fissa su collane o riviste di settore, come quelle pubblicate da AIB stessa. Non mancherà, infine, la stipula di partnership strategiche come quelle con le biblioteche di Pistoia, Firenze e Brera, cui si aggiunge il circuito milanese di Digitami, relativo alle biblioteche digitali e alle risorse digitalizzate (si segnala un incontro l'8 novembre del Presidente con i responsabili del settore biblioteche del Comune di Milano volto a definire i termini dell'accordo).
Altro obiettivo strategico fondamentale per le attività di WMI con le biblioteche riguarda la consapevolezza della differenza tra un contributo corretto e uno non corretto sui progetti Wikimedia da parte degli stessi bibliotecari e delle istituzioni. In questa prospettiva rimane fondamentale l'attività di wiki-alfabetizzazione per i bibliotecari, da realizzarsi principalmente con il coinvolgimento di nuovi soci nelle attività formative con le biblioteche. A questo proposito, nel corso del triennio saranno organizzati corsi di formazione per i soci su Wikipedia, Wikisource e Wikidata.
Di pari passo si procederà a formare i volontari interessati a operare con le biblioteche in modo che apprendano tutte le skill necessarie per portare avanti i progetti e tenere corsi. Questa attività è prevista con particolare intensità nel 2017 e verrà privilegiata ad attività di outreach proprio allo scopo di rafforzare il team di volontari e staff preposto a questo ambito di attività. Su un piano più pragmatico è necessario anche puntare al miglioramento delle pagine di presentazione dei progetti e al consolidamento dei corsi al personale bibliotecario.
Grande attenzione sarà data, inoltre, ai progetti speciali: sarà sostenuto lo sviluppo di Wikisource, anche attraverso l'integrazione dei formati DjVu nei vari tool dedicati. Per la promozione di Wikisource sarà invece organizzato un incontro annuale specifico per gli utenti di questo progetto e, parallelamente, si punterà alla pubblicazione di un articolo dedicato su una o più riviste specializzate.
Si rammenta infine quanto anticipato nella parte dedicata allo staff, ovvero che è stata individuata anche una risorsa dedicata ai progetti GLAM.
Obiettivi strategici dei progetti GLAM - Musei
La strategia per il triennio 2017-2019 in ambito museale ha come primo obiettivo strategico quello di promuovere la conoscenza libera e l'open access. Questo obiettivo si realizzerà, da un lato, attraverso un'azione di advocacy che mira a realizzare un progetto pilota per alcuni musei ministeriali con cui sono già stati presi dei contatti. Questi musei sono, nello specifico, l'Istituto Centrale per la Grafica, la Galleria Nazionale di Roma e gli Uffizi di Firenze. Sarà inoltre coltivato un dialogo continuativo con il Ministero per supportare la causa dei musei e incentivare i musei ministeriali a rilasciare parte del loro patrimonio iconografico (sul quale percepiscono ridotti introiti) sotto licenza libera, senza il timore di essere "tacciati" di danno erariale.
Altro aspetto importante per il presente obiettivo strategico sarà l'attività di comunicazione mirata verso alcune istituzioni: a questo proposito verrà garantita la presenza dell'Associazione a eventi e convegni nazionali e internazionali. Inoltre, l'intenzione è quella di realizzare annualmente un evento nazionale, in modo da coinvolgere nelle attività dell'associazione numerosi stakeholders dell'universo GLAM. In parallelo, è prevista la pubblicazione di articoli su temi specifici - come ad esempio l'esperienza del wikimediano in residenza - da far pubblicare su alcune riviste del settore, come il magazine di ICOM, il Giornale delle Fondazioni e Archeomatica.
Il secondo obiettivo strategico riguarda la liberazione di immagini culturali su scala nazionale e, in seconda battuta, su scala locale. Sempre in questo ambito saranno delineate delle buone pratiche per la condivisione di contenuti.
Questo obiettivo strategico si declina, innanzitutto, attraverso la promozione del progetto del wikimediano in residenza. Verrà realizzato un percorso di follow-up delle residenze realizzate nel corso del 2016 grazie ai canali ICOM e Museimpresa, da realizzarsi anche per mezzo della presenza alle assemblee annuali delle due associazioni. L'intenzione è anche quella di coltivare i rapporti con quei musei che, nel 2016 e pur candidandosi, non sono riusciti a ottenere il finanziamento per ospitare un wikimediano in residenza.
Nel corso del triennio continuerà poi l'implementazione dei percorsi formativi specifici per i musei: oltre a proporre percorsi di formazione ad hoc per gli operatori museali, sono in programma dei corsi sperimentali per i piccoli musei, aventi come obiettivi principali la responsabilizzazione dello staff dedicato e il rilascio in licenza libera di contenuti in loro possesso in cambio della formazione. Per i musei grandi dimensioni, invece, è previsto un incremento del numero di corsi a pagamento e delle editathon.
Tutte queste attività si scontrano realisticamente con la evidente scarsità di risorse a disposizione dei musei.
Alle attività appena elencate se ne aggiungono altre, che rimangono trasversali a entrambi gli obiettivi: la prima riguarda il co-finanziamento di proposte di progetto, anche eventualmente nel settore dei musei, che giungono direttamente dai soci (si veda a questo riguardo il programma volontari che prevede la selezione di progetti meritevoli a cui assegnare delle risorse). Un'altra attività riguarda il potenziamento del dialogo con le istituzioni, nel cui ambito rientrano i rapporti con i poli museali, i progetti di donazione esemplari e l'attivazione di una convenzione con l'associazione Piccoli Musei.
Obiettivi strategici dei progetti in ambito educativo - Scuole
Come avvenuto per il biennio appena concluso, anche per il prossimo triennio le attività con le scuole rappresentano un asset fondamentale per lo sviluppo della futura strategia dell'associazione.
Un primo obiettivo strategico in questo ambito riguarda la formazione mirata ai docenti, che diventano così un target fondamentale per le realizzazione delle attività di Wikimedia Italia. Grande importanza sarà data anzitutto alla comunicazione con gli stessi docenti: sarà incentivata la partecipazione a conferenze tematiche (come quelle rivolte agli animatori digitali) e a incontri collettivi nei collegi docenti, mentre l'associazione si impegnerà a organizzare alcuni seminari e un "wikiraduno" annuale destinato ai docenti.
Dal punto di vista prettamente comunicativo, invece, sarà realizzata una brochure specifica per ciascun tipo di istituto e argomento (es. fotografia, editing immagini per design, OSM per geometri, Wiki in Translation per linguistici, giochi per elementari), in modo da specializzare maggiormente l'offerta formativa dell'associazione e non proporre, in questo modo, solamente corsi di carattere generale. Saranno poi realizzati articoli e interviste su media di settore, mentre in ambito comunicazione e fundraising - e a seguito dell'investimento iniziale - si riproporrà la campagna di SMS solidale.
Altro aspetto importante riguarda la realizzazione di materiale a supporto della didattica, attraverso la promozione dell'autoproduzione di materiale scolastico per mezzo di Wikibooks. Sarà proposto agli insegnanti di trasferire su questa piattaforma contenuti da loro già prodotti e, in parallelo, Wikimedia Italia si prenderà l'onere di comunicare l'esperienza già fatta in questo ambito in Basilicata grazie al coordinatore Luigi Catalani e di istituire un premio per i docenti per la realizzazione di dispense in formato epub.
Un elemento di assoluta novità in ambito educativo riguarda la realizzazione di un prototipo di MOOC (Massive Open Online Courses), seguendo la linea già tracciata da Wikimedia Francia negli scorsi anni. Dopo una prima fase di studio di fattibilità, ne è prevista la realizzazione a fine 2017 / inizio 2018. Dall'esperienza dei francesi sono state ricavate informazioni utili. Questo progetto mira a coinvolgere un discreto numero di soci, sia per quanto riguarda la produzione di contenuti che la realizzazione finale dei video.
In particolare, il Politecnico di Milano con cui Wikimedia Italia sta collaborando nell'ambito del progetto Telecom ha manifestato il proprio interesse a collaborare con l'Associazione alla realizzazione del MOOC, sostanzialmente, a prezzo di costo e a sviluppare un progetto più ampio che prevede il coinvolgimento di Wikimedia Italia nella realizzazione di un master per docenti delle scuole superiori.
Continua, infine, l'attività già avviata per l'individuazione di partner strategici, tra cui gli uffici scolastici regionali e gli animatori digitali, Libreitalia e altre associazioni che condividono i nostri stessi interessi.
Il secondo obiettivo strategico in ambito educativo riguarda la promozione della conoscenza libera tra i ragazzi. A questo proposito continueranno a essere erogati corsi per studenti all'interno degli istituti italiani, cercando di puntare anche sulle disponibilità orarie all'interno dei progetti di alternanza scuola-lavoro.
Sarà poi dato spazio alla promozione di iniziative extra-curricolari, quali assemblee, wikigite e raduni tematici. Su un piano più strettamente comunicativo è prevista la revisione del libretto di introduzione a Wikipedia per i ragazzi e il miglioramento della guida introduttiva online, che nella versione in italiano risulta per il momento piuttosto scarna.
Anche per le scuole si aggiungono altre attività, che rimangono trasversali ai due obiettivi strategici principali. Una prima attività riguarda la formazione interna per soci e wikipediani che risultano interessati a tenere corsi nelle scuole: per questo è previsto l'invio massivo di una comunicazione ai wikipediani per sondarne l'interesse e, in caso di risposta positiva da parte di alcuni, la realizzazione di un database con l'elenco degli interessati. Grazie al questionario sono disponibili inoltre importanti informazioni sugli interessi dei soci. Altra azione fondamentale sarà la pubblicazione di un'area riservata del sito wikimedia.it a cui registrarsi e comunicare la propria disponibilità a partecipare ai progetti scolastici e ai progetti in generale.
Altro passo importante sarà il riconoscimento della nostra offerta formativa a livello ministeriale: è questa un'attività che comprende l'inserimento delle attività dell'associazione nel Piano dell'Offerta Formativa per le scuole. A questo andrà ad aggiungersi la procedura di accreditamento presso il MIUR, che dovrebbe portare a un riconoscimento formale delle attività dell'associazione all'interno delle scuole. Una prima richiesta è già stata presentata al Ministero nel mese di ottobre 2016, in modo da risultare eventualmente accreditati per l'anno scolastico 2017-2018. Si continuerà, infine, con il processo di qualità e rendicontazione dei corsi, attraverso la somministrazione di questionari di valutazione post-corso e la creazione di pagine dei singoli progetti in wikina.
SMS Solidale
Nel 2015 è stata realizzata una campagna di SMS solidale, una particolare campagna di fundraising realizzata attraverso il mezzo dell'SMS promosso, con uno spot, in televisione, ma anche in radio, nella stampa e nel web. Si tratta di una campagna già esplorata anni fa dall'Associazione, ma mai realizzata per mancanza di fondi: richiede infatti un investimento iniziale significativo, sostanzialmente legato alla realizzazione di uno spot, il cui ritorno è destinato a vedersi nel medio-lungo periodo. Senza il contributo di Wikimedia Foundation, questa operazione non sarebbe stata possibile.
Come ci era stato preannunciato da Aragorn, l'agenzia milanese esperta nel realizzare progetti di comunicazione e fundraising per organizzazioni no profit a cui ci si è affidati, tipicamente le prime volte che si ottiene la numerazione solidale dalle compagnie telefoniche, è difficile ottenere il sostegno di tutti i media partner e, in particolare, di RAI e di Mediaset che garantiscono una copertura massiccia dello spot su scala nazionale. È necessario infatti costruire un rapporto di fiducia negli anni perché i media partner si identifichino con la causa delle no profit richiedenti che sono migliaia ogni anno e perché quindi scelgano di dare loro fiducia. Altro fattore fondamentale da tenere presente è che i risultati della raccolta fondi sono legati, oltre alla citata presenza di Rai e Mediaset, anche al periodo in cui viene trasmessa la campagna, in quanto le emittenti si riservano sempre la facoltà di modificare il palinsesto, per esempio, in caso di terremoti o calamità naturale che dovessero richiedere una mobilitazione sociale.
Nel 2016 lo spot di Wikimedia Italia è stato trasmesso da La7 e Sky nel mese di luglio e sono stati avviati positivi rapporti con Mediaset e con Rai, che nel frattempo ha trasmesso, la scorsa estate, una puntata di "Complimenti per la connessione" dedicata a Wikipedia con Nino Frassica. L'investimento per il video di SMS solidale e la comunicazione connessa è stato finanziato interamente nel 2016: il video è stato declinato su richiesta della Direttrice e senza costi aggiuntivi per il cinque per mille e per una campagna di sensibilizzazione generica; dopo un anno di campagna, l'Associazione dispone anche di una prima rete di preziosi contatti.
Per il 2017, si è scelto di continuare ad avvalersi della consulenza di Aragorn: nell'ultimo anno è stata costituita una newco[12] per la gestione delle richieste, le cui politiche e modalità di funzionamento sono ancora tutte da conoscere e che potrebbe rendere più complesso il processo di assegnazione della numerazione solidale. È comunque intenzione della del Direttivo e della Direttrice internalizzare il più possibile il know how per la gestione delle campagne in prospettiva.
È fondamentale ricordare che, sin dai primissimi contatti, Aragorn aveva sgombrato il campo da qualsiasi dubbio riguardo alle finalità che una simile operazione avrebbe potuto avere per Wikimedia Italia: "la vostra causa, la cultura, non smuove gli animi". In altre parole, ci è stato chiarito da subito che queste campagne vengono tipicamente svolte in caso di emergenze umanitarie e da no profit impegnate in cause sociali; vengono svolte, poi, da associazioni e fondazioni che desiderano migliorare il proprio posizionamento e quindi farsi conoscere su vasta scala per le proprie peculiarità che le distinguono nel mare magnum delle altre no profit italiane: una campagna di SMS solidale permette infatti di raggiungere il grande pubblico attraverso il mezzo televisivo, che richiederebbe investimenti che normalmente non sarebbero alla portata delle no profit.
Questa è la finalità che è stata reputata in linea con le esigenze di Wikimedia Italia e che si è voluta perseguire in via prioritaria con la campagna. Come già segnalato nello scorso piano, Wikimedia Italia ha un problema di posizionamento: l'associazione non è ancora percepita dal pubblico generale con una chiara fisionomia, distinta da WMF e da Wikipedia. Un lavoro importante è stato fatto negli ultimi dieci anni con la stampa, ma molto resta da fare con le persone, in generale. Serve quindi fare ulteriore chiarezza e far conoscere Wikimedia Italia su vasta scala, attraverso una campagna di posizionamento che chiarisca al grande pubblico la sua missione e le sue attività, in modo da attrarre, come effetto più immediato, fondi per progetti con le scuole e, come effetto più di lungo periodo, maggiori donazioni, un cinque per mille sempre maggiore, e in prospettiva più soci e progetti.
Pertanto, sebbene questa sia intrinsecamente una campagna di fundraising, il principale obiettivo connesso alla campagna stessa è stato e continua a essere un miglioramento del posizionamento di Wikimedia Italia nel panorama delle no profit italiane e dunque un obiettivo di marketing, prima ancora che un obiettivo di fundraising.
In termini di raccolta, nello specifico, sarebbe auspicabile rientrare dell'investimento iniziale nei tre anni. Tuttavia, muovendoci in uno scenario, al momento, di grande incertezza - come detto, il buon successo della campagna richiede la presenza di Rai e Mediaset e non siamo in grado di stabilire dei benchmark ponderati -, a budget sono stati indicati importi prudenziali (10.000 euro, 12.500 euro e 15.000 euro per i prossimi tre anni), con tutte le limitazioni che questa previsione comporta.
Al momento della redazione del presente piano, sono ancora in corso delle valutazioni con Aragorn per stabilire quali azioni mettere in campo per la valutazione del posizionamento raggiunto a seguito delle campagne, nel medio termine. Una possibilità è un questionario telefonico, ma i costi di questa operazione sono ancora tutti da esplorare. Per il momento tale azione non è stata inserita nel piano ma ci si riserva di integrarla se verrà reputata di effettivo interesse e compatibile con il budget negli anni a venire.
Obiettivi strategici dei progetti in ambito educativo - Università
La scelta di separare i progetti in ambito scolastico da quelli in ambito universitario rappresenta una delle novità del presente piano operativo. Questa scelta è frutto di un'accurata riflessione, ed è dovuta principalmente al fatto che il mondo accademico si differenzia da quello delle scuole primarie e secondarie in molti modi, che vanno dal tipo di target a una diversa analisi dei bisogni e dei risultati di studenti e docenti. Si è verificata inoltre nello scorso biennio una considerevole e inaspettata domanda di corsi e iniziative col mondo delle università (circa 15 corsi).
Il primo degli obiettivi strategici individuati in questo nuovo ambito riguarda l'ottenimento di un maggior numero di docenti universitari tra i soci. Per questo motivo sarà avviata una campagna di comunicazione mirata, che porterà, in una prima fase, alla creazione di un database interno di simpatizzanti provenienti dal mondo accademico. In una fase successiva verrà organizzato un incontro aperto con l'obiettivo di coinvolgere un maggior numero di ricercatori all'interno delle attività dell'associazione.
Il secondo obiettivo strategico in ambito accademico mira a far sì che i ricercatori comprendano le potenzialità educative di Wikipedia e dei progetti a essa correlati. Un primo punto in questo senso riguarda la creazione e la partecipazione a tavoli di confronto e discussione con il mondo dell'università: oltre, quindi, alla partecipazione a convegni specifici che dovessero man mano risultare di interesse per l'associazione (come ad esempio, Wikipedia Academy e Emem Italia), è stata programmata, a partire dal 2018, la realizzazione di un convegno annuale in cui invitare i docenti universitari per mostrare loro le correlazioni tra il mondo accademico e l'universo Wikimedia. Sarà inoltre incentivata l'attività di supporto ai docenti nelle attività didattiche e divulgative della ricerca con progetti speciali e con strumenti wiki. In questa prospettiva rientrano attività come il progetto con l'Università di Bolzano sulla lingua ladina e la divulgazione di materiali già depositati attraverso l'uso delle licenze libere. Quest'ultima attività sarà realizzata grazie al dialogo con i consorzi universitari e con docenti particolarmente "illuminati" sui progetti Wikimedia. Oltre a questo, si concorrerà alla promozione di progetti come Wikibooks, Wikiversità ed eventualmente WikiToLearn.
Un terzo obiettivo strategico in questo ambito riguarda l'interazione con gli studenti. Da un lato si continuerà con la realizzazione di corsi e tirocini, che si legano anche al supporto di progetti di tesi legati a Wikimedia; dall'altro si incentiverà il riconoscimento delle attività dell'associazione nei piani di studio universitari, facendo in modo che le attività di editing diventino valutabili ai fini di un corso universitario. In questa prospettiva si incentiverà l'ottenimento dei crediti formativi anche per i corsi tenuti da ricercatori e professori che sono già nostri soci.
Obiettivi strategici del progetto OpenStreetMap
Il principale obiettivo strategico individuato per il triennio 2017-2019 consiste nell'allargamento della base di soci e mappatori. L'associazione intende per questo istituire delle posizioni di coordinatori regionali per OSM, integrati nella struttura già esistente di coordinatori, che contribuiranno a rendere più capillari gli eventi sul territorio e a aumentare la conoscenza di OSM.
Partendo inoltre dall'osservazione che i picchi di contribuzione, oltre che nei momenti di emergenza, si hanno quando qualche servizio noto passa a OSM (ad esempio, Foursquare), verranno avviati/approfonditi rapporti con ATM, CAI e altri soggetti per poi condurre, laddove si riesca a ottenere la loro migrazione a OSM, campagne di reclutamento ad hoc. Verranno inoltre incentivati i rapporti con le protezioni civili, che stanno rispondendo bene alla offerta dei nostri corsi.
Sul versante degli eventi, oltre a rendersi disponibile per organizzare nuovamente OSMIT, Wikimedia Italia parteciperà a eventi di settore per raccogliere nuovi contatti utili e promuovere OSM, ripenserà il formato dei mapping party, affiancando occasioni pensate per la comunità ed eventi di outreach volti a presentare OSM all'interno di una offerta integrata di possibili progetti, insieme agli altri progetti Wikimedia. Soprattutto, Wikimedia Italia intende organizzare nel triennio in esame almeno un grosso evento globale in ambito OSM (es. State of the Map).
Sempre nella direzione di allargare la base, verranno svolte azioni per semplificare l'utilizzo degli strumenti e la partecipazione ai progetti, da un lato cercando di coinvolgere gli sviluppatori presenti nella comunità per migliorare ulteriormente lo scambio di dati fra OSM e Wikidata e, dall'altro, migliorare il tool "Wikipedia to OSM", innanzitutto trasferendolo sul server WMF dedicato e semplificandone l'interfaccia utente. Anche la parte documentale (wiki) per gli utenti dovrà essere aggiornata e razionalizzata a questo scopo, rendendo visibili anche strumenti poco o nulla conosciuti (mappe personalizzate, da quelle per escursionisti alle ferrovie, agli idranti, servizi base, routing, geolocalizzazione e geolocalizzazione inversa, ricerca di POI, progetti verticali, wheelmap, OsmHydrant, ecc.).
Altro obiettivo strategico che verrà perseguito nel prossimo triennio sarà quello di proseguire nella ricerca e nel dialogo con i possibili partner strategici allo scopo di "entrare" nelle istituzioni per promuovere la condivisione dei dati e la cultura open, più in generale, a partire dalla pubblica amministrazione. Regioni e comuni sono per legge produttori e collettori di informazioni geografiche. Le trasformazioni sempre più veloci di territorio impongono un rilascio sempre più frequente di aggiornamenti su dati e cartografia e il modello utilizzato da questi soggetti non è più economicamente sostenibile. Le regioni che conoscono OSM spesso ne apprezzano la velocità di aggiornamento ma non sanno come affrontare il problema della validazione del dato; Wikimedia Italia può proporre metodologie atte a superare questo problema. Si cercherà inoltre di avviare contatti con l'ESA per verificare se vi sono le condizioni per la condivisione delle immagini satellitari.
Regione Liguria, Piemonte e Emilia Romagna si sono mostrate particolarmente ricettive verso le proposte fatte nell'arco dello scorso anno: si partirà quindi da loro. In particolare, si darà ampio risalto al rilascio dei civici effettuato dalla Regione Emilia Romagna, valorizzando questo esempio come caso pilota. Altri target rispetto ai quali si intende puntare sono le scuole, le università (in particolare, il Politecnico di Milano con cui sono stati avviati positivi rapporti), l'ordine dei geologi e le protezioni civili, rispetto ai quali si promuoveranno corsi e presentazioni frontali.
In particolare, il mondo della gestione delle emergenze inizia già oggi a godere dei benefici della cartografia OSM, anche se per il momento non giunge nessun riconoscimento ufficiale. C'è un lento avvicinamento verso queste strutture, ma per poter erogare servizi verso di loro dovremo proporre servizi relativamente di alto livello.
Più facile quindi poter fornire istruzione con corsi in presenza e, eventualmente, da remoto. I comitati locali, pur nelle ristrettezze di bilancio, possono avvantaggiarsi della mappatura OSM per attività di censimento di idranti e defibrillatori ma anche per particolari realtà locali (ad esempio la rete di rogge a Treviglio).
Sempre nell'ottica di promuovere la condivisione dei geodati, verranno effettuati dei test di estrazione di dati dalla mappa (ad esempio dei rifugi del Piemonte) e, per conto di eventuali comuni interessati, verranno inviati, su commissione e a pagamento, verificatori sul campo per la mappatura dei civici.
Obiettivi strategici del progetto Wiki Loves Monuments
Archiviati gli obiettivi del piano 2015-2016, Wiki Loves Monuments se ne pone di nuovi in vista del piano operativo dei prossimi 3 anni.
Al centro dell'azione di Wikimedia Italia vi è ancora il raggiungimento di un cambio della normativa esistente in materia di tutela dei beni culturali: questo sarà il principale obiettivo del triennio. Nel breve termine si punterà a ottenere dal MiBACT una circolare che, come esposto nella introduzione all'analisi SWOT, ci permetta di operare con maggiore libertà nella realizzazione del concorso, mentre nel medio-lungo termine l'obiettivo è quello di estendere queste agevolazioni fino all'ottenimento della libertà di panorama nella legislazione italiana. Nello specifico, ci proponiamo di ottenere - e ci riterremo soddisfatti - di un cambiamento normativo che vada in tale direzione entro il prossimo triennio.
Per ottenere questo risultato, gli ambiti di azione per il prossimo triennio sono essenzialmente 3:
- azioni di advocacy
- accrescere i partner e il peso politico
- comunicazione mirata alle istituzioni e agli influencer
Azioni di advocacy
La pressione nei confronti delle istituzioni va di pari passo con la collaborazione con gli altri capitoli Wikimedia europei uniti in una azione di advocacy nei confronti dell'Unione Europea, per la quale il Direttivo di Wikimedia Italia ha recentemente stanziato un contributo di 5.000 € in crescita rispetto all'anno scorso. Per discutere del quadro normativo europeo e italiano, si è deciso di organizzare una volta all'anno un convegno internazionale sui temi della libertà di panorama, in modo da promuovere un dibattito su questo tema. Il dialogo diretto con le istituzioni italiane (Parlamento e Ministero competente) saranno mantenuti vivi attraverso continui contatti e incontri durante l'arco dell'anno.
Le prossime edizioni del concorso italiano verranno legate al patrimonio culturale andato perduto. Questo tema era già stato affrontato nel 2015 con il premio speciale "La memoria dei luoghi" di APT Servizi Emilia-Romagna, nostro partner fin dalla prima edizione di WLM, che si prefiggeva di premiare la migliore fotografia che valorizzasse il recupero del patrimonio locale dopo il terremoto del 2012. Il recente sisma in Centro Italia e la constatazione delle poche immagini in Creative Commons dei borghi colpiti hanno riportato in auge questo argomento che ha colpito molto la sensibilità dei soci. Verrà, quindi, istituito un premio speciale sul tema del recupero della memoria dei luoghi, al quale si legherà:
- la richiesta ai fotografi di cercare nei propri archivi e di caricare fotografie di monumenti andati ormai distrutti (da valutare naturalmente che ciò sia pienamente rispondente a quanto previsto dalla legge);
- una serie di editathon per la scrittura su Wikipedia delle voci dei monumenti mancanti (anche storici, non solo distrutti dai recenti eventi sismici).
Questa azione di recupero della memoria ci permetterà di avviare una campagna di sensibilizzazione nei confronti delle istituzioni.
Accrescere i partner e il peso politico
Per raggiungere i risultati di maggior impatto a livello istituzionale sarà necessario accrescere ulteriormente il numero di partner legati al concorso. Questa strategia inizierà partendo dal mondo della fotografia, cercando di entrare in contatto con sempre maggiori associazioni e festival di fotografia. Al network di professionisti della fotografia che abbiamo creato negli anni verrà chiesto di condividere su Commons immagini di qualità, per innalzare il livello di qualità delle fotografie ma anche per comunicare al grande pubblico la sensibilità del mondo della fotografia nei confronti delle licenze libere e della libertà di panorama.
Wikimedia Italia non è l'unica associazione italiana che si occupa di tutela e valorizzazione del patrimonio culturale italiano; questa ovvia constatazione ci pone l'obiettivo di entrare in contatto con le altre associazioni che su tutto il territorio nazionale si occupano di questi ambiti. Con alcune di esse ci sono dei contatti pregressi, mentre con altre le possibilità di contatto sono possibili grazie ai rapporti dei singoli soci.
Durante l'organizzazione dell'edizione 2016 siamo entrati in contatto con Crespi d'Adda (BG), sito riconosciuto dall'UNESCO, con il quale abbiamo avviato un contatto con l'associazione UNESCO Italia con il fine di far aderire questi siti alla prossima edizione. Un'altra associazione con la quale in passato erano già stati avviati dei contatti è il FAI – Fondo Ambiente Italiano, che verrà ricontattata anche per proporre di legare le wikigite alle loro "FAI marathon", eventi che hanno in comune la riscoperta dei monumenti italiani da parte del grande pubblico. Anche le associazioni legate alla tutela dell'ambiente naturale sono dei partner con i quali WLM ha sempre avuto uno stretto legame, e lo dimostra la presenza di WWF Italia fra gli sponsor storici e l'indizione di premi speciali dedicati alla migliore fotografia di monumenti inseriti ottimamente nel contesto dei paesaggi naturali. Per aumentare questo pool di partner si punterà a contattare anche Legambiente.
Nelle aziende del trasporto ferroviario è stato individuato un asset strategico: Trenitalia (e per quanto riguarda solo il materiale rotabile, anche Italo) e le aziende pubbliche locali sono innanzitutto proprietari di moltissimi immobili, alcuni anche di pregio, ma negli ultimi anni stanno sempre più utilizzando tecniche di marketing emozionale e storytelling sui loro mezzi, attraverso la messa in onda di immagini del territorio nazionale. Riuscire ad accordarci sull'utilizzo delle fotografie di WLM nei messaggi sui treni italiani e sulle riviste distribuite negli stessi, laddove possibile, potrebbe essere importante per raggiungere il pubblico generalista. Si tratta comunque di una azione da esplorare.
Un altro bacino di associazioni potenzialmente interessate a una collaborazione sono quelle che nelle diverse regioni italiane si occupano di open data. Ne sono un esempio SiciliaOpenData, Lo Stretto Digitale e Sardinia Open Data, le quali hanno già dimostrato un interesse a voler collaborare in vista dell'edizione 2017 del concorso. Il panorama italiano è molto variegato anche da questo punto di vista, ma con l'aiuto dei coordinatori regionali è possibile provvedere a una mappatura dei diversi territori.
Comunicazione mirata alle istituzioni e agli influencer
La comunicazione di Wiki Loves Monuments verrà in parte rivista e si darà risalto all'obiettivo finale dell'ottenimento della libertà di panorama e il primo passo sarà la creazione di una sezione del sito ufficiale dedicata proprio alle tematiche della libertà di panorama e alla normativa italiana.
Il secondo passo sarà il ripensamento della strategia sui social network: unificazione degli account Facebook di WLM e di Wikimedia Italia, potenziamento di Twitter, utilizzo di Instagram lungo tutto l'arco dell'anno.
Il terzo tassello di questo ambito è l'organizzazione di eventi sociali, dedicati sia agli esperti e interessati al settore sia al pubblico generico. Verrà riproposta la conferenza stampa di lancio riservata ai giornalisti, verrà potenziata la visibilità dell'evento di premiazione finale e verrà riproposta la mostra itinerante. Quest'ultima si è dimostrata un ottimo veicolo di promozione, permettendo al concorso di entrare in contatto con molte realtà ed enti interessati, oltreché permettere di portare i migliori scatti in tutte le zone d'Italia.
Infine, non vanno dimenticati gli aspetti trasversali che sono necessari per l'organizzazione generale del concorso, quali ad esempio il contatto con le amministrazioni comunali e la compilazione delle liste dei monumenti autorizzati, che ci auguriamo di non dover più compilare nella prossima edizione in relazione al chiarimento normativo atteso, il fundraising e lo sviluppo di nuovi sistemi di gestione (basti ricordare il progetto svolto durante l'edizione 2016 di migrazione del database del concorso su Wikidata, all'interno del progetto internazionale "Connected Open Heritage").
Obiettivi strategici del programma Wikipedia in Italiano
Per quanto riguarda il prossimo triennio, il principale obiettivo strategico riguardo a Wikipedia in italiano è il miglioramento del dialogo con la comunità.
Questo obiettivo si realizzerà innanzitutto con il coinvolgimento della comunità nei progetti Wikimedia, da ottenersi tramite l'estensione della formazione interna ai soci (e, in generale, l'estensione dei progetti anche alla comunità) e la realizzazione di raduni, editathon, hackathon e presentazioni in scuole e università. Questo sforzo sarà fatto anche in direzione inversa, vale a dire attraverso il coinvolgimento di Wikimedia Italia nei progetti della comunità.
In quest'ottica verrà somministrato un questionario ai wikipediani per raccogliere le loro impressioni e i loro suggerimenti rispetto alle azioni di supporto che Wikimedia Italia può prestare a vantaggio della comunità e, dove richiesto, verrà dato supporto, anche economico, allo sviluppo di iniziative per i progetti fratelli. Sarà inoltre incentivata la nostra collaborazione a progetti con altre lingue e con lingue locali.
Sarà istituito, nel 2017 e in fase di test, un sistema di sostegno ai progetti dei soci che verrà esteso alla comunità nel 2018, se il test effettuato avrà successo, per supportare concretamente la realizzazione di eventi sul territorio promossi dalla stessa, sul modello già adottato da altri capitoli. Tale azione è stata inserita all'interno delle iniziative a favore dei volontari e dei soci.
Sono confermate anche per questo triennio le attività relative al gender gap, proseguendo nel progetto con Iberocoop sulle biografie femminili e con progetti specifici quali editathon e traduzioni sul tema. Proseguiranno anche le attività del gruppo WikiDonne, creatosi nell'agosto 2016 e guidato da Camelia Boban, Antonietta Cima e Susanna Giaccai che ha ottenuto il riconoscimento ufficiale come user group affiliato alla WMF. Il gruppo promuove corsi, incontri, editathon mensili insieme ai gruppi WikiWomen e WikiMujeres all'interno del progetto globale Women in Red, che è stato uno degli 14 finalisti al GEM-TECH Award 2016 di UN Women.
Un'altra importante novità riguarda l'attività di assistenza legale: questa si realizzerà attraverso la raccolta periodica di richieste dagli amministratori italiani su temi quali le licenze, la privacy, il diritto all'oblio e il copyright da inoltrare a un avvocato.
Un altro importante aspetto è dato dal miglioramento della comunicazione interna con la comunità, in modo da smorzare sul nascere eventuali attriti che possono scaturire. Innanzitutto si prevede di utilizzare maggiormente i canali già esistenti (Wikipedia:Bar, Wikipedia:Wikipediano, mailing list), a cui si aggiungerà un migliore coordinamento delle pagine riassuntive con i vari progetti in corso (soprattutto quelli scolastici). Verrà prodotta una brochure specifica per i progetti fratelli o integrata quella esistente, per distribuirla durante gli eventi e mostrare alle persone che è possibile contribuire anche ad altri progetti, oltre che a Wikipedia: la concentrazione degli esordienti solo su Wikipedia può produrre a un suo uso improprio e quindi a cancellazioni e reazioni della comunità, che potrebbero essere evitate o ridotte se le persone avessero maggiore conoscenza dei progetti wikimedia e iniziassero a lavorare anche su progetti diversi da Wikipedia, se più consoni ai loro contributi.
Il secondo obiettivo strategico riguarda la promozione di Wikipedia verso l'esterno, che sarà realizzato attraverso il sostegno alla sua reputazione. Per questo motivo si cercherà di parlare in modo più sistematico con i giornalisti, soprattutto nel momento in cui questi diffondano informazioni non corrette. Per questo risulterà essenziale dare loro un punto di vista "wikipediano" sulle informazioni prodotte. La promozione di Wikipedia passa anche attraverso la partecipazione a festival ed eventi di particolare rilievo, come il Festival del Giornalismo di Perugia, il Lucca Comics ed eventi come "Fa' la cosa giusta" o similari. Partecipare in modo sistematico e più strutturato a eventi di outreach di questo tipo rappresenta una novità rispetto al precedente piano (non rispetto al passato, in quanto si è già partecipato in passato a eventi simili): con questi eventi si vuole parlare a pubblici idealmente vicini per interessi e sensibilità ai temi della condivisione della conoscenza e della solidarietà sociale. Questi eventi rappresentano certamente anche un terreno fertile in cui diffondere la missione e i valori di Wikimedia Italia, oltre a un possibile bacino per nuovi utenti, soci e donatori.
Obiettivi strategici programma volontari/Wikimedia internazionale
Per soddisfare al meglio le esigenze dei soci, sarà fondamentale censire in un database i loro interessi e tutte le indicazioni derivanti dal questionario sottoposto a luglio 2016 e dai dati raccolti dal sito collab.wikimedia.it, al momento ancora in fase di test. Al fine di ottenere una "fotografia" esaustiva dei soci, nel database verranno inseriti tag e categorie che consentano di suddividere i soci in modo omogeneo per interessi tematici e distribuzione geografica.
Proseguirà infine l’attività di supporto ai soci e ai coordinatori regionali e tematici investendo sulla loro formazione, che verrà estesa anche ai membri della comunità wikipediana: continuerà l’offerta di percorsi di formazione interna, “peer2peer”, che hanno lo scopo di aumentare il numero dei soci attivi sui singoli progetti, e verranno offerti anche percorsi di formazione tenuti da professionisti (nei GANTT indicati come "Formazione interna per volontari/wikipediani a pagamento").
Saranno inoltre stanziati dei fondi per supportare progetti specifici proposti dai soci. Nel 2017 verranno rivolti solo ai soci, mentre dal 2018, in fase di test si valuterà una loro estensione alla comunità. Prima di estendere questa opportunità alla comunità si reputa infatti necessario valutarne l’andamento. Negli anni a venire continuerà a essere incoraggiata la partecipazione a Wikimania tramite l’elargizione di borse per la partecipazione all’evento che copriranno le spese di viaggio e alloggio.
Per consolidare la partecipazione dei soci, oltre al coinvolgimento dei soci agli eventi a loro più geograficamente più vicini (con email mirate), un altro momento cruciale è rappresentato dall'assemblea. L'obiettivo è che le assemblee diventino un momento di confronto costruttivo. Importante sarà continuare a coinvolgere i gruppi di soci sul territorio nella individuazione di una sede. Una volta individuata, i soci saranno invitati a organizzare delle attività collaterali all'assemblea e verrà riservato uno spazio ad alcuni dei temi da loro proposti, precedentemente approvati dal Direttivo.
Cosa abbiamo imparato dalla nostra esperienza
- Coordinamento dei volontari e aumento del coinvolgimento della comunità. Nominare alcuni soci come rappresentanti ha permesso loro di sentirsi più titolati a parlare a nome di Wikimedia Italia, aumentando il senso di appartenenza alla Associazione. Questa esperienza ci ha spinto a promuovere questo modello ulteriormente tra i soci e a cercare, ad esempio, figure di coordinatori per OSM.
- Non tutti i coordinatori e i volontari impegnati sui progetti Wikimedia sono al medesimo livello di conoscenza dei progetti Wikimedia; i percorsi di formazione interna hanno anche lo scopo, tra gli altri, di uniformare questo livello di conoscenza.
- I coordinatori hanno manifestato la necessità di approfondire alcune conoscenze in ambiti in cui si sentivano carenti (in passato ad esempio team management o gestione dei conflitti). Per questo abbiamo previsto dei percorsi formativi tenuti da consulenti esterni.
- Il coinvolgimento della comunità internazionale su nostre iniziative e progetti è qualcosa che dovremmo potenziare; abbiamo alcune iniziative in corso e altre che stanno nascendo; ma ci piacerebbe diventasse qualcosa di maggiormente presente nella attività della Associazione.
Coinvolgimento e collaborazione con la comunità internazionale
Nel corso degli ultimi mesi sono state avviate collaborazioni con altri capitoli e user group Wikimedia. Si intende proseguire queste collaborazioni e avviarne di nuove al fine di allargare gli orizzonti dell'associazione. Tra i progetti avviati o in fase di avviamento se ne citano alcuni:
- Nel 2015 Wikimedia Italia, e in particolare l'allora presidente Andrea Zanni, è stata coinvolta da Wikimedia Österreich (Austria) e dal Wikisource Community User Group nell'organizzazione della prima conference dedicata esclusivamente a Wikisource.
- Si tratta di un progetto promosso da Wikimedia Sverige (Svezia) e sostenuto da UNESCO e CHwB[13] con il contributo di Wikimedia Italia. L'obiettivo del progetto è quello di migliorare e generare conoscenze relative al patrimonio culturale materiale mondiale, soprattutto quello a rischio a causa di guerre, disastri naturali e incuria, e rendere queste conoscenze digitalmente accessibili con licenze libere e aperte.
- WikiDonne è uno user group ufficialmente riconosciuto da Wikimedia Foundation a partire dal 7 novembre 2016. Costituito da donne provenienti da diverse realtà (tra le quali Wikimedia Italia, Toponomastica femminile, Comitato Cittadinanza di Genere della Basilicata e altre), è nato come sviluppo dell'omonimo progetto su Wikipedia seguendo le orme di WikiWomen's Collaborative, Women in Red, Wikimujeres e collaborando con Iberocoop.
- Progetto Interreg Italia-Svizzera
- Si sono svolte riunioni preliminari per valutare la partecipazione di Wikimedia Italia ad un bando Interreg Italia-Svizzera per il quale è prevista la digitalizzazione tramite le piattaforme wiki di diversi aspetti della cultura delle Alpi. Il progetto, che vede come capofila per la parte elvetica il chapter WMCH, prevede il coinvolgimento di Wikipedia, OSM e Wikisource nella narrazione delle opere dei maestri comacini (in collegamento con un altro bando promosso da Fondazione Cariplo al quale Wikimedia Italia ha aderito nell'ottobre 2016, in collaborazione con diversi enti dell'area alpina lombarda), mappatura su OSM del territorio alpino e inserimento sistematico delle opere delle saghe ladine su Wikisource. Il progetto è ancora in fase di valutazione.
Oltre a queste iniziative di collaborazione, sono previste per i prossimi tre anni alcune attività di sviluppo di strumenti destinati agli utenti dei progetti Wikimedia, come ad esempio Wikisource (si veda Analisi SWOT dei progetti GLAM - Biblioteche) o OSM (si veda Analisi SWOT del progetto in OpenStreetMap). Queste attività saranno portate avanti cercando di coinvolgere le comunità internazionali, chiedendo loro feedback e suggerimento in modo da rendere queste azioni utili non solo alla comunità italiana, ma anche a quella internazionale.
Obiettivi strategici per le attività di comunicazione
A partire dai brainstorming con i coordinatori regionali e i soci sono stati individuati una serie di punti di forza e debolezza rispetto alle attività di comunicazione interna ed esterna dell'Associazione.
Tra i punti di forza si evidenzia la presenza di un buon numero di volontari e soci altamente fidelizzati e attivi, che rappresentano un'efficace "cassa di risonanza" per il movimento Wikimedia e che supportano la comunicazione delle attività e dei progetti attraverso i propri canali e contatti. In tal senso, l'introduzione della figura dei coordinatori regionali e tematici a fine 2015 ha permesso di rafforzare ulteriormente la rete e migliorare il flusso delle comunicazioni.
Un altro aspetto positivo da sottolineare è l'attivazione di rapporti di collaborazione con iniziative che condividono gli obiettivi di missione di Wikimedia quali, ad esempio, OpenStreetMap che è entrato ufficialmente a far parte dell'Associazione a partire da gennaio 2016: tali rapporti hanno permesso a Wikimedia di interagire con nuovi utenti potenzialmente interessati ad aderire o seguire le attività dell'Associazione.
L'Associazione ha dunque sperimentato una buona crescita negli ultimi anni, che ha interessato sia la rete che lo sviluppo dei progetti e delle attività: risulta dunque necessario far fronte a rinnovate esigenze in termini di comunicazione. In particolare, si evidenziano una serie di punti di debolezza e ambiti che necessitano di un miglioramento: primo tra tutti, la comunicazione da parte dell'Associazione verso i soci - che spesso risulta inefficace o non tempestiva - e il coinvolgimento degli stessi nelle attività, che va potenziato e migliorato soprattutto nei processi di gestione (es. disomogeneità a livello territoriale).
A seguito degli eventi di cui abbiamo esperienza, sappiamo che è più difficile raggiungere un pubblico che non conosce ancora i progetti Wikimedia: in alcuni casi è stato difficile raggiungere nuove persone e coinvolgere la comunità Wikimedia. Al contrario, eventi rivolti a un pubblico che ci conosce maggiormente quali il convegno per bibliotecari delle Stelline si prestano a un maggiore richiamo verso i nostri progetti (dal convegno sono arrivati circa 20 nuovi soci, 2 progetti, occasioni di convegni e circa 100 contatti nuovi).
Sulla base della esperienza acquisita, abbiamo valutato, ad esempio, il fatto di comunicare Wikipedia, Wikimedia Italia e le sue attività in eventi standard e replicabili in modo da coinvolgere nuovi partner e nuovi pubblici. Ad esempio le mostre WLM sono state richieste dagli enti locali senza solleciti: questo ci ha permesso di raggiungere audience che non avremmo mai raggiunto e aumentare la partecipazione su Commons.
Inoltre, emerge la necessità per Wikimedia di migliorare il proprio posizionamento rispetto ai pubblici esterni, aumentando la brand awareness e la conoscenza dei progetti principali sia da parte del grande pubblico che della stampa e dei media, con cui si intendono instaurare rapporti consolidati e maggiormente continuativi di quanto non sia al momento.
Il piano di comunicazione per il triennio 2017-2019 si concentrerà pertanto su due obiettivi strategici principali:
- migliorare il flusso di informazioni verso i soci e aumentarne il coinvolgimento (comunicazione interna);
- rafforzare la conoscenza e aumentare l'interesse verso l'Associazione da parte dei pubblici esterni: stampa, media e, più in generale, i cittadini (comunicazione esterna istituzionale).
Il primo obiettivo strategico della comunicazione si rivolge essenzialmente ai soci. Verrà migliorato il flusso di informazioni, perché questi siano aggiornati per tempo sulle attività dell'Associazione e perché si sentano coinvolti, ascoltati e bene accolti, se nuovi. A ogni livello è importante che la comunicazione dallo staff verso i soci sia chiara e tempestiva e che siano istituite alcune buone prassi e procedure per contattare lo staff in caso di necessità.
Nella pratica, verrà creata una sezione "Diario di bordo" sul sito wikimedia.it (per il momento è solo su wiki.wikimedia.it) che sarà aggiornata con frequenza dallo staff. Inoltre, verranno intensificate le comunicazioni verso i soci per informarli sugli eventi promossi dall'Associazione, con un'attenzione particolare per gli incontri organizzati a livello locale dai volontari.
Importante sarà anche attivare un "protocollo" di evasione delle richieste dei soci da parte della segreteria: prioritario sarà fornire risposte tempestive ed esaustive alle richieste dei soci per evitare che questi si sentano poco seguiti o integrati nella vita dell'Associazione. Analogamente il completamento dell'iscrizione dei nuovi soci deve essere garantito entro pochi giorni. A tale riguardo, la presenza una figura a supporto della Segreteria soci e donatori è di fondamentale importanza per mantenere costantemente presidiata questa attività.
Nell'ottica di migliorare l'accoglienza dei nuovi soci si è pensato infine di realizzare un kit di benvenuto per accogliere i nuovi iscritti. Altre azioni mirate a coinvolgere maggiormente i soci saranno definite anche in relazione ai risultati dell'attività di "ricognizione" dei soci attivata a luglio 2015 (si veda il capitolo "Obiettivi strategici" paragrafo "Azioni specifiche per volontari, soci e comunità").
Il secondo obiettivo strategico riguarda invece il perfezionamento della comunicazione istituzionale verso l'esterno. L'esperienza passata, maturata in dieci anni di attività, ha insegnato a Wikimedia Italia che il pubblico esterno spesso non è a conoscenza dell'esistenza dell'Associazione. Nello specifico, parte del pubblico esterno conosce poco il mondo della conoscenza libera; un'altra parte, invece, utilizza quotidianamente l'enciclopedia libera, ma non è informata dell'operato di Wikimedia Italia e continua a confonderla con Wikimedia Foundation o con Wikipedia.
Con questo obiettivo strategico Wikimedia Italia si propone pertanto di migliorare la comunicazione verso l'esterno, sia in termini di pubblico generico, sia di organi di informazione. Per raggiungere questo obiettivo si ritiene strategico mantenere all'interno dell'Associazione l'attività di ufficio stampa, che verrà svolta grazie all'inserimento nello staff di una risorsa full-time dedicata alla comunicazione.
L'attività di ufficio stampa, già avviata negli scorsi anni, verrà quindi rafforzata e verranno a questo scopo rinnovati l'abbonamento agli strumenti di supporto necessari (database giornalisti e monitoraggio ritagli stampa) e consolidati i rapporti con i giornalisti e le testate di settore. Inoltre, sarà potenziata e condotta in modo continuativo e integrato la comunicazione attraverso i principali canali di Wikimedia Italia (sito ufficiale, newsletter, blog, Facebook, Twitter).
In particolare, il sito internet sarà oggetto di un'operazione di parziale rinnovamento: il blog verrà riorganizzato nelle sue categorie principali e ospiterà interventi di esperti dei diversi settori nei quali opera Wikimedia Italia (conoscenza libera, accesso all'informazione, biblioteche, musei, scuole, beni culturali).
Nell'ottica di un potenziamento della comunicazione verso l'esterno, sarà rinnovata la grafica e la produzione di alcuni materiali (brochure istituzionale, gadget, cartella stampa). Inoltre, si intende realizzare una serie di immagini in alta qualità che siano rappresentative della vita dell'Associazione.
Si presentano di seguito sinteticamente le principali azioni di comunicazioni indicate nei singoli progetti, per i quali si rimanda ai paragrafi dedicati.
Scuole
- Campagna di SMS solidale. Già avviata nel 2016, la campagna verrà riproposta riutilizzando i materiali prodotti lo scorso anno, in particolare lo spot tv, ma con l'obiettivo di ottenere maggiore diffusione mediatica e visibilità.
- Comunicazione mirata ai docenti, volta a individuare quelli più propensi a sposare la missione di Wikimedia Italia e integrare Wikipedia nel processo didattico.
- Comunicazione mirata agli studenti (revisione libretto introduzione a Wikipedia per ragazzi e della guida introduttiva online).
Università
- Eventi e tavoli di confronto con il mondo dell'università mirata ai ricercatori.
- Organizzazione di un convegno annuale a cui invitare i docenti universitari per mostrare le potenzialità di Wikipedia e progetti correlati stato dell'arte.
- Promozione della divulgazione di materiali già depositati attraverso l'uso delle licenze libere.
Biblioteche
- Promozione del pubblico dominio e delle licenze libere, puntando a una posizione pubblica dell'AIB che sia coerente con la nostra posizione e che possa costituire un traino per le biblioteche italiane.
- Promozione della wiki-alfabetizzazione dei bibliotecari.
- Partecipazione a eventi specifici (es. convegno Stelline).
OpenStreetMap
- Organizzazione/partecipazione a importanti eventi (OSMIT, State of the map) e fiere di settore (es. Asita).
- Semplificazione del linguaggio nei vari mezzi di comunicazione, per raggiungere un'audience che normalmente la comunità non raggiungerebbe e gli utenti alle prime armi.
- Campagne di adesione di nuovi mappatori/soci.
Musei
- Partecipazione a tavoli di confronto per ottenere che più musei e possibilmente anche quelli ministeriali concedano parte dei propri archivi iconografici con licenze libere.
- Promozione delle iniziative wikipediane e della figura del wikimediano in residenza grazie anche ai canali aperti con Icom e Museimpresa.
Wiki Loves Monuments
- Comunicazione mirata alle istituzioni per l'advocacy sulla libertà di panorama. Convegno annuale sul tema. Wikigite come occasione per parlarne ai cittadini. Creare una sezione del sito sulla libertà di panorama. Orientare tutti gli strumenti di comunicazione su questo tema.
- Pubblico generico: wikigite e mostra itinerante.
Wikipedia in Italiano
- Supporto alla comunità: coinvolgere Wikimedia Italia nei progetti della comunità e coinvolgere la comunità nei progetti di Wikimedia Italia.
- Questionario per raccogliere i suggerimenti provenienti dalla comunità e ascolto continuo delle istanze provenienti dalla stessa.
- Migliorare la comunicazione interna con la comunità e smorzare eventuali attriti.
- Sostenere verso l'esterno la reputazione di Wikipedia. Parlare in modo più sistematico con i giornalisti quando dicono cose non corrette e dare loro un punto di vista "wikipediano" e partecipare a eventi/fiere di maggiore rilievo.
Piano azioni di comunicazione
Azioni obiettivo A: Migliorare il flusso di informazioni verso i soci e aumentarne il coinvolgimento (comunicazione interna)
- 1. Coinvolgere i soci
- 1.1. Aggiornare i soci sulle attività
- 1.1.1. Comunicazione tempestiva degli eventi con invito a partecipare
- 1.1.2. Comunicazione territoriale mirata
- 1.1.3. Creazione e aggiornamento della sezione "diario di bordo" nel sito
- 1.1.4. Comunicare tempestivamente le convenzioni attivate con enti partner
- Quando: azione continuativa
- Target: soci Wikimedia Italia
- Strumenti: sito web wikimedia.it, wiki.wikimedia.it, newsletter, e-mail OTRS
- Contenuto: Verranno ricordati periodicamente a soci e coordinatori di segnalare via posta elettronica o sul diario di bordo (in wikina) gli eventi per il mese successivo nella propria regione di riferimento, così che la segreteria possa provvedere per tempo alla pubblicazione su sito web e alla diffusione attraverso la newsletter. Verranno supportati, come già è uso fare, i soci che intendono promuovere un appuntamento, con l'invio di materiale cartaceo su richiesta e digitale che potrà contenere il logo dell'Associazione in alta qualità, un format per impaginare il programma (da utilizzare a discrezione dell'organizzatore) e altre informazioni utili per la promozione dell'appuntamento (es. canali di comunicazione Wikimedia che si possono utilizzare, ecc.). Infine, si intende migliorare la comunicazione riguardo alle eventuali convenzioni attivate con enti e aziende accessibili grazie alla tessera socio.
- 2. Migliorare i tempi di risposta e accoglienza
- 2.1 Rispondere tempestivamente alle richieste dei soci
- 2.1.1 Migliorare il "protocollo" della segreteria nella gestione dei soci
- Quando: azione continuativa
- Target: soci Wikimedia Italia
- Strumenti: e-mail OTRS
- Contenuto: La risorsa incaricata di seguire la Segreteria soci si occuperà di gestire le richieste e fornire un riscontro in tempi brevi (entro cinque giorni dalla richiesta è l'obiettivo che ci si prefigge).
- 2.2 Migliorare l'accoglienza dei nuovi soci
- 2.2.1 Produrre e inviare un kit di accoglienza per soci nuovi
- 2.2.2 Inviare al momento dell'iscrizione la tessera socio
- 2.2.3 Accogliere con mail di benvenuto i nuovi iscritti alla mailing list soci
- Quando: azione continuativa
- Target: soci Wikimedia Italia
- Strumenti: e-mail OTRS
- Contenuto: La persona incaricata di seguire la Segreteria soci si premurerà di completare la procedura di iscrizione dei nuovi soci entro tempi brevi (5 giorni dalla ricezione della richiesta). Tale procedura prevede: registrazione nel database del socio e della sua quota; iscrizione in wikina con username e password; iscrizione alla newsletter (tramite database); eventuale iscrizione alla mailing list soci. Verrà inoltre realizzato un "welcome kit" che per il 2017 si comporrà di una comunicazione via email, realizzata con elaborazione digitale grafica, nella quale saranno esposti i risultati e i progetti di Wikimedia Italia e le possibilità di coinvolgimento nella vita associativa. Alla fine del mese verranno anche spedite le tessere ai nuovi associati dei trenta giorni precedenti (segnalazione nel database con un tag). Dal 2018, alla tessera verrà aggiunto anche l'invio di un gadget.
Azioni obiettivo B: Rafforzare la conoscenza e aumentare l'interesse verso l'Associazione da parte dei pubblici esterni: stampa, media e, più in generale, i cittadini (comunicazione esterna istituzionale).
- 1. Rafforzare l'attività di ufficio stampa
- 1.1 Aggiornare il press kit di Wikimedia Italia
- 1.1.1 Creare e tenere aggiornata la media gallery sul sito di WMI
- 1.2 Rinnovare l'abbonamento e consolidare la gestione della banca dati giornalisti (Mediaddress)
- 1.3 Rinnovare l'abbonamento al monitoraggio uscite stampa (L'eco della stampa)
- 1.3.1 Creare e tenere aggiornata la rassegna stampa sul sito
- 1.4 Stabilire contatti personali e continuati con giornalisti e testate
- Quando: azione continuativa
- Target: stampa (cartaceo e web) e media (TV, radio, ecc.) e pubblico generico
- Strumenti: L'eco della stampa, Mediaddress, database interno, e-mail, sito web wikimedia.it, press kit
- Contenuto: Con l'obiettivo di stabilire contatti più diretti e continuativi con la stampa, si ritiene opportuno rinnovare l'abbonamento agli strumenti che permettono di monitorare le uscite stampa e identificare i giornalisti interessati alle tematiche trattate dall'Associazione. Una risorsa interna sarà dedicata a gestire l'attività di ufficio stampa con l'obiettivo di assicurare a Wikimedia una presenza costante. Si parteciperà alle iniziative organizzate da radio, TV e giornali (sul genere di "M'illumino di meno" (Caterpillar, Rai Radio 2), "La città di radio 3", "Fahreneit", "Materadio", Radio 3 scienza (Rai Radio 3), ecc.). Nell'ambito del rafforzamento delle attività di ufficio stampa, si intende rinnovare e rendere più completo il press kit di Wikimedia Italia, inserendo anche un'area FAQ (sul modello della pagina "10 cose da sapere" in wiki.wikimedia.it) per chiarire le questioni più complesse. Inoltre, si ritiene opportuno inserire e mantenere aggiornata un'area stampa e iconografica sul sito Wikimedia Italia, in cui saranno raccolti tutti gli articoli che citano l'Associazione e/o i singoli progetti promossi e i video. Si intende infine provare ad attivare accordi di collaborazione editoriale con riviste/pubblicazioni rivolte ai principali target di comunicazione (insegnanti, accademici, etc) e al pubblico generico.
- 2. Sistematizzare e sviluppare le attività di comunicazione attraverso i principali canali a disposizione
- 2.1 Accrescere le interazioni con la community attraverso i social network
- 2.1.1 Facebook
- 2.1.2 Twitter
- 2.2 Aggiornare e dare maggiore risalto ai contenuti del blog
- 2.2.1 Dedicare sezioni speciali ai singoli progetti
- 2.2.2 Ospitare interventi esterni
- 2.3 Rendere maggiormente navigabili i contenuti del sito web
- 2.3.1 Manutenzione e assistenza per il sito
- 2.3.2 Mantenimento dominio web
- 2.3.3 Revisione della struttura di alcuni parti del sito
- 2.4 Aggiornare e rendere più leggibile la newsletter
- 2.4.1 Aggiornamento template in Give newsletter
- Quando: azione continuativa
- Target: soci e donatori Wikimedia Italia, pubblico generico
- Strumenti: social network, blog, sito web, newsletter
- Contenuto: L'Associazione intende consolidare e sistematizzare le attività di comunicazione attraverso i diversi strumenti a disposizione. Innanzitutto, verrà dato sempre maggiore risalto ai contenuti del blog e al calendario eventi, che saranno aggiornati dallo staff con maggiore frequenza e tempestività. La newsletter bisettimanale sarà rinnovata nell'impostazione grafica e testuale in modo tale da favorire una maggiore integrazione con il sito web/blog e alleggerire l'informativa: gli articoli non saranno più riportati per intero in newsletter ma punteranno a contenuti del blog consultabili attraverso un tasto "leggi tutto". Per quanto riguarda i social network, si ritiene opportuno lavorare a un piano editoriale con l'obiettivo di raggiungere maggiore sistematicità nell'aggiornamento e favorire il coinvolgimento degli utenti. In particolare, su Twitter si intende aumentare le interazioni mantenendo stabile l'alto numero di follower raggiunto nell'ultimo semestre del 2016 grazie ad azioni di promozione mirata; su Facebook sarà invece necessario aumentare la frequenza dei post in modo da consolidare e accrescere la community.
- 3. Rinnovare la grafica istituzionale
- 3.1 Rinnovare il layout della brochure
- 3.2 Realizzare nuovi gadget
- 3.3 Realizzare un servizio fotografico per raccontare le attività dell'Associazione
Nel 2018 si prevede di rinnovare parzialmente la grafica della brochure istituzionale, rendendola più chiara ed efficace. Si intende inoltre produrre nuovi gadget (da individuare) ed effettuare servizi fotografici che presentino le attività dell'associazione (vita di ufficio, eventi, attività con le scuole, etc) coinvolgendo anche i soci.
Le immagini saranno utilizzate per alimentare la gallery delle immagini sul sito web ma anche per presentare le attività dell'associazione a potenziali sponsor, giornalisti e pubblici esterni.
Obiettivi strategici per le attività di fundraising
Premessa
Nel corso del 2015 e del 2016, Wikimedia Italia ha portato avanti una serie di attività volte a rafforzare il lavoro di fundraising, coerentemente con gli obiettivi prefissati nel piano precedente. Alcune azioni chiave hanno riguardato il miglioramento dell'interazione con soci e donatori attraverso il sito internet e il database: è stata creata una pagina con un modulo per l'iscrizione automatica, collegata direttamente al database, nella quale sono messe in risalto le quote agevolate. Inoltre, è stata creata una pagina per le donazioni più accattivante e sono state automatizzate alcune operazioni, come per esempio la creazione di ricevute per i donatori che ne fanno richiesta. Sono inoltre state attivate le convenzioni con importanti musei partner a livello nazionale delle quali possono beneficiare i soci presentando la tessera annuale. Si è poi intrapresa un'attività di recupero dei contatti con le aziende già presenti nel database dell'Associazione. Da ultimo, a partire dal 2016 è stato prodotto una piano annuale di fundraising, volto a una maggiore strutturazione del lavoro.
Nonostante i progressi fatti, nel triennio successivo si rende necessario migliorare e rafforzare tutte le azioni. In particolare si evidenziano importanti punti di debolezza, quali il contatto con i donatori, la capacità di portare avanti in modo sistematico le azioni pianificate, la gestione di soci e donatori nel database e, non ultimo, il rafforzamento della visibilità di Wikimedia Italia in chiave di fund raising.
Altro fattore da tenere in considerazione riguarda le attività di sponsorizzazione: con l'arrivo di nuovi sponsor è nato il problema di verificare che questi avessero un profilo etico in linea con i valori dell'associazione. In alcuni casi è stato verificato se sussistessero cause pendenti o di rilevante importanza, per esempio, o sono stati interpellati alcuni soci, spingendoci così a porci l'obiettivo finale di redigere una carta etica in grado di regolare queste attività.
A questo proposito sarà fondamentale che fundraising e comunicazione lavorino in modo coordinato e si supportino vicendevolmente, perché i messaggi rivolti verso l'esterno siano efficaci e coerenti.
Obiettivi strategici del fundraising 2017-2019
Gli obiettivi del piano di fundraising per il triennio 2017-2019 sono il frutto di un'elaborazione delle considerazioni emerse dai questionari proposti ai soci, dalle call tematiche con i coordinatori, i membri del direttivo e altri soci interessati e da un'analisi delle attività del biennio 2015-2016.
Da queste analisi si è potuto constatare che è possibile migliorare ulteriormente l'attività di fundraising rispetto agli anni passati costruendo un piano più strutturato.
Per la sostenibilità delle spese della Associazione nel lungo periodo, è fondamentale differenziare le fonti di entrata e ridurre il livello di dipendenza dal cinque per mille aumentando le entrate di natura diversa, quali donazioni, quote associative (e naturalmente anche le sponsorizzazioni, che desideriamo incrementare in numero e entità garantendoci degli apporti pluriennali dagli sponsor).
Si è visto che WMI ha la necessità di incrementare il numero dei suoi soci e di coinvolgere maggiormente nelle sue attività i soci di più vecchia data al fine di avere una maggiore partecipazione nei progetti e di incrementare la disponibilità dei soci ad agire localmente sul territorio. È fondamentale che i soci condividano i valori della comunità wikimediana: i contributori di Wikipedia e dei progetti fratelli possono essere risorse fondamentali per migliorare l'attività e lo sviluppo dell'associazione.
È anche importante evitare di perdere i vecchi soci coinvolgendoli maggiormente nella vita associativa, rendendoli partecipi delle attività in corso e andando incontro alle loro esigenze, sostenendo, moralmente ed economicamente, idee e proposte che siano conformi alla mission di WMI e migliorando la comunicazione interna ed esterna.
Un altro importante risultato di questa analisi è la necessità di trovare nuovi donatori e fidelizzare coloro che hanno donato in passato, comunicando in maniera più efficace le attività portate avanti dall'associazione e facendo sentire il donatore parte importante dell'attività associativa. Un'altra strada per raccogliere fondi, oltre allo strumento del cinque per mille, è il coinvolgimento di enti, associazioni e aziende per la realizzazione comune di progetti, ad esempio, mediante la partecipazione ai numerosi bandi che potrebbero interessare WMI.
Il piano di fundraising per il triennio 2017-2019 si concentrerà quindi su due obiettivi strategici principali:
- Impegno: consolidare la base attuale di soci e donatori di Wikimedia Italia;
- Crescita: reclutare nuovi soci e nuovi donatori.
Il primo obiettivo strategico si realizzerà privilegiando attività interne, rivolte a soci e donatori già presenti nel database dell'Associazione. Le azioni si concentreranno nel mantenimento della base dei soci e nel motivare i donatori alla donazione.
Principale caratteristica di questo obiettivo: mantenere il numero attuale dei soci, evitando l'aumento di soci cancellati che non rinnovano.
Il secondo obiettivo strategico riguarda la crescita, dal 2018, e mira a raggiungere un maggior numero di persone, in particolare nuovi soci e donatori. Si tratta di un obiettivo ambizioso, che prevede di affrontare comunque degli investimenti a fronte di fondi raccolti ridotti nel breve periodo. In particolare, i donatori raggiunti, presumibilmente, saranno nel breve più parchi nelle loro elargizioni in quanto il rapporto di fiducia è ancora da creare. Perché le azioni volte a raggiungere questo obiettivo siano efficaci, occorrerà parallelamente investire dal punto di vista della comunicazione sulla visibilità dell'organizzazione.
Da un punto di vista economico, si prevede perciò un esborso più contenuto nel 2017, quando la strategia è quella di incrementare l'impegno: ci si rivolge a chi già conosce e sostiene l'Associazione; nel 2018 e 2019 si prevede un esborso maggiore: quando si vuole crescere e ottenere nuovi soci o donatori le spese aumentano, a fronte di un riscontro economico non necessariamente immediato.
I due obiettivi procederanno poi parallelamente supportandosi l'uno con l'altro: una volta acquisiti nuovi soci e donatori, questi andranno a incrementare il numero di destinatari delle azioni attivate per ottenere un maggiore impegno
1. Impegno
Per quanto riguarda i soci, occorre considerare che questi si avvicinano a Wikimedia Italia spinti da motivazioni differenti e che, dunque, occorre modulare l'azione in base alle loro esigenze. Si noti che nel piano di fundraising vengono indicate solo le azioni strettamente legate all'atto dell'iscrizione e del rinnovo. Queste sono in realtà solo un tassello del mosaico complesso di azioni rivolte ai soci e che riguardano il loro coinvolgimento attivo e la comunicazione interna (per un dettaglio di queste azioni, si vedano i piani operativi "Volontari" e "Comunicazione"). L'obiettivo di accrescere il numero di iscrizioni rimanda all'obiettivo più alto di innescare un circolo virtuoso tale per cui con l'aumento dei soci si prevede aumentino i volontari coinvolti e le persone che contribuiscono a diffondere attivamente la cultura libera.
Come donatori si considera in questo caso il bacino di contatti già presente nel database di Wikimedia Italia. Le azioni verso i donatori si concentreranno inizialmente sul recuperare donatori "freddi", che non versano da tempo a Wikimedia Italia, motivandoli a tornare a sostenere le attività dell'Associazione. Per fare questo, diventerà prassi tenere aggiornati i donatori sui risultati ottenuti da Wikimedia Italia grazie ai loro contributi, con l'invio di una comunicazione all'inizio di ogni anno.
Parallelamente, si costruiranno due campagne di raccolta fondi all'anno: una campagna di Natale (periodo in cui gli italiani donano maggiormente), a cui verrà affiancata una campagna legata a un progetto particolare. Si comincerà con il progetto delle scuole, andando a rafforzare il messaggio della campagna di SMS solidale, per spostarsi poi l'anno successivo eventualmente su un altro progetto.
Per rafforzare il rapporto con i donatori, verrà inoltre attivata una mail di ringraziamento automatico per i versamenti effettuati tramite PayPal e carta di credito e verranno spedite lettere di ringraziamento cartacee per i donatori di cui non si ha l'indirizzo email, ma solo fisico. A partire da fine 2017, si lavorerà inoltre per instaurare rapporti diretti e personali con aziende e grandi donatori già conosciuti e presenti tra i contatti di Wikimedia Italia.
Trasversalmente a queste azioni verrà iniziato un lavoro di strutturazione del database, che si concentrerà in particolare sulla profilazione dei donatori (donazione media, ultima donazione, frequenza delle donazioni) e sulla lettura delle statistiche. Al fine di conoscere meglio i donatori, inoltre, verrà loro sottoposto un questionario conoscitivo.
2. Crescita
A partire dal 2018, si perseguirà anche un obiettivo di crescita. Per reclutare nuovi soci, si effettuerà una comunicazione mirata verso realtà già vicine a Wikimedia Italia. In particolare: la comunità di Wikipedia in italiano; gli operatori coinvolti nel progetto scuole e nel progetto università; la comunità di OpenStreetMap. Per ognuna di queste categorie verrà creato del materiale illustrativo di supporto, pensato ad hoc per i diversi settori, che verrà distribuito e illustrato agli interlocutori.
Per reclutare nuovi donatori, ci si concentrerà su contatti legati a progetti specifici: Wiki Loves Monuments innanzitutto, in quanto progetto di punta e maggiormente visibile di Wikimedia Italia e, negli anni successivi, anche altri progetti da individuare.
Inoltre, si avvierà una campagna di distribuzione casellare di cartoline e materiali illustrativi in alcune delle principali città italiane (es. Milano, Roma, Bologna, Torino) per raggiungere un pubblico generico e invitarlo a sostenere Wikimedia Italia.
Da ultimo, per il 2019 l'Associazione promuoverà un evento di raccolta fondi, invitando figure strategiche, aziende e filantropi.
A partire dal 2018, per sostenere una campagna di crescita che prevede investimenti superiori alle entrate, Wikimedia Italia parteciperà a bandi promossi da fondazioni private o enti pubblici e avvierà contatti con nuove aziende, in particolare con quelle che si distinguono per l'attenzione verso le cause sociali. In relazione a ciò, sarà redatta una carta etica che definirà i principi guida per la scelta delle aziende da cui accettare donazioni e sponsorizzazioni.
Fa eccezione a questa collocazione temporale delle azioni rivolte alla crescita, la campagna per la raccolta del 5x1000 che è una costante nella strategia di fundraising di Wikimedia Italia.
Di seguito le azioni già attivate negli anni precedenti, che verranno riproposte anche in futuro, affiancandole ad azioni nuove:
- email da Wikimedia Foundation ai suoi donatori;
- email massive ai contatti del database di Wikimedia Italia;
- central notice su Wikipedia;
- web e social network;
- email a commercialisti e C.A.A.F.;
- distribuzione casellare cartoline.
Osservazioni generali
Perché la raccolta fondi di Wikimedia Italia sia efficace, i messaggi delle campagne avranno come protagonisti i volontari, i beneficiari, i membri dello staff e del consiglio direttivo e, in generale, tutti coloro che danno vita alle attività di Wikimedia Italia. Inoltre, sarà importante coinvolgere tutti i soggetti principali che operano nell'Associazione affinché trasmettano verso l'esterno un messaggio univoco e percepiscano l'importanza di diffondere la missione di Wikimedia Italia a ogni livello e in ogni occasione. Fondamentale sarà acquisire l'abitudine di raccogliere i contatti del pubblico che partecipa agli eventi dell'Associazione, fornendo ai volontari i moduli necessari per la raccolta dati.
Piano azioni fundraising
Azioni obiettivo A - IMPEGNO
- 1. Mantenimento della base dei soci
- 1.1 Completare iscrizione entro 5 giorni
- 1.2 Evitare la perdita dei soci attuali
- 1.2.1 Invito al rinnovo della quota associativa
- 1.2.2 Comunicazione ai soci che rischiano la cancellazione in assemblea
- Target: soci nel database di Wikimedia Italia
- Strumenti: email, telefonate, database, sito web, newsletter
- Quando: "invito al rinnovo" a gennaio, prima delle assemblee e a fine anno
- Contenuto: invitare al rinnovo della quota associativa via email, sia contestualmente alla convocazione delle assemblee, sia in altri due momenti strategici dell'anno per evitare la perdita dei soci: gennaio e dicembre. Nell'arco del mese precedente alla prima assemblea dell'anno, si contattano telefonicamente i soci che rischiano la cancellazione. L'intento della telefonata non è tanto e solo quello di non perdere il socio, ma anche di capire il motivo che ha spinto a non rinnovare la sua iscrizione.
- 2. Motivare alla donazione i donatori di WMI
- 2.1 Sistemazione del database dei contatti dei donatori
- Target: donatori presenti nel database di WMI
- Strumenti: database
- Quando: gennaio 2017 e poi azione continuativa
- Contenuto: sistemare i contatti dei donatori all'interno del database completando le anagrafiche incomplete, dove possibile (esempio, gli indirizzi fisici dei donatori via bonifico). Organizzare i contatti per fasce, frequenza e metodo di pagamento. A questo proposito saranno individuate le fasce di donatori sulla base della cifra media versata, dell'ultima donazione, del numero di donazioni effettuate durante l'anno, dell'ammontare della singola donazione dello stesso donatore durante l'anno, del metodo di pagamento. Unire eventuali contatti doppi e inserire informazioni utili a definire la provenienza del contatto e della donazione.
- 2.2 Aggiornare i donatori sui risultati e le attività dell'associazione
- Target: donatori dell'anno precedente
- Strumenti: email e infografica
- Quando: gennaio
- Contenuto: inviare una email a gennaio ai donatori che hanno effettuato una donazione nel corso dell'anno precedente, per aggiornarli sulle attività che Wikimedia Italia ha potuto mettere in atto anche grazie al loro contributo. Il report consiste in un'infografica che per immagini e numeri racconti i risultati principali. I donatori vengono anche invitati a iscriversi alla newsletter. A questa email può essere allegata una ricevuta di riepilogo di tutte le donazioni effettuate annualmente dal singolo donatore, contenente tutte le informazioni utili ai fini della detrazione fiscale. Oltre a essere utile per il donatore, si tratta di un'operazione di visibilità.
- 2.3 Invio automatico di email di ringraziamento
- Target: donatori
- Strumenti: email e paypal
- Quando: azione continuativa
- Contenuto: "piccoli donatori": inviare email di ringraziamento ai donatori, sia tramite database, sia tramite paypal (se possibile); "grandi donatori": inviare una email personale e istituire un contatto diretto, se possibile di persona o per telefono.
- 2.4 Invio di lettere di ringraziamento cartacee
- Target: donatori di cui non abbiamo l'indirizzo email
- Strumenti: lettere cartacee
- Quando: azione continuativa (una volta al mese)
- Contenuto: "piccoli donatori": inviare lettere cartacee di ringraziamento ai donatori di cui non abbiamo l'indirizzo email. A partire da marzo, inserire anche la cartolina del 5x1000. "Grandi donatori": inviare una lettera cartacea e istituire un contatto diretto, se possibile di persona o per telefono.
- 2.5 Campagna di donazioni
- 2.5.1 Campagna natalizia
- 2.5.2 Campagna sul progetto scuola
- 2.5.3 Campagna su progetto specifico
- Target: donatori nel database, ex-soci WMI, contatti donatori WMF
- Strumenti: email, lettere cartacee, sito web, social network
- Quando: campagna natalizia a novembre/dicembre tutti gli anni; campagne su progetto: in corrispondenza di momenti significativi per i progetti considerati
- Contenuto: ideare campagne di donazioni da lanciare in due momenti dell'anno: una in prossimità del Natale e un'altra a inizio anno. Le campagne saranno composte da invio massivo di email, lettere cartacee per i donatori di cui non abbiamo l'indirizzo email, messaggi e immagini sui social network e sul sito internet (creare una landing page dedicata). Le campagne avranno come oggetto le testimonianze di soci, volontari, staff e wikipediani. Per i "grandi donatori" inviare messaggi personalizzati. Affinché la campagna sia efficace, le comunicazioni verranno declinate a seconda dei destinatari; questi saranno suddivisi in fasce che tengono conto della loro ultima donazione, della frequenza delle donazioni dell'anno in corso e del metodo di pagamento. In particolare, il tipo di messaggio sarà lo stesso, coerente con il tema della campagna, ma varierà la cifra richiesta al donatore. In caso di donatori "nuovi", la cifra richiesta sarà inizialmente pari a quella della donazione precedente; in caso di donatori già presenti nel database, si cercherà di aumentare la donazione, sulla base dell'ultimo versamento. Il database da cui vengono inviate le email massive consente di effettuare degli A/B test per valutare l'efficacia della mail (oggetto e click). È in fase di implementazione anche una funzione di A/B testing collegata al database GIVE (e quindi alle donazioni) che consente di valutare l'efficacia della campagna stessa, ovvero il rapporto messaggio/donazioni raccolte.
- 2.6 Incontrare i grandi donatori e le aziende già conosciute
- TARGET: aziende e grandi donatori presenti nel database di WMI
- STRUMENTI: email, telefonate, presentazioni cartacee
- QUANDO: a partire da luglio 2017 attività continuativa
- CONTENUTO: mantenere vivi i contatti con le aziende e i grandi donatori presenti nel database di WMI. Inviare email o lettere cartacee in caso di mancanza dell'indirizzo email, e stabilire contatti telefonici. In particolare con le aziende, cercare di fissare incontri durante i quali illustrare le attività di Wikimedia Italia, con il supporto di una presentazione cartacea.
2.7 Questionario post donazione
- TARGET: piccoli donatori che effettuano una donazione durante la campagna di Natale, di cui abbiamo l'indirizzo email
- STRUMENTI: paypal (se possibile) e email
- QUANDO: durante la campagna di Natale
- CONTENUTO: sottoporre ai soci un breve questionario per capire se gradiscono le modalità e la frequenza delle richieste di donazioni; il grado di conoscenza dell'Associazione; le motivazioni della donazione.
Azioni obiettivo B - CRESCITA
1. Nuove iscrizioni in ambiti specifici
1.1 Aumentare il numero di iscrizioni [VEDI ANCHE SINGOLI PROGETTI]
- TARGET: docenti, bibliotecari, comunità OpenStreetMap
- STRUMENTI: brochure
- QUANDO: a partire dal 2018
- CONTENUTO: nelle brochure che vengono prodotte nell'arco dell'anno per promuovere i singoli progetti, inserire una pagina che inviti gli stakeholder ad associarsi. Mostrare i benefici dell'iscrizione al fine di coinvolgere attivamente gli operatori dei settori nei quali l'Associazione è maggiormente attiva.
1.2 Promozione per chi fa un corso e si associa
- TARGET: iscritti a un corso a pagamento (es. corsi OpenStreetMap)
- STRUMENTI: pagina web del corso e email
- QUANDO: azione continuativa
- CONTENUTO: in caso di corsi che richiedono il pagamento di una quota da parte del partecipante, prevedere promozioni e sconti per chi si associa.
2. Reclutare nuovi donatori
2.1 Invitare alla donazione i contatti di un progetto specifico
2.1.1 Contatti Wiki Loves Monuments
2.1.2 Contatti di un progetto specifico
- TARGET: contatti email legati a un progetto specifico
- STRUMENTI: email e landing page
- QUANDO: settembre 2018 contatti Wiki Loves Monuments; settembre 2019 contatti legati a un altro progetto specifico
- CONTENUTO: inviare una email in cui si racconta il progetto e si chiede una donazione per sostenerlo. Nella email rimandare a una landing page creata ad hoc.
2.2 Distribuzione casellare
2.2.1 Sondaggio telefonico
- TARGET: pubblico generico
- STRUMENTI: cartoline cartacee e telefono. Le cartoline vengono distribuite nelle abitazioni. Nel 2018, 20.000 cartoline distribuite nella stessa città; nel 2019, 40.000 cartoline nella stessa città oppure 20.000 cartoline in due città diverse.
- QUANDO: in concomitanza delle campagne di donazione costruite su un progetto specifico (vedi punto 2.1). Nel 2019 riproporre l'iniziativa solo se nel 2018 ha avuto successo.
- CONTENUTO: produrre una cartolina che illustri chi è Wikimedia Italia e quali solo le sue attività, con la richiesta di una donazione immediata. Nei giorni successivi effettuare un recall telefonico su un campione di abitazioni per sapere se hanno ricevuto e letto la cartolina.
2.3 Promozione di un evento di raccolta fondi
- TARGET: grandi donatori e aziende presenti nel database di WMI; partner; filantropi e figure strategiche.
- STRUMENTI: organizzazione di un evento a Milano, presso gli spazi di BASE. Invito cartaceo.
- QUANDO: dicembre 2019
- CONTENUTO: promuovere un evento di raccolta fondi, offrendo un catering, uno spettacolo e raccontando i maggiori successi di Wikimedia Italia e le sfide per il futuro. Proporre una quota minima di iscrizione.
3. Contatti con aziende/fondazioni sensibili al no profit
3.1 Partecipare a bandi
- STRUMENTI: individuazione di bandi promossi da fondazioni private o enti pubblici
- QUANDO: azione continuativa a partire dal 2018
3.2 Attivare nuovi contatti con aziende
- TARGET: aziende sensibili ai temi sociali e al no profit
- STRUMENTI: contatti telefonici e incontri di persona
- QUANDO: a partire dal 2018, azione continuativa
- CONTENUTO: attivare contatti telefonici con aziende, al fine di ottenere un incontro di persona. All'incontro illustrare le attività di Wikimedia Italia tramite uno slideshow e/o un documento cartaceo da lasciare all'azienda.
3.3 Carta etica
- TARGET: aziende e sponsor
- QUANDO: inizio 2017
- CONTENUTO: redigere una carta etica che contenga una serie di principi a cui l'Associazione dovrebbe attenersi nella ricerca di sponsorizzazioni.
4. Raccolta fondi 5x1000
4.1 Campagna 5x1000
4.1.1 email dalla WMF ai suoi donatori
4.1.2 email massive ai contatti del database WMI
4.1.3 central notice su Wikipedia
4.1.4 Web e social network
4.1.5 Email a commercialisti e C.A.A.F.
4.1.6 Distribuzione casellare cartoline
- TARGET: donatori, soci, ex-soci, contatti dei donatori WMF raccolti negli anni, commercialisti e C.A.A.F., pubblico generico
- STRUMENTI: email, pagine web e cartoline
- QUANDO: da marzo ad agosto
- CONTENUTO:
4.1.1 Email dalla WMF ai suoi donatori
Preparare una email che viene inviata da Wikimedia Foundation ai suoi donatori italiani. Raccontare in poche righe chi è Wikimedia Italia e poi illustrare i progetti, riprendendo i risultati dei progetti già inviata nel report di inizio anno ai donatori.
4.1.2 Email massive ai contatti del database WMI
Inviare tre email ai donatori per ricordare della possibilità di donare il 5x1000: marzo - maggio - giugno
4.1.3 central notice su Wikipedia
Chiedere tramite procedura standard al team di Wikimedia Foundation di dedicare il central notice di Wikipedia in italiano, per due settimane, al 5x1000. Link alla landing page.
4.1.4 Web e social network
Chiedere alla comunità di Wikipedia in italiano di pubblicare sul sitenotice un messaggio sul 5x1000. Pubblicare sui social network messaggi sulla donazione del 5x1000. Sfruttare messaggi di "testimonianza" di persone che in passato hanno scritto email di complimenti con le motivazioni per cui vale la pena donare il 5x1000 a Wikimedia Italia.
4.1.5 Email a commercialisti e C.A.A.F.
Email con template standard a nome del presidente. Due invii: marzo e giugno.
4.1.6 Distribuzione casellare cartoline
Ideare nuove cartoline ogni anno. Nel mese di marzo, distribuire cartoline che invitano a donare il 5x1000 a Wikimedia Italia.
Obiettivi, azioni e tempistiche
I progetti GLAM - Biblioteche
I progetti GLAM - Musei
I progetti in ambito educativo - Scuole
I progetti in ambito educativo - Università/istruzione post-secondaria
OpenStreetMap
Wiki Loves Monuments
Wikipedia in italiano
Comunicazione
Fundraising
Volontari
La misurazione della performance: i Key Performance Indicators (KPI) dei progetti
Legenda
Per la maggior parte dei progetti, si è cercato ove possibile di utilizzare uno dei 12 indicatori principali selezionati come rilevanti per la valutazione, riepilogati e spiegati di seguito.
Ciascuna tabella va letta a fianco della corrispondente tabella che elenca le azioni (vedi #Obiettivi, azioni e tempistiche), cui si rimanda menzionandone la lettera e il numero.
I numeri fra parentesi fanno riferimento alle cosiddette global metrics.
| Attività | Obiettivi | Note e requisiti | Partecipanti (3) (di cui collaboranti)[14] | Partecipanti (donne)[14] | Persone collaboranti (di cui soci)[15] | Soddisfazione[16] | Utenti esperti (1)[15] | Nuove registrazioni (2)[17] | Nuovi contributori[18] | File (usati/caricati 4a/b)[19] | Scaricamenti dei file[17] | Pagine di contenuto (5)[17] | Quantità di testo (6)[17] | Numero eventi[15] | Altro misurabile |
|---|---|---|---|---|---|---|---|---|---|---|---|---|---|---|---|
| Spiegazione della colonna | Nuovi utenti registrati che "facciano cose" (dopo essersi registrati, che sia durante o dopo l'evento specifico). È un indicatore che misura la qualità della specifica attività ma può non avere un impatto sul numero ufficiale degli utenti attivi, ad esempio perché la persona modifica qualcosa in Wikipedia ma non fa almeno 5 contributi nel mese sulle voci. | Numero di volte che un file derivante da una collaborazione/attività viene trasferito dalle macchine Wikimedia Foundation a un apparecchio altrui. Esempio di evento contato: apro una voce e Firefox scarica una miniatura (anteprima) di un'immagine caricata da BEIC (attività sostenuta da Wikimedia Italia). |
I progetti GLAM - Biblioteche
I progetti GLAM - Musei
I progetti in ambito educativo - Scuole
I progetti in ambito educativo - Università/istruzione post-secondaria
OpenStreetMap
Wiki Loves Monuments
Wikipedia in italiano
Comunicazione
Fundraising
Volontari
Budget
| BUDGET 2017 COMPLESSIVO |
BUDGET 2018 COMPLESSIVO |
BUDGET 2019 COMPLESSIVO | |
|---|---|---|---|
| PROVENTI | |||
| Proventi per attività istituzionali | |||
| Quote associative | € 9.230,00 | € 10.930,00 | € 12.130,00 |
| Donazioni | € 16.000,00 | € 18.400,00 | € 22.080,00 |
| Cinque per mille | € 396.700,88 | € 396.700,88 | € 396.700,88 |
| Raccolte pubbliche di fondi occasionali | € 500,00 | € 700,00 | € 5.800,00 |
| Campagna SMS solidale | € 10.000,00 | € 12.500,00 | € 15.000,00 |
| Contributi per attività istituzionali | € 70.213,20 | € 42.465,07 | € 47.791,73 |
| Proventi per attività commerciali | |||
| Sponsorizzazioni | € 26.220,00 | € 32.020,00 | € 36.900,00 |
| Altri ricavi | |||
| Contributo Fondo Garanzia Giovani | € 1.400,00 | € 0,00 | € 0,00 |
| TOTALE PROVENTI | € 530.264,08 | € 513.715,95 | € 536.402,61 |
| ONERI | |||
| Spese per acquisti | |||
| Acquisti materiali di consumo | € 1.000,00 | € 0,00 | € 400,00 |
| Cancelleria | € 600,00 | € 600,00 | € 750,00 |
| Spese per materiali promozionali/pubblicitari | € 5.950,00 | € 3.189,20 | € 2.789,20 |
| Acquisto di prodotti finiti o merci | € 1.852,90 | € 0,00 | € 2.426,30 |
| Aggiornamento e acquisto software | € 8.927,28 | € 5.023,28 | € 5.023,28 |
| Spese per servizi | |||
| Spese telefoniche | € 1.905,20 | € 705,20 | € 705,20 |
| Compensi per prestazioni professionali | € 46.477,00 | € 44.175,00 | € 45.199,00 |
| Servizi elaborazione dati | € 4.000,00 | € 4.000,00 | € 4.000,00 |
| Spese per consulente del lavoro | € 8.000,00 | € 5.000,00 | € 5.000,00 |
| Spese per assicurazione | € 3.750,00 | € 3.750,00 | € 3.750,00 |
| Compensi per lavoratori occasionali | € 23.780,00 | € 20.840,00 | € 25.350,00 |
| Spese per aggiornamento professionale | € 2.300,00 | € 0,00 | € 0,00 |
| Servizi diversi | € 6.712,40 | € 5.612,40 | € 5.612,40 |
| Progetto MOOC | € 10.000,00 | € 5.000,00 | € 0,00 |
| Spese postali | € 5.636,20 | € 5.918,95 | € 6.518,95 |
| Manutenzioni ordinarie | € 200,00 | € 200,00 | € 200,00 |
| Spese per viaggi | € 10.080,00 | € 10.080,00 | € 10.080,00 |
| Spese per viaggi soci/volontari | € 26.600,00 | € 29.620,00 | € € 35.164,00 |
| Alberghi e ristoranti | € 2.500,00 | € 2.500,00 | € 2.500,00 |
| Spese per servizi bancari | € 1.302,42 | € 776,47 | € 776,47 |
| Collaborazioni coordinate e continuative | € 75.000,00 | € 76.500,00 | € 76.500,00 |
| Spese per prestazione di servizi | € 9.150,00 | € 9.150,00 | € 9.150,00 |
| Spese per servizi promozionali/pubblicitari | € 9.009,10 | € 9.428,20 | € 10.509,10 |
| Spese per sito web | € 4.317,84 | € 3.427,24 | € 3.427,24 |
| Spese per organizzazione eventi | € 17.721,00 | € 20.496,00 | € 24.887,00 |
| Spese per partecipazione eventi | € 3.550,00 | € 15.430,90 | € 21.430,90 |
| Costi del personale | |||
| Salari e stipendi dipendenti | € 215.356,30 | € 215.356,30 | € 215.356,30 |
| Borse di studio tirocinanti | € 6.600,00 | € 0,00 | € 0,00 |
| Spese per godimento beni di terzi | |||
| Oneri diversi di gestione | |||
| Imposte e tasse | € 1.000,00 | € 1.000,00 | € 1.000,00 |
| Contributi movimento Wikimedia | € 5.000,00 | € 5.000,00 | € 5.000,00 |
| Premi e gadget per concorsi | € 10.650,00 | € 10.650,00 | € 10.650,00 |
| TOTALE ONERI | € 528.927,64 | € 513.429,14 | € 534.155,34 |
| Risultato | € 1.336,44 | € 286,81 | € 2.247,27 |
Il bilancio previsionale è stato costruito sul triennio 2017, 2018, 2019. È importante sottolineare come il budget, pur rimanendo per cassa come negli anni precedenti, abbia subito alcune modifiche nella struttura del piano dei conti. Nello specifico, il piano dei conti è stato riadattato al fine di renderlo più coerente con quello che verrà adottato per costruire la contabilità per competenza.
Inoltre, la previsione triennale è stata suddivisa in aree progettuali che rappresentano i centri di costo:
- Wiki Loves Monuments
- Scuole
- Università
- OpenStreetMap
- Biblioteche
- Musei
- Wikipedia in italiano
- Volontari/Wikimedia internazionale
- Fundraising
- Comunicazione
- Struttura
Di seguito si commentano le entrate e le uscite del budget triennale.
Entrate
Le previsioni per le entrate negli anni sono:
- € 530.264,08 per il 2017;
- € 513.715,95 per il 2018;
- € 536.402,61 per il 2019.
Quote associative
La maggiore strutturazione delle attività, supportata da uno staff numeroso e sempre più specializzato, si prevede che porti a un aumento del numero di soci negli anni: si ipotizza di non perdere soci nel 2017 e quindi di mantenere costante il numero e di accrescerlo nel 2018 portandolo a 450. L'obiettivo finale, per il 2019, è di arrivare a quota 500.
Donazioni
Come sopra illustrato, il trend degli ultimi anni ha visto una riduzione delle donazioni. Per il triennio successivo ci si pone l'obiettivo ambizioso di invertire l'andamento negativo e di aumentare di anno in anno le donazioni. A partire dal 2017 si conta di potenziare le azioni di fundraising e di destinare una risorsa quasi completamente allo scopo.
Cinque per mille
La voce più consistente delle entrate, in tutto il triennio, è quella del 5x1000. Si è deciso di inserire una cifra costante in tutti gli anni, pari all'ultimo importo raccolto nel 2016 (€ 396.700,88). Nel caso in cui la somma calasse, si tenga presente che l'Associazione inizierà il triennio con riserve molto consistenti sufficienti a coprire buona parte delle uscite dell'esercizio (almeno 3 trimestri).
A titolo prudenziale, per il 2017 il carico di alcune spese è stato spostato nel secondo semestre, cosicché nell'eventualità di un 5x1000 al di sotto delle aspettative si potranno ridimensionare alcune spese.
Contributi per attività istituzionali
L'andamento storico delle entrate per le attività istituzionali è di € 44.423,41 per il 2014, € 40.204,61 per il 2015 e di circa € 80.000 per il 2016 (previsionale). Al netto di eventi straordinari, quali per esempio Archeowiki nel 2015 (€ 17.800) e Wikimania Esino Lario nel 2016 (€ 20.000), la media delle entrate istituzionali per il triennio precedente è di circa € 48.000.
Per gli anni 2017, 2018 e 2019, si prevedono entrate istituzionali in crescita, che si attestano su una media triennale di circa € 53.500, considerando, nel 2017, circa € 11.000 di entrate relative ad attività realizzate nel 2016.
Di seguito si elencano le entrate istituzionali previste:
| 2017 | 2018 | 2019 | |
|---|---|---|---|
| Contributi per attività istituzionali | € 70.213,20 | € 42.465,07 | € 47.791,73 |
| (UNI) Corsi | € 9.000,00 | € 12.000,00 | € 13.500,00 |
| (OSM) Corsi | € 2.400,00 | € 3.600,00 | € 5.400,00 |
| (OSM) Corrispettivo per mappatura civici a pagamento | € 2.500,00 | € 0,00 | € 0,00 |
| (SCUOLE) Corsi | € 17.016,00 | € 2.666,67 | € 3.733,33 |
| (BIBLIO) Corsi | € 6.711,60 | € 6.720,00 | €7.680,00 |
| (BIBLIO) WIR BEIC | € 10.500,00 | € 0,00 | € 0,00 |
| (BIBLIO) WIR Pistoia | € 8.000,00 | € 0,00 | € 0,00 |
| (MUSEI) Corsi | € 2.985,60 | € 4.478,40 | € 4.478,40 |
| (MUSEI) Corrispettivo per WIR | € 5.000,00 | € 5.000,00 | € 5.000,00 |
| (WP italiano) WIR | € 0,00 | € 8.000,00 | € 8.000,00 |
| (WP Italiano) Collaborazione con Regione Lombardia | € 1.830,00 | € 0,00 | € 0,00 |
| (WP Italiano) Progetto Wikiesperte | € 4.270,00 | € 0,00 | € 0,00 |
Università: le entrate derivano dall'organizzazione di corsi a pagamento per studenti in varie università italiane, che verranno finanziati grazie a sponsorizzazioni (per il 2017 è già stata confermata ma non ancora contrattualizzata quella di Telecom).
OpenStreetMap: le entrate riguardano i corsi a pagamento e, per il solo 2017, il progetto pilota di mappatura dei civici rivolto a comuni interessati.
Scuole: le entrate istituzionali derivano dai corsi a pagamento che si prevede di realizzare nel prossimo triennio e, per il solo 2017, dal pagamento di attività realizzate nel corso del 2016.
Biblioteche: le entrate sono suddivise in due principali categorie: quelle derivanti da corsi a pagamento e quelle derivanti da finanziamenti per ospitare due progetti di Wikipediani in Residenza, a Pistoia e presso BEIC (Milano). Inoltre, nel 2017 è prevista un'entrata di circa € 2.000 per attività realizzate nel 2016.
Musei: analogamente alle biblioteche, le entrate istituzionali derivano da corsi a pagamento e finanziamenti per progetti di Wikipediani in Residenza.
Wikipedia in italiano: nel 2017 le entrate derivano dal corrispettivo per un progetto di formazione presso Regione Lombardia e per il progetto Wikiesperte; il secondo è un progetto realizzato nel 2016, in collaborazione con la Cooperativa di analisi e rilevazione economiche e sociali di Pavia. Nel 2018 e 2019 si prevede l'attivazione di un wir all'anno.
Sponsorizzazioni
Per quanto riguarda le sponsorizzazioni, ci si pone un obiettivo di crescita nel corso del triennio. Oltre a confermare i rapporti di sponsorship con le realtà che hanno supportato Wikimedia Italia negli anni passati, come per esempio Euronics, si intende allargare i contatti e consolidare i rapporti nati nel 2016. In particolare, a seguito della sponsorizzazione di Wiki Loves Monuments 2016, Enegan ha dimostrato interesse per la stipula di un accordo triennale, che prevede il finanziamento anche di altri progetti: editathon nei musei e attività in ambito educativo.
Si cercheranno di attivare delle sponsorizzazioni plueriennali o comunque di individuare sostenitori che possano garantire una maggiore diversificazione delle entrate.
Anche Havas/Telecom, realtà incontrata nel corso del 2016, ha confermato la volontà di sostenere attività legate all'ambito educativo.
Uscite
Le previsioni per le uscite negli anni sono:
- € 528.927,64 per il 2017;
- € 513.429,14 per il 2018;
- € 534.155,34 per il 2019.
Si illustrano di seguito le uscite per tipologia, così come suddivise nel piano dei conti.
Spese per acquisti
In questa voce sono comprese spese che riguardano l’acquisto vero e proprio di materiali. Una delle voci più importanti riguarda le spese per materiali promozionali e pubblicitari; qui sono inserite tutte le spese relative alla stampa di materiali, come per esempio brochure, tessere dei soci, cartoline e manuali d’uso.
Aggiornamento e acquisto software: in questa voce sono comprese le spese per il mantenimento del database di soci e donatori, comprensivo di sistema di invio massivo di email; il software per la contabilità; il servizio di condivisione dati Owncloud.
Spese per servizi
Tra le spese per i servizi si evidenziano in particolare le seguenti.
Compensi per prestazioni professionali
Sono qui compresi tutti i professionisti, ovvero consulenti con partita IVA. Oltre a collaborazioni saltuarie, come quelle del grafico, continuerà la collaborazione con il Project Manager di Wiki Loves Monuments. Inoltre, è stata inserita a budget una somma per eventuali consulenze che si rendessero necessarie. Sono qui incluse anche la consulenza legale pensata per rispondere a eventuali quesiti degli amministratori di Wikipedia, relativi a licenze, privacy, diritto oblio, copyright, e le consulenze di sviluppatori per migliorare i servizi offerti da OpenStreetmap e il dialogo tra Wikipedia e OSM.
Servizi elaborazione dati
Con questa dicitura si intendono le spese per la consulenza dello studio di commercialista. Lo studio supporta l'Associazione nell'erogazione di servizi contabili e fiscali quali per esempio l'elaborazione di dichiarazioni fiscali obbligatorie; l'elaborazione delle Certificazioni Uniche (CU); il controllo della contabilità analitica per centri di costo elaborata dall'Associazione; la liquidazione IVA trimestrale e altro.
Compensi per lavoratori occasionali
Il totale delle spese per lavoratori occasionali è dato dai compensi corrisposti ai volontari, previa lettera di incarico, per i corsi che si prevede di realizzare per i progetti in previsione nel prossimo triennio.
Servizi diversi
Questa voce comprende nei tre anni il rinnovo dell'abbonamento alla banca dati giornalisti e il rinnovo dell'abbonamento al monitoraggio uscite stampa; nel 2017 comprende anche altre voci legate ai progetti con le università (il costo per la realizzazione di cartoline per chiedere articoli in OA) e OSM (la realizzazione di una campagna per reclutare nuovi soci/mappatori presso soggetti).
Progetto MOOC
Progetto di formazione professionale previsto all’interno del progetto delle scuole, il cui costo è suddiviso tra il 2017 e il 2018.
Spese per viaggi, vitto e alloggio
- In questo piano dei conti sono state differenziate le spese per viaggi, vitto e alloggio sostenute dallo staff e dal direttivo, dalle spese che si prevede dovranno sostenere i volontari per realizzare tutte le attività del piano operativo.
- spese per viaggi: spese di staff e direttivo per i viaggi per la Wikimedia Conference a Berlino e rimborsi per membri del direttivo.
- spese per viaggi soci/volontari: oltre ai rimborsi spese dei volontari, sono comprese le spese di viaggio per le borse di partecipazione di Wikimania.
- alberghi e ristoranti: alloggio per i membri dello staff che partecipano alla Wikimedia Conference; catering in occasione delle assemblee ed eventuale pernottamento dello staff.
Collaborazioni coordinate e continuative
I lavoratori con contratti di collaborazione coordinata e continuativa (cosiddetti Co.co.co.) affiancheranno l’attività dello staff e si occuperanno di progetti e aree di attività specifiche: OpenStreetMap; amministrazione e controllo di gestione; segreteria soci. La spesa negli anni è di € 75.000,00 per il 2017; € 76.500,00 sia per il 2018, sia per il 2019. Inoltre, sono qui previsti i compensi per eventuali Wikipediani in Residenza.
Spese per prestazioni di servizi
Con questa voce si intende il compenso dovuto alla società OXA per l’occupazione dello spazio presso il coworking BASE.
Spese per servizi promozionali/pubblicitari
In questa voce è compreso il compenso per la consulenza dell’agenzia di comunicazione Aragorn che supporta l'Associazione con la gestione dell’sms solidale.
Spese per sito web
Questa voce comprende le spese per manutenzione e assistenza del sito web e per il mantenimento dei domini web nei tre anni; nel 2017 comprende anche la realizzazione di un minisito sulla libertà di panorama e spese minori per la creazione e aggiornamento della sezione "diario di bordo" nel sito, l'inserimento di una sezione media gallery sul sito di WMI e di una dedicata alla rassegna stampa.
Spese per organizzazione eventi
È stata inserita questa voce nel piano dei conti per raggruppare tutte le spese relative a eventi promossi da Wikimedia Italia per i singoli progetti:
- Wiki Loves Monuments: conferenza stampa; convegno internazionale annuale sulla libertà di panorama; editathon; cerimonia di premiazione.
- Università: incontro aperto ai ricercatori universitari; convegno annuale per docenti universitari.
- Scuole: incontro aperto ai docenti.
- Biblioteche: seminario presso al BNCF; editathon su Wikisource; incontro tra wikisourciani italiani.
- Musei: evento GLAM italiano (es. Uffizi, Istituto Centrale Grafica); editathon.
- Wikipedia in italiano: editathon e traduzioni legata al progetto sulle biografie femminili.
- OpenStreetMap: conferenza annuale OSMIT.
Spese per partecipazione eventi
Sono qui compresi i costi di partecipazione a eventi e fiere di settore, per raccogliere contatti e fare conoscere l'Associazione presso pubblici specifici; per esempio Convegno Stelline a Milano per il progetto biblioteche, Fa' la cosa giusta, Emem Italia.
Costi del personale
Gli oneri per il personale ammontano rispettivamente a € 221.956,30 nel 2017; € 215.356,30 nel 2018 e nel 2019.
Queste cifre comprendono:
1. Dipendenti (vedi voce "Salari e stipendi")
2. Tirocinanti (vedi voce "Salari e stipendi)
1) I dipendenti sono in totale 6, sono assunti con contratto a tempo indeterminato e operano all'interno delle seguenti aree di attività: amministrazione, fundraising, comunicazione, progetti e valutazione attività. Si prevede che queste risorse rimangano invariate per il triennio e richiedano una spesa di € 215.356,30.
2) Nel 2017 proseguirà il tirocinio della figura introdotta per supporto ad Amministrazione e Controllo di gestione. Inoltre, in caso di conferma delle previsioni sul 5x1000, verrà introdotto un altro tirocinante da un corso di Giurisprudenza, possibilmente con borsa di studio; questo verrà coinvolto nella redazione dei contenuti del minisito sulla libertà di panorama (si veda il progetto "Wiki Loves Monuments").
A supporto dello staff, prestano la loro attività anche collaboratori e professionisti con partita IVA (vedi sopra collaborazioni coordinate e continuative e compensi per prestazioni professionali). Si prevede che nel 2017, 2018, 2019 queste figure continueranno il loro rapporto di collaborazione con l'Associazione, tuttavia, stante la grande dipendenza delle finanze dal 5x1000, allo stato attuale è razionale non prevedere una crescita dei costi fissi. Wikimedia Italia persegue l'obiettivo di differenziare le proprie fonti di entrata nell'arco del triennio e nel momento in cui questo avverrà si valuterà la possibilità di introdurre alcuni collaboratori autonomi all'interno dello staff come dipendenti.
Oneri diversi di gestione
Contributi movimento Wikimedia
Contributi per sostenere la collaborazione con altri capitoli a favore delle azioni per la libertà di panorama e altri temi d'interesse, vedi in particolare la dichiarazione d'intenti del Free Knowledge Advocacy Group EU.
Premi e gadget per concorsi
Stanziamento a disposizione per i progetti specifici proposti dai soci e sostenibili con appositi "microgrant".
Progetti
All'interno del budget sono state distribuite tutte le voci che riguardano i progetti e che si trovano indicate dettagliatamente nei piani operativi e descritte sopra nel testo.
Si commentano di seguito le voci di uscita principali per ogni singolo centro di costo. Nella tabella sono isolati i costi per le risorse umane impiegate.
| Uscite totali | 2017 | 2018 | 2019 |
|---|---|---|---|
| Wiki Loves Monuments | € 17,831.60 | € 18,406.60 | € 18,302.60 |
| Scuole | € 36,260.00 | € 23,290.00 | € 27,066.00 |
| Università | € 13,546.00 | € 14,428.67 | € 15,942.00 |
| OpenStreetMap | € 13,432.60 | € 13,345.93 | € 18,232.60 |
| Bibilioteche | € 29,470.00 | € 16,660.90 | € 18,320.90 |
| Musei | € 13,085.00 | € 13,630.00 | € 14,283.00 |
| WP in Italiano | € 7,020.00 | € 17,990.00 | € 16,540.00 |
| Fundraising | € 9,239.38 | € 9,672.48 | € 14,493.38 |
| Comunicazione | € 15,259.34 | € 12,842.79 | € 14,063.09 |
| Volontari | € 28,000.00 | € 30,400.00 | € 31,600.00 |
| Struttura | € 37,827.42 | € 29,905.47 | € 30,455.47 |
| Costi personale | € 221,956.30 | € 215,356.30 | € 215,356.30 |
| Collaborazioni coordinate e continuative | € 54,500.00 | € 66,000.00 | € 66,000.00 |
| Prestazioni professionali (partita IVA) | € 31.500,00 | € 31,500.00 | € 33,500.00 |
| € 528.927,64 | € 513.429,14 | € 534.155,34 |
Wiki Loves Monuments
Uscite totali
- € 17.831,60 (2017)
- € 18.406,60 (2018)
- € 18.302,60 (2019)
Oltre a perseguire le attività consolidate negli anni precedenti, per Wiki Loves Monuments nel prossimo triennio si intende investire risorse, economiche e non, nell'azione di advocacy per la libertà di panorama. In particolare, verrà raddoppiato il contributo per l'azione di advocacy a livello europeo (€ 5.000) e verrà promosso un convegno internazionale annuale sulla libertà di panorama (€ 1.600 circa).
Scuole
Uscite totali:
- € 36.260,00 (2017)
- € 23.290,00 (2018)
- € 27.066,00 (2019)
Le attività con le scuole riguarderanno principalmente il coinvolgimento dei docenti: verranno promossi incontri (€ 1.400 all'anno) e verranno prodotte brochure finalizzate specificatamente alle varie tipologie di istituti, che richiederanno un lavoro di elaborazione grafica (€ 2.500). Gli investimenti più consistenti sono relativi alla campagna di SMS solidale (vedi "Scuole") e al progetto di MOOC (Massive Open Online Courses). Si intende avviare questo nuovo progetto a cavallo tra il 2017 e il 2018, in collaborazione con il Politecnico di Milano. Dato il rapporto di collaborazione stretta avviato con questa istituzione, il Politecnico si è detto disponibile a realizzare il MOOC (€ 15.000) a un prezzo che copra i costi vivi.
Università
Uscite totali:
- € 13.546,00 (2017)
- € 14.428,67 (2018)
- € 15.942,00 (2019)
Rispetto agli anni passati, le attività rivolte alle scuole e quelle rivolte alle università verranno differenziate. Per avvicinare i ricercatori universitari al mondo di Wikimedia, verranno prodotti e inviati dei materiali cartacei informativi alle università (€ 1.824,00) e verranno promossi degli incontri pubblici. Nel 2017 potrebbe tenersi un incontro presso il Museo della Scienza e della Tecnologia Leonardo da Vinci di Milano, per poi proseguire negli anni successivi con la promozione di convegni più strutturati (da € 1.532,00 a € 1.712,00). Verrà inoltre svolta una azione diretta a invitare i ricercatori ad auto-archiviare le proprie pubblicazioni che siano citate in Wikipedia ma non siano ancora ad accesso aperto.
OpenStreetMap
Uscite totali:
- € 13.432,60 (2017)
- € 13.345,93 (2018)
- € 18.232,60 (2019)
Gli investimenti più importanti nel progetto OpenStreetMap riguarderanno le azioni volte a potenziare il dialogo con la comunità di Wikipedia (2017: Inserire layer di wp su OSM: € 1.500,00; Coord :€ 1.500,00. 2018: Migliorare user experience: € 2.500) e a partecipare o promuovere incontri pubblici. In tutti e tre gli anni è prevista l'organizzazione di OSMIT (€ 3.000 all'anno) e nel 2019 si intende partecipare a fiere di settore con uno stand dedicato (€ 9.000).
Biblioteche
Uscite totali:
- € 29.470,00 (2017)
- € 16.660,90 (2018)
- € 18.320,90 (2019)
Nel 2017 le uscite per il progetto Biblioteche si presentano significativamente più alte perché sono compresi i compensi per due Wikipediani in Residenza; queste uscite sono però compensate dalle entrate elargite dagli enti ospitanti. Altre attività previste per il 2017, introdotte come novità rispetto agli anni precedenti, sono il lavoro su Djvu (€ 3.000) e la redazione di un manuale d'uso per wikisource (€ 3.000).
Nel 2018 e 2019 si prevede: la partecipazione con uno stand al Convegno delle Stelline (€ 8.530,90 all'anno); l'organizzazione di un seminario in collaborazione con BNCF (2018: € 2.150,00; 2019: € 2.330,00); la promozione di attività dedicate a Wikisource (Editathon su wikisource: 2018: € 1.000; 2019: € 2.000. Incontro tra wikisourciani italiani: € 1.470 all'anno).
Musei
Uscite totali:
- € 13.085,00 (2017)
- € 13.630,00 (2018)
- € 14.283,00 (2019)
Per i musei le spese nel triennio rimangono costanti. Oltre alle spese affrontate per coinvolgere i musei e comunicare con le istituzioni, si prevede di promuovere ogni anno un evento GLAM internazionale (€ 1.000 all'anno); un evento GLAM italiano (€ 2.500 circa all'anno); una editathon (€ 1.800 all'anno).
Wikipedia in italiano
Uscite totali:
- € 7.020,00 (2017)
- € 17.990,00 (2018)
- € 16.540,00 (2019)
Si ipotizza nel 2017 di avviare un progetto di formazione con Regione Lombardia e di attivare, nel 2018 e 2019, un Wikipediano in Residenza, con spesa coperta dall'ente ospitante (€ 6.500). Inoltre, è prevista la partecipazione a eventi di rilievo per promuovere Wikipedia all'esterno (€ 3.500 a evento). Da ultimo verrà richiesta una consulenza legale sui temi delle licenze, della privacy, del diritto oblio e del copyright (€ 2.440).
Fundraising
Uscite totali:
- € 9.239,38 (2017)
- € 9.672,48 (2018)
- € 14.493,38 (2019)
Le spese per il fundraising restano costanti per i primi due anni e aumentano nel 2019. Nel 2017, oltre ai costi fissi per realizzare le campagne verso i donatori (€ 1.000 circa ciascuna), per la campagna del 5x1000 (€ 1.733,10) e per la manutenzione del database (€ 2.774,28), si evidenzia il costo per un corso di aggiornamento per la risorsa dedicata (€ 2.300). Nell'ottica di un maggiore investimento al fine di accrescere il numero di donatori, nel 2019 sono previste due azioni particolarmente onerose: la distribuzione casellare capillare di materiale informativo (€ 3.344,00) e la promozione di un evento di raccolta fondi (€ 3.710,00).
Comunicazione
Uscite totali:
- € 15.259,34 (2017)
- € 12.842,79 (2018)
- € 14.063,09 (2019)
Le spese di comunicazione comprendono una serie di costi fissi annuali: manutenzione e assistenza del sito internet (€ 1.027,24); mmantenimento del dominio web (€ 2.400); abbonamento al servizio di monitoraggio delle uscite stampa (€ 3.660) e alla banca dati giornalisti (€ 1.952,40). Sono inoltre incluse le spese per la produzione e la distribuzione annuale delle tessere dei soci (€ 1.000 circa all'anno) e per la produzione di gadget (€ 2.000 circa sia nel 2017, sia nel 2019).
Volontari/Wikimedia internazionale
Uscite totali:
- € 28.000,00 (2017)
- € 30.400,00 (2018)
- € 31.600,00 (2019)
In questo progetto sono state inserite uscite che riguardano attività rivolte a soci e volontari oppure che riguardano eventi internazionali del movimento Wikimedia. Sono dunque comprese tutte le spese relative a Wikimania: borse di partecipazione (€ 8.000 all'anno); spese di viaggio per i membri del Consiglio Direttivo e la Direttrice Esecutiva (€ 3.000 all'anno); registrazione (€ 300 all'anno). Inoltre è compresa la cifra allocata per sostenere i progetti proposti dai soci: € 10.000 ogni anno. Da ultimo, sono qui inclusi i rimborsi a sostegno dell'attività dei membri del Consiglio Direttivo (€ 3.000 all'anno).
Struttura
Uscite totali:
- € 37.827,42 (2017)
- € 29.905,47 (2018)
- € 30.455,47 (2019)
Il centro di costo Struttura comprende tutte le spese che non riguardano i progetti o personale dedicato ad altri centri di costo: uscite per la gestione dell'ufficio; uscite per il mantenimento dei conti bancari; versamento di tasse; corrispettivo da contratto di servizi per l'utilizzo dello spazio presso BASE; consulente del lavoro; commercialista; spese per la realizzazione delle assemblee e la partecipazione dello staff alle stesse.
Saldo per progetto
Nella tabella di seguito si riportano i costi dei progetti, comprensivi delle risorse impiegate, distribuite nei vari progetti:
| Uscite | Entrate | Saldi | |||||||
| 2017 | 2018 | 2019 | 2017 | 2018 | 2019 | 2017 | 2018 | 2019 | |
|---|---|---|---|---|---|---|---|---|---|
| Wiki Loves Monuments | € 36.331,60 | € 36.906,60 | € 36.802,60 | € 25.620,00 | € 31.720,00 | € 36.600,00 | -€ 10.711,60 | -€ 5.186,60 | -€ 202,60 |
| Scuole | € 64,260.00 | € 51,290.00 | € 55,066.00 | € 27.016,00 | € 15.166,67 | € 18.733,33 | -€ 37.244,00 | -€ 36.123,33 | -€ 36.332,67 |
| Università | € 16,834.43 | € 17,717.09 | € 19,230.43 | € 9.000,00 | € 12.000,00 | € 13.500,00 | -€ 7.834,43 | -€ 5.717,09 | -€ 5.730,43 |
| OpenStreetMap | € 33,432.60 | € 33,345.93 | € 38,232.60 | € 4.900,00 | € 3.600,00 | € 5.400,00 | -€ 28.532,60 | -€ 29.745,93 | -€ 32.832,60 |
| Biblioteche | € 46,287.34 | € 33,478.24 | € 35,138.24 | € 25.211,60 | € 6.720,00 | € 7.680,00 | -€ 21.075,74 | -€ 26.758,24 | -€ 27.458,24 |
| Musei | € 28,211.23 | € 28,756.23 | € 29,409.23 | € 8.585,60 | € 9.778,40 | € 9.778,40 | -€ 19.625,63 | -€ 18.977,83 | -€ 19.630,83 |
| WP in Italiano | € 7.020,00 | € 17.990,00 | € 16.540,00 | € 6.100,00 | € 8.000,00 | € 8.000,00 | -€ 1.100,00 | -€ 9.990,00 | -€ 8.540,00 |
| Fundraising | € 61.141,14 | € 61.574,24 | € 66.395,14 | € 421.930,88 | € 426.030,88 | € 435.910,88 | € 360.789,74 | € 364.456,64 | € 369.515,74 |
| Comunicazione | € 66.173,63 | € 63.757,08 | € 64.977,38 | € 0,00 | € 0,00 | € 0,00 | -€ 66.173,63 | -€ 63.757,08 | -€ 64.977,38 |
| Volontari | € 42,205.57 | € 44,605.57 | € 45,805.57 | € 0,00 | € 0,00 | € 0,00 | -€ 42.205,57 | -€ 44.605,57 | -€ 45.805,57 |
| Struttura | € 127.030,10 | € 124.008,15 | € 126.558,15 | € 1.900,00 | € 700,00 | € 800,00 | -€ 125.130,10 | -€ 123.308,15 | -€ 125.758,15 |
| Totali | € 528.927,64 | € 513.429,14 | € 534.155,34 | € 530.264,08 | € 513.715,95 | € 536.402,61 | € 1.336,44 | € 286,81 | € 2.247,27 |
Nella tabella sottostante si evidenza il dettaglio delle uscite di ogni centro di costo, diviso per progetti e costi del personale:
| 2017 | 2018 | 2019 | |||||||
| Progetto | Staff | Totale | Progetto | Staff | Totale | Progetto | Staff | Totale | |
| WLM | € 17.831,60 | € 18.500,00 | € 36.331,60 | € 18.406,60 | € 18.500,00 | € 36.906,60 | € 18.302,60 | € 18.500,00 | € 36.802,60 |
| Scuole | € 36.260,00 | € 28.000,00 | € 64.260,00 | € 23.290,00 | € 28.000,00 | € 51.290,00 | € 27.066,00 | € 28.000,00 | € 55.066,00 |
| Università | € 13.546,00 | € 3.288,43 | € 16.834,43 | € 14.428,67 | € 3.288,43 | € 17.717,09 | € 15.942,00 | € 3.288,43 | € 19.230,43 |
| OSM | € 13.432,60 | € 20.000,00 | € 33.432,60 | € 13.345,93 | € 20.000,00 | € 33.345,93 | € 18.232,60 | € 20.000,00 | € 38.232,60 |
| Biblioteche | € 29.470,00 | € 16.817,34 | € 46.287,34 | € 16.660,90 | € 16.817,34 | € 33.478,24 | € 18.320,90 | € 16.817,34 | € 35.138,24 |
| Musei | € 13.085,00 | € 15.126,23 | € 28.211,23 | € 13.630,00 | € 15.126,23 | € 28.756,23 | € 14.283,00 | € 15.126,23 | € 29.409,23 |
| WP in italiano | € 7.020,00 | € 7.020,00 | € 17.990,00 | € 17.990,00 | € 16.540,00 | € 16.540,00 | |||
| Fundraising | € 9.239,38 | € 51.901,76 | € 61.141,14 | € 9.672,48 | € 51.901,76 | € 61.574,24 | € 14.493,38 | € 51.901,76 | € 66.395,14 |
| Comunicazione | € 15.259,34 | € 50.914,29 | € 66.173,63 | € 12.842,79 | € 50.914,29 | € 63.757,08 | € 14.063,09 | € 50.914,29 | € 64.977,38 |
| Volontari | € 28.000,00 | € 14.205,57 | € 42.205,57 | € 30.400,00 | € 14.205,57 | € 44.605,57 | € 31.600,00 | € 14.205,57 | € 45.805,57 |
| Struttura | € 37.827,42 | € 89.202,68 | € 127.030,10 | € 29.905,47 | € 94.102,68 | € 124.008,15 | € 30.455,47 | € 96.102,68 | € 126.558,15 |
| Totale oneri centri di costo | € 220.971,34 | € 307.956,30 | € 528.927,64 | € 200.572,84 | € 312.856,30 | € 513.429,14 | € 219.299,04 | € 314.856,30 | € 534.155,34 |
Note
- ↑ L'analisi SWOT è uno strumento di pianificazione strategica usato per valutare i punti di forza (Strengths), i punti di debolezza (Weaknesses), le opportunità (Opportunities) e le minacce (Threats) di un progetto, per comprendere come muoversi per farlo funzionare al meglio
- ↑ KPI, Key Performance Indicators, sono dei dati misurabili che permettono di valutare i risultati ottenuti
- ↑ FDC, Fund Dissemination Committee, è il gruppo della Wikimedia Foundation che eroga contributi ai capitoli nazionali che ne fanno richiesta accompagnata da un progetto dettagliato per il loro uso
- ↑ FTE, Full Time Equivalent, corrisponde a una persona assunta a tempo pieno per un anno. Un part-time al 50% vale quindi 0,5 FTE, un progetto che impegna tre persone per tre mesi vale 0,75 FTE
- ↑ L'acronimo Galleries, Libraries, Archives and Museums (in Italiano gallerie, archivi, biblioteche e musei) indica comunemente le istituzioni culturali che usino il digitale per offrire «innovativi servizi basati sul principio del libero accesso; nuovi prodotti mediante il riutilizzo creativo dell'esistente; evoluti processi di cooperazione tra attori esterni, incoraggiati a sviluppare servizi basati sul patrimonio condiviso di conoscenza».
- ↑ Come già ricordato nel piano precedente, il dato relativo ai donatori unici 2014 non è disponibile a causa di problemi riscontrati con il Database CiviCRM.
- ↑ L' Associazione Italiana Biblioteche è la più importante associazione professionale italiana attiva nel settore delle biblioteche.
- ↑ ICOM, International Council of Museums, è l'organizzazione internazionale dei musei e dei professionisti museali impegnata a preservare, ad assicurare la continuità e a comunicare il valore del patrimonio culturale e naturale mondiale, attuale e futuro, materiale e immateriale. Fondata nel 1946, ICOM è un'organizzazione senza fini di lucro che riunisce oltre 30.000 aderenti nei 5 continenti. Organizzazione non governativa (ONG), ICOM è associato all'UNESCO e gode dello status di organismo consultivo presso il Consiglio economico e sociale delle Nazioni Unite.
- ↑ I MOOC (Massive Open Online Courses, cioè corsi aperti online su larga scala) sono dei corsi, aperti e disponibili in rete, pensati per una formazione a distanza che coinvolga un numero elevato di utenti.
- ↑ IFOA è il centro di formazione e servizi delle Camere di Commercio, che si occupa prevalentemente di formazione al lavoro.
- ↑ CFU sta per Crediti Formativi Universitari ed è una modalità utilizzata nelle università italiane per misurare il carico di lavoro richiesto allo studente. ECTS sta per European Credit Transfer System, che è il sistema di riferimento europeo di trasferimento e accumulazione dei crediti (per esempio, quando uno studente decide di trasferirsi da una facoltà a un'altra, da un'università all'altra o per far valere eventuali esami tenuti all'interno di un programma di scambio come l'Erasmus).
- ↑ Una "newco" (abbreviazione per "new company", ossia "nuova azienda") è un'azienda appena nata per perseguire un determinato progetto innovativo (start-up) o come prodotto di una ristrutturazione aziendale.
- ↑ CHwB, Cultural Heritage without Borders (patrimonio culturale senza frontiere)
- ↑ 14,0 14,1 Vedi Attività da porre in essere durante e dopo l'evento
- ↑ 15,0 15,1 15,2 Vedi Associazione:Organizzazione di eventi#Documentazione.
- ↑ Vedi Associazione:Organizzazione di eventi#Questionari.
- ↑ 17,0 17,1 17,2 17,3 Richiede analisi di tipo un po' tecnico, l'esecutore farà riferimento alla documentazione in Meta ecc.
- ↑ Vedi esempio herding sheep.
- ↑ Vedi esempio glamorous.
